Russian Federation
Russian Federation
UDC 69
In today's competitive construction industry, the constant search for ways to improve efficiency is not just an advantage but a vital necessity. A key source of hidden growth potential is organizational and technical reserves, representing untapped optimization opportunities embedded in management systems, technology, and production facilities. This article provides a comprehensive analysis of these reserves and the development of practical approaches to mobilizing them to improve construction efficiency. The paper provides a detailed description of the nature and classification of reserves, which are divided into two interrelated groups. Organizational reserves are examined through the lens of project management system improvements, including the implementation of Lean Construction and BIM methodologies, digitalization of planning and control processes, and optimization of logistics and personnel motivation. Technical reserves are analyzed in the context of modernization of the material and technical base: the use of innovative prefabricated and modular construction technologies, the introduction of new materials, robotics, and the renewal of the construction equipment fleet using telematics systems. Particular emphasis is placed on the synergistic effect arising from the simultaneous implementation of organizational and technical improvements. It is demonstrated that an integrated approach, such as the implementation of BIM technologies that coordinates the operation of updated equipment and optimized supply chains, enables maximum results. This article develops a scientifically based methodology for mobilizing organizational and technical reserves (OTR) to improve construction efficiency. The methodology includes systematic identification, quantitative assessment, and ranking of key reserve factors, as well as the construction of cause-and-effect models of their impact on integrated performance indicators (timeframe, cost, and quality). Based on the analysis, a set of interrelated organizational and technical measures is proposed, the implementation of which ensures a synergistic effect. The results of the study were tested using simulation modeling and presented in the form of graphs, diagrams, and matrices, allowing the methodology to be recommended for practical implementation by construction company managers
organizational and technical reserves, construction efficiency, factor analysis, cause-and-effect model, simulation modeling, methodology, synergistic effect, key performance indicators (KPI), diagnostics
Введение
Конкурентоспособность строительной компании в современных условиях определяется не столько объемом привлекаемых ресурсов, сколько эффективностью их использования. Внутренним источником роста эффективности выступают организационно-технические резервы (ОТР) – латентные возможности, сосредоточенные в системе управления, технологии и средствах производства [1, 2]. Научная проблема заключается в отсутствии единой методики, позволяющей не только идентифицировать, но и количественно оценивать потенциал ОТР, прогнозировать их комплексное влияние на итоговые показатели проекта и формировать оптимальную программу их мобилизации. Цель данного исследования – разработка такой методики.
Материалы и методы
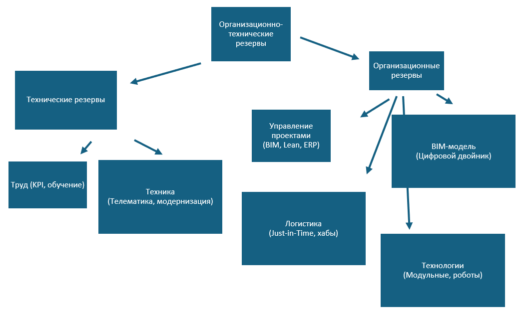
Организационные резервы связаны с совершенствованием структуры управления, методов планирования и организации труда на всех этапах инвестиционно-строительного процесса [3]. Совершенствование системы управления проектами является краеугольным камнем повышения результативности. Внедрение передовых методик, таких как Agile, Lean Construction («Бережливое строительство») и Last Planner System, позволяет повысить гибкость планирования, сократить потери и улучшить взаимодействие между участниками проекта. Lean-подход, например, направлен на исключение всех видов muda (потерь) — ожидания, переделок, излишних перемещений. Цифровизация управления через внедрение информационных систем на базе BIM и ERP-систем позволяет в режиме реального времени контролировать сроки, стоимость, ресурсы и риски, обеспечивая прозрачность процессов и оперативное принятие управленческих решений (рис 1.). Не менее важно четкое планирование и контроль, включающие детализированное календарно-сетевое планирование, регулярный мониторинг выполнения работ и оперативное устранение отклонений [4]. Оптимизация логистики и снабжения представляет собой еще один значительный резерв [5]. Организация поставки материалов и конструкций по принципу «Just-in-Time» позволяет сократить затраты на складирование, минимизировать риск порчи и хищений, а также высвободить площадь стройплощадки. Для крупных компаний эффективно создание собственных централизованных складов и логистических хабов, что оптимизирует транспортные расходы и обеспечивает бесперебойность снабжения нескольких объектов. Повышение производительности труда напрямую влияет на темпы строительства. Этому способствует разработка современных, научно обоснованных норм времени и выработки, а также внедрение эффективной системы оплаты труда, напрямую связанной с конечным результатом через KPI. Постоянное обучение и повышение квалификации рабочих, мастеров и прорабов, внедрение наставничества и обмена лучшими практиками являются залогом роста профессионального уровня персонала.

Рис.1. Взаимосвязь организационных и технических резервов
Результаты
Технические резервы связаны с модернизацией материально-технической базы строительства и применением новых технологий. Внедрение инновационных строительных технологий кардинально меняет подходы к производству работ. Модульное и сборное строительство, предполагающее перенос максимального объема работ в заводские условия, позволяет кратно повысить скорость возведения объектов, улучшить качество и снизить зависимость от погодных условий. Использование новых материалов, таких как самоуплотняющиеся бетоны, композитная арматура и современные утеплители, позволяет ускорить монтаж, снизить массу конструкций и повысить долговечность объекта. Беспилотные технологии и роботизация, включающие использование дронов для мониторинга и геодезии, а также роботов для кладки кирпича или сварочных работ, повышают точность и безопасность [6] (табл.1).
Таблица 1
Сравнительная таблица организационных и технических резервов
|
Группа резервов |
Категория |
Конкретные факторы-резервы |
|
Организационные |
Управление проектами |
Степень внедрения Agile/Lean-методик. |
|
Логистика и снабжение |
Оптимизация складской логистики. |
|
|
Персонал и мотивация |
Внедрение KPI, привязанных к результату. |
|
|
Технические |
Технологии |
Степень применения сборного и модульного строительства. |
|
Техника и оборудование |
Коэффициент обновления парка техники. |
Модернизация парка строительной техники направлена на повышение производительности и снижение эксплуатационных затрат. Обновление основных фондов, замена физически и морально устаревшей техники на современные, более производительные и экономичные модели, снижает затраты на ГСМ и ремонт. Дополнительный эффект дает установка систем телематики и мониторинга, которые позволяют отслеживать местоположение и режимы работы техники, оптимизировать ее использование и планировать сервисное обслуживание [7, 8]. Широкое внедрение информационного моделирования (BIM) является связующим звеном между организационными и техническими резервами [9]. BIM-технологии позволяют создавать цифровые двойники объектов, выявлять коллизии между инженерными системами на этапе проектирования, избегая дорогостоящих переделок, точнее рассчитывать объемы материалов и управлять объектом на всем его жизненном цикле [10] (рис. 2).

Рис. 2. Причинно-следственная диаграмма влияния ОТР на результативность строительства
Для оценки влияния каждого фактора на результирующие показатели (сроки T, стоимость C, качество Q) строится причинно-следственная модель (диаграмма Исикавы) (рис. 3).
На основе проведенного анализа предлагается поэтапная методика.

Рис. 3. Алгоритм методики мобилизации организационно технических резервов
Заключение
Разработанная методика позволяет перейти от интуитивного поиска резервов к системному, измеримому и управляемому процессу повышения результативности строительного производства. Научная новизна заключается в комплексном подходе, объединяющем качественный факторный анализ с количественной оценкой и построением прогнозных моделей, а также в четком алгоритме действий. Практическая ценность состоит в том, что методика предоставляет руководителям строительных компаний инструмент для формирования конкретных программ развития, обоснования инвестиций в модернизацию и достижения измеримого синергетического эффекта. Перспективы дальнейших исследований видятся в разработке отраслевых нормативов для оценки уровня использования ОТР и создании специализированного программного обеспечения, автоматизирующего предложенную методику.
1. Mikhailova E.V., Savin I.M. // Artificial intelligence as a new line of development in construction // Student Science Days: a collection of reports of a scientific and technical conference based on the results of research work of students of the Institute of Industrial and Civil Engineering (Moscow, February 27 — March 3, 2023), 587–589 pp.
2. Savin I.M., Savin M.V., Marinichev A.A. // Optimization of an economically beneficial strategy in modern conditions in the construction industry // OpenScience. 2022. T. 4. No. 3. P. 24–32. DOI: https://doi.org/10.51632/2658-7939_2022_4_3_24; EDN: https://elibrary.ru/ILMLQK
3. Sinenko S., Savin I. // Assessment of sufficiency of financial resources according to plan of investment project of cooperation in the field of agriculture // In the collection: E3S Web of Conferences. Ser. "Ural Environmental Science Forum "Sustainable Development of Industrial Region", UESF 2021" 2021. DOI: https://doi.org/10.1051/e3sconf/202125812016
4. Savin I.M. // Some features of the effectiveness of using artificial intelligence in estimates (using the example of optimization of calendar schedules) // OpenScience. 2022. T. 4. No. 1. P. 75–82. DOI: https://doi.org/10.51632/2658-7939_2022_4_1_75; EDN: https://elibrary.ru/RHEIMR
5. Makeeva T.Y., Savin I.M. // Some features of cost optimization in the construction of buildings and structures // in the collection: Current problems of economics, finance and education in the context of digitalization. materials of the national interuniversity scientific and practical conference of students, graduate students and young scientists. Balashikha, 2022. pp. 161–165. EDN: https://elibrary.ru/NTYBLC
6. Muradov A.N., Savin I.M. // Some features of optimization of calendar schedules in modular construction // in the collection: Science and culture: searches and discoveries. Proceedings of the XV International Scientific and Practical Conference. Balashikha, 2022. pp. 110–113. EDN: https://elibrary.ru/GIMLNS
7. Savin I.M., Mikhailova E.M. // Development of a calendar plan in conditions of limited resources // In the collection: Science and culture: searches and discoveries. Proceedings of the XIV International Scientific and Practical Conference. Balashikha, 2021. pp. 153–159. EDN: https://elibrary.ru/UCVPBG
8. Sergey Sinenko, Ivan Savin, Ivan Abramov, Victoria Savina // Technical reserves for increasing productivity through digital transformation of construction production // Sustainable Technologies in Civil and Environmental Engineering (ICSTCE 2024). DOI: https://doi.org/10.1051/e3sconf/202455904031
9. Organizational and technical reserves for increasing the efficiency of construction production / I.M. Savin, I.L. Abramov // Bulletin of Eurasian Science. — 2024. — T 16. — No. 6. — URL: https://esj.today/PDF/25SAVN624.pdf. EDN: https://elibrary.ru/LAZZVS
10. Organizational and technical reserves for improving the efficiency of construction production / I. M. Savin, I. L. Abramov // Bulletin of Eurasian Science. No. 3 (May - June), Volume 17, 2025. EDN: https://elibrary.ru/IXOIHW



