Russian Federation
Penza, Penza, Russian Federation
The purpose of the article is to develop methodological approaches to managing strategic changes in the process of restructuring a modern company. Particular attention is paid to changes in strategic economic areas, organizational and legal form and management structure of the company. To make a decision on the need to restructure the company's activities, it is proposed to use express diagnostics of the company's real state using the Delphi survey method, an example of which procedure is given in the article
strategic changes, management, restructuring, express diagnostics, Delphi survey.
Введение
При переходе от административно-командной системы к рыночным отношениям в российской экономической литературе стал интенсивно использоваться термин реструктуризация, заимствованный из зарубежной экономической литературы. Проблемы преобразования, адаптации и развития процессов управления в новых экономических условиях рассматривали российские экономисты JI. Абалкин, М. Беркович, О. Виханский, А. Муратов, A. Некипелов, О. Сухарев, В. Чекмарев, Е. Ясин. Теоретические и практические проблемы управления компанией в условиях реструктуризации получили освещение в трудах ведущих отечественных и зарубежных экономистов Р. Акоффа, Г.Л. Багиева, П. Друкера, Ф. Котлера, Б.З. Мильнера, М. Портера, В.Д. Шапиро.
Существует большое количество неудачных попыток реформирования деятельности компаний, провалов в области реинжиниринга бизнеса. Данный факт говорит о недооценке административным аппаратом сложности и трудоемкости этого процесса, а также об отсутствии конкретизированной методической основы процесса реструктуризации предприятия, ведь для большинства практических руководителей необходимы надежные и конкретные пути решения по реструктуризации своих предприятий. Целью исследования, результаты которого представлены в статье, является развитие теоретических и методологических подходов к управлению стратегическими изменениями в процессе реструктуризации с использованием экспресс-диагностики реального состояния компании по методу Дельфийского опроса.
Виды стратегических изменений в деятельности компаний
Стратегические организационные изменения стали высокоэффективным рыночным инструментом повышения конкурентоспособности бизнеса и рассматриваются как комплекс мероприятий по приведению условий существования компании в соответствие с изменяющимися факторами внешней среды и выработанной стратегией развития. В процессе реструктуризации в компании происходят важнейшие изменения в стратегических хозяйственных областях, в организационно-правовой форме, в структуре управления. Рассматривая область изменений в стратегических хозяйственных областях, можно выделить два типа изменений в организационной стратегии: стратегия роста и стратегия сокращения. Классификация стратегий роста и сокращения представлена на рис. 1.

Рис. 1. Виды стратегических изменений в организационной стратегии компании
Изменения организационно-правовой формы (вторая область изменений) неизбежны при расширении или сокращении сферы деятельности. При этом процесс реализации стратегии также будет различным. В случае расширения сферы деятельности можно рассматривать следующие стратегические формы: слияние, присоединение, создание филиалов и представительств, покупка, аренда или лизинг имущества, совместное предприятие, участие в инвестиционных проектах, венчурные инвестиции, лицензирование, маркетинговые соглашения, технологическое участие. При сокращении сферы деятельности выбор форм реализации стратегии также многообразен: разделение, выделение, продажа имущества, сокращение собственного капитала, сдача имущества в аренду, ликвидация отдельных подразделений и т. д. При осуществлении изменений организационно-правовой формы значительное внимание необходимо уделять выбору типа объединения по степени участия в управлении: концерн, синдикат, картель, холдинг, ассоциация, стратегический альянс, союз и т. п. Компания должна учитывать возможности при изменении структуры собственности и активов, заключающиеся также в разнообразных вариациях: создание совместных предприятий, филиалов и представительств, предоставление в аренду части имущества, лизинг, франчайзинг.
Изменения в структуре и системах управления (третья область) наиболее трудоемкие по своей реализации, поскольку затрагивают как организационные процессы (жесткие факторы организации), так и инструменты, действующие на поведение персонала (мягкие факторы). По мнению Забегина А. В., рассматривая жесткие факторы организационных изменений в структуре и системах управления компании, можно выделить четыре этапа [1].
- Расчленение основной задачи предприятия на части с соответствующей привязкой производственных единиц. На данном этапе особое внимание уделяется выбору типа организационной структуры: иерархические структуры (линейно-штабная, линейно-функциональная, дивизиональная, продуктовая, региональная, на базе бизнес-единиц, смешанная); адаптивные структуры (проектная, матричная, программно-целевая, групповая, командная, бригадная); сетевые структуры.
- Разработка общей органиграммы (выстраивание одно- или многолинейной структуры, изменение количества иерархических уровней, изменение соотношения централизации/децентрализации принятия решений, изменение численности персонала).
- Определение координационных средств (изменения в системе стратегического и оперативного планирования, в системе организации и контроля финансов, применение структурных интеграционных элементов, изменения в системе стимулирования труда и служебного продвижения, преобразование коммуникационной и информационной технологий).
- Использование интегрированных организационных концепций (концепция центров прибыли, управление координацией, реинжиниринг бизнес-процессов, оптимизация).
Рассматривая инструменты воздействия на поведение персонала (мягкие факторы), следует выделить: развитие персонала (повышение как профессиональной, так и общей квалификации); организация отношений доверия (стимулирование внутрифирменных предпринимательских отношений, создание в коллективе атмосферы творчества); интеграционные организационные концепции (развитие фирменной культуры).
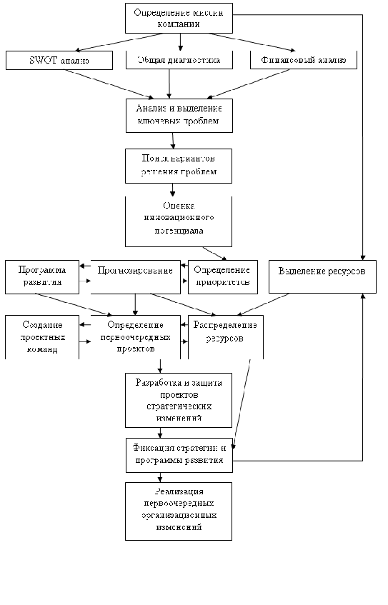
Типовой алгоритм управления стратегическими изменениями в процессе реструктуризации компании представлен на рис. 2.
Управление стратегическими изменениями на основе экспресс-диагностики по методу Дельфийского опроса
Для принятия решения об осуществлении стратегических изменений может быть рекомендовано использование экспресс-диагностики реального состояния компании, которую можно провести по методу Дельфийского опроса. Процедура проведения заключается в применении метода быстрого поиска решений, основанном на их генерации в процессе заполнения анкеты, проводимого группой компетентных специалистов, и отбора лучшего решения исходя из полученных экспертных оценок. Пашинян И.А. определяет дельфийский метод как «экспертное прогнозирование путем организации системы сбора и математической обработки экспертных оценок» [4].
Рассматривая инструменты воздействия на
поведение персонала (мягкие факторы), следует выделить: развитие персонала (повышение как профессиональной, так и общей квалифика-
ции); организация отношений доверия (стимулирование внутрифирменных предпринима-
тельских отношений, создание в коллективе атмосферы творчества); интеграционные организационные концепции (развитие фирменной
культуры).
Типовой алгоритм управления стратегическими изменениями в процессе реструктуризации компании представлен на рис. 2.
Управление стратегическими изменениями на основе экспресс-диагностики по методу дельфийского опроса
Для принятия решения об осуществлении стратегических изменений может быть рекомендовано использование экспресс-диагностики
реального состояния компании, которую можнопровести по методу дельфийского опроса. Процедура проведения заключается в применении метода быстрого поиска решений, основанномна их генерации в процессе заполнения анкеты,проводимого группой компетентных специалистов, и отбора лучшего решения исходя из полученных экспертных оценок. Пашинян И.А.

Рис. 2. Алгоритм проведения стратегических изменений в процессе реструктуризации компании
Таблица 1
Вариант анкеты для проведения экспресс-диагностики реального состояния компании
по методу Дельфийского опроса

Количество респондентов, входящих в экспертную группу, зависит, как правило, от численности работающих, их компетентности, а также реальных организационных возможностей. Наиболее актуален опрос руководителей высшего и среднего звена, а также главных специалистов компании. В компаниях малого бизнеса возможен опрос всех категорий персонала; в компаниях среднего бизнеса – вся управленческая команда; в более крупных организациях проводится опрос как руководителей, так и специалистов. В экспертно-аналитическую группу руководитель назначает сотрудников, которые, по его мнению, способны к анализу и синтезу, творчески подходят к работе, не испытывают зависимости от первого лица компании. Возможно активное привлечение молодежи или комбинирование по возрасту. В принципе, можно привлечь всю управленческую «верхушку», так как коллективная обработка анкет и обсуждение результатов уже в процессе анализа очень полезны для осознания реальной ситуации в компании. Наиболее эффективно для обсуждения результатов анкетирования собрать руководящий состав, линейный и функциональный, экспертно-аналитическую группу и сотрудников, которых руководитель планирует сделать ключевыми фигурами в проведении реструктуризации. В заключение процедуры проводится общее обсуждение причин отрицательных оценок, определяется направление более детального анализа и разрабатываются предложения по улучшению положения в отдельных сферах деятельности компании и разработке плана-графика ее реструктуризации.
Королькова Е.М. отмечает, что «основным методом построения и контроля процесса реструктуризации является календарное планирование, реализуемое в виде итеративного циклического процесса» [3]. Каждый шаг этого процесса подразумевает необходимость ответа на некоторые обобщенные вопросы, представленные в табл. 2.

Входными данными для разработки плана проекта будут договорные требования, описание доступных ресурсов,; оценочные и стоимостные модели, документация по аналогичным разработкам [7]. Основные задачи структуризации работ в рамках проведения стратегических изменений следующие: разбивка проекта на поддающиеся управлению блоки; распределение ответственности за различные элементы проекта и увязка работ со структурой компании и ресурсами; точная оценка необходимых затрат (средств, времени и материальных ресурсов); создание единой базы для планирования, составления смет, контроля затрат; увязка работ по проекту с системой ведения бухгалтерских счетов в компании; определение комплекса работ / подрядов. Для структуризации проекта, по мнению Сапрыкина Д. Н., «используют ряд специальных моделей: дерево целей; дерево решений; дерево работ; организационную структуру исполнителей; матрицу ответственности; сетевую модель; структуру потребляемых ресурсов; структуру затрат» [6].
Организация управления процессом реструктуризации должна начинаться с макетирования плана его осуществления. В ходе реформ циклически решаются задачи, представленные на рис. 3. В частности, проводится оценка ситуации и своих возможностей; ставятся цели, определяются приоритеты, намечается продуктовая программа; эта программа обеспечивается технологиями, организацией и финансово-экономическим управлением.
На каждом уровне реализации стратегических изменений сценарий реструктуризации наполняется конкретным содержанием. На первом уровне происходит обдумывание общеизвестных шагов, осознание простых истин: деятельность должна быть целенаправленной, деньги берутся от продажи продукта (услуги, технологии) и их надо уметь считать. На втором уровне принимаются решения, лежащие на поверхности: проводится аудит и сокращение затрат, создается новый продукт, под него перестраивается производство, управленческий учет обеспечивает раздельное бюджетирование продуктов и направлений бизнеса. Возникает новое видение ситуации: если сначала продуктовая программа составлялась исключительно на основе маркетинговых оценок (что «берут» покупатели), то теперь, считая затраты и доходы по продукту (маржинальную прибыльность), решения принимают также исходя из того, что выгодно производить предприятию. Для третьего уровня характерно проведение на базе новых оценок первичной реструктуризации (сокращаются лишние производства и создаются новые направления бизнеса).

Рис. 3. Примерный сценарий реструктуризации деятельности компании
На четвертом уровне экстенсивные факторы развития исчерпаны, нужна интегрированная функциональная система управления: бюджетирование в полном объеме (финансы); расчет себестоимости по продуктам, цехам и регионам, выбор модели хозрасчета (экономика); интегрированный учет по всему предприятию, вместо автоматизации локальных участков – автоматизация всех функциональных подсистем, связанных между собой. После прохождения этого уровня предприятие достигает достаточно высокой степени организации и управления. На пятом уровне происходит дивизионализация (реструктурирование основного производства), внедрение проектного менеджмента, стратегического планирования, переход к сетевой логистике (выбор крупного дистрибьютора или создание собственной дистрибьюторской сети). Этот этап может длиться 2–3 года. Стратегические преимущества получит тот, кто сумеет организовать общенациональные каналы продвижения продукции или присоединиться к таковым.
Перспективы реализации стратегических изменений в процессе реструктуризации компании
Какие преимущества и ощутимые выгоды получит компания, осуществляющая сценарий перестройки своего бизнеса? Реально менеджеры российских компаний могут реорганизовать сбыт; внедрить систему учета, позволяющую четко ответить на вопрос, во сколько обходится производство каждого вида продукции и каждый вид деятельности; организовать процесс постоянного сокращения затрат; установить контроль над качеством продукции и качеством процессов производства; создать систему мотивации сотрудников; улучшить практику инвестиционного планирования; сделать компанию прозрачной для инвесторов и торговых партнеров. С полной уверенностью нельзя утверждать, что методологические подходы к управлению стратегическими изменениями в процессе реструктуризации имеют универсальный характер. Каждая компания в соответствии с компетенциями, пристрастиями и опытом своих руководителей, в зависимости от интеллектуального уровня персонала, финансовых возможностей и других факторов может прийти к собственному и неповторимому сценарию проведения реструктуризации деятельности компании.
1. Zabegin A. V. Osobennosti obespecheniya konkuren-tosposobnosti predprinimatel'skih struktur v usloviyah krizisa: dissertaciya ... kandidata ekonomicheskih nauk: 08.00.05. Tambov, 2009.
2. Zagornaya Yu. Reorganizaciya proizvodstvennyh resursov predpriyatiya. EBS «Universitetskaya biblioteka / Laboratoriya knigi, 2010.
3. Korol'kova E. M. Restrukturizaciya predpriyatiy: uchebnoe posobie. Tambov: Izd-vo Tamb. gos. tehn. un-ta, 2007. 80 s.
4. Pashinyan I. A. Metodologiya issledovaniya problem sociologii informacionnoy bezopasnosti: monografiya. M.: Kreativnaya ekonomika, 2012. 304 s.
5. Ponkratov P. B. Strategii upravleniya konkurentosposobnost'yu developerskih kompaniy: dissertaciya ...kandidata ekonomicheskih nauk : 08.00.05. M.: Ros. akad.nar. hoz-va i gos. sluzhby pri Prezidente RF, 2012.
6. Saprykin D. N. Kak podelit' biznes, rashodyas' s partnerom: Restrukturizaciya predpriyatiya. EBS «Universitetskaya biblioteka / Laboratoriya knigi, 2010.
7. Semiglazov A. M., Semiglazov V. A., Baykalova A. I. Teoreticheskie osnovy restrukturizacii. Chast' 1: Uchebnoe posobie. Tomsk: kafedra TU, TUSUR, 2012. 177 s.
8. Hrapova O. Yu. Formirovanie mehanizma strategicheskoy reorganizacii promyshlennyh predpriyatiy: dissertaciya ... kandidata ekonomicheskih nauk: 08.00.05.Kursk.: Yugo-Zap. gos. un-t, 2014.



