AO “Kamchatskoezoloto” (Consultant of project planning)
Habarovsk, Russian Federation
CSCSTI 06.01
CSCSTI 06.39
CSCSTI 06.52
CSCSTI 06.81
Russian Library and Bibliographic Classification 6505
The article is devoted to the problem of poor quality preparation of projects for the development of territories in Russia, in particular the Kamchatka region. We consider the current approach to the preparation of projects - Early planning of the project. The article presents the results of the conceptual analysis of the state front-end systems in Norway, the Netherlands, and options for preparing projects / programs that are applied by Russian public authorities. The author formulates problems and conceptual inconsistencies in the preparation of Russian projects / programs. The article compares the approaches to the preparation of business projects by foreign companies with an approach to project preparation by Russian business in cooperation with the public authorities. The article presents the study results, which confirm the low awareness of participants in the project activity on front-end project planning and the initiating document. The results of the survey confirm the hypothesis that there is no phase of акщте-утв project planning in the activities of public authorities and business. The author emphasizes the importance of the application of the initiating document "Business Case", and formulates recommendations for improving the quality of the preparation of territorial projects
territorial development projects, front-end planning, quality of project preparation, state projects, state project management systems, business case
За десятилетнюю практику работы с проектами не только в Камчатском крае, но и в других регионах Дальнего Востока, сложно перечислить успешные проекты развития региона, особенно в соответствии с общепринятыми критериями. Фактически нет проектов регионального значения, которые бы не испытывали трудностей с инициацией, завершались бы в обозначенные сроки и в рамках бюджетов. Большинство проектных инициатив даже не доходят до официальной инициации, и работы сворачиваются инициаторами. Незначительное количество региональных проектов переходят в фазу реализации, но и они преимущественно реализуются в режиме «тушения пожара». Целесообразность и осуществимость реализуемых региональных проектов зачастую вызывают сомнения. Успешные проекты развития региона – скорее исключение, чем сформировавшаяся практика.
Слабость проектов развития территорий иностранные специалисты связывают с проскальзыванием важных вех в раннем планировании проектов и/или с узостью определения содержания проекта. Следовательно, можно предположить, что нехватка успешных проектов развития регионов обусловлена недостатком знаний подходов к подготовке проектов и с отсутствием соответствующих поддерживающих институтов.
1. Описание функции раннего планирования проектов
С целью поставки качественно подготовленных проектов к инициации, в мировой практике особое значение придается этапу раннего планирования проекта. Front-end planning (в пер. с анг. яз.– Раннее планирование) имеет различные определения. Институт строительства и промышленности (CII, США) [16] определяет раннее планирование, как процесс разработки достаточной стратегической информации, с помощью которой владельцы могут решать проблемы и принимать решения о предоставлении ресурсов, с целью увеличения вероятности успешного завершения проекта. Д. Клеланд и Л. Ирланд [4] дополняют, приводя собственное определение: раннее планирование - это процесс мышления и четкого определения объектов, целей и стратегий, необходимых для успешного завершения проекта, обеспечивающих прогресс проекта на протяжении всего жизненного цикла, позволяя продукту, услуги или процессу, занять свое законное место в операционной деятельности владельцев проекта. Термин «раннее планирование проекта» часто заменяется следующими синонимами: feasibility analysis (в пер. с анг. яз. – «анализ осуществимости» или «анализ выполнимости»), «pre-project planning» (в пер. с анг. яз. – «предпроектное планирование»), «front-end loading» (в пер. с анг. яз. – «ранняя загрузка») или conceptual planning (в пер. с анг. яз. – «концептуальное планирование» или «концептуальное проектирование») [12]. С одной стороны, раннее планирование проекта является фазой жизненного цикла проекта, с другой, это часть общего процесса планирования проекта, который кратко представлен в PMBoK.
Несмотря на различные определения раннего планирования проекта, К. Самсет [19], А. Смит, Э. Эдкинс [13], М. Шериф [21], Ч. Чо и Э. Гибсон[11] и другие исследователи, соглашаются, что раннее планирование проекта является ключевым элементом для общего успеха проекта. Д. Клеланд и Л. Ирланд [4] отмечают, что решения, принятые на ранних стадиях проекта, «... определяют направление и силу, с которой проект продвигается вперед, а также границы, в которых осуществляется работа проектной команды ». Р. Босфилд [7] и Р. Джордж [8] заявляют, что строительная индустрия признает, что усилия, затраченные на предварительное планирование, приводят к более успешным проектам. На этапе раннего планирования многие потенциальные проблемы идентифицируются проактивно, прежде чем они смогут значительно повлиять на стоимость и график проекта. Успешное раннее планирование вскрывает в рамках проекта области, которые необходимо исследовать еще до проектирования и исполнения.
На этапе раннего планирования проектная команда имеет возможность оказывать большее влияние на проект. По мере того, как проект переходит на этап выполнения, у проектной команды снижается возможность внести изменения в стоимость проекта без серьезных последствий. На этапе исполнения, расходы на исправление ошибок и устранения неточностей увеличиваются в геометрической прогрессии по мере продвижения проекта к завершению.
2. Раннее планирование государственных проектов / программ развития территорий
И в отечественной, и в зарубежной литературе на протяжении более чем полувека под развитием территорий понимается создание и модернизация промышленности, инфраструктуры и капитальных строений и сооружений, с решением всех сопутствующих задач, на целевой территории. Соответственно, программу развития территории следует понимать, как совокупность промышленных, инфраструктурных, социальных проектов, объединенных целью решения проблем местного населения, проживающего на целевой территории. В ЕС, США и других развитых странах, понятие «Программа» применяется в отношении системных или структурных преобразований. Создание капитальных строений и сооружений в иностранных программах встречается достаточно редко. В развитых странах развитие территорий осуществляется через реализацию Major projects (в пер. с анг. яз.–«Особо значимые проекты»), с указанием типа и направленности проекта. Поэтому, применение понятия «Программа» в отношении развития территории, скорее, наследие советской системы планирования. В данной статье, «Проект» и «Программа» применяются в качестве взаимозаменяемых понятий. Это не противоречит методологии управления проектами. Проекты и программы имеют высокую методологическую схожесть в разработке и реализации. Они являются инструментами развития. Результаты проектов и программ передаются в операционную деятельность.
Программы развития территорий – зона ответственности государственных органов. Раннее планирование проектов предполагает структурирование подготовки программ развития территорий. Его применение обеспечивает поэтапное исследование всех вопросов, устранение неопределенностей, начиная с концептуального проектирования, и завершается еще до начала строительного проектирования. Качество подготовки должно соответствовать возможности передачи пакетов работ бизнесу в форме заказа. Особенность подхода заключается в тщательном определении содержания и рамок программы, в исследовании всех потенциально влияющих областей входящих в нее проектов на успешное завершение. [15]
Основная цель, которую достигают страны применяя раннее планирование проектов в государственных органах, заключается в решении проблем, связанных с перерасходом бюджета, срыва сроков, нецелевого использования бюджетных средств и убыточности созданных объектов в пост-проектный период [14].
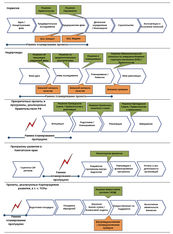
На рисунке 1 представлена схема разработки и реализации программ развития территорий, обобщённая на основании практики 6 стран: Нидерланды, Норвегия, Великобритания, Дания, Швеция и Канада (Квебек), на основании проведенного исследования К. Самсет, Г. Волден, Н. Олссон и Э. Квалхейм (Норвегия, 2015 г.)[5].
Рис. 1. Обобщенная схема подготовки программ развития территорий
Первый этап решает задачи концептуального проектирования. На этом этапе определяются объекты, цели, выгоды, решаемые проблемы, исследуются причины возникновения этих проблем, проводятся концептуальные оценки сроков и стоимости, и выравнивание на стратегическом уровне интересов сторон. Как правило, первый этап реализуется инициирующей стороной.
Второй этап ориентирован на предварительные исследования, которые проводятся на основании существующих источников; данные уточняются у лидеров местных сообществ, углубляется уровень изучаемых деталей, исследуются альтернативы и готовится соответствующего уровня документация по планированию. Задача этапа - предоставить качественно подготовленный концепт. Под концептом понимается концептуальное решение, которое позволяет удовлетворять потребности общества. Как правило, второй этап реализуется органами власти при участии внешних экспертов и консультантов.
Третий этап ориентирован на обеспечение операционного успеха программы, проекта, на основании реалистичных оценок стоимости и сроков реализации, а так же в приемлемом пределе рентабельности. В целях проверки и уточнения данных, на этом этапе, например в Норвегии, проводятся тест-проекты (test-projects).
Определение проекта считается одной из базовых категорий в раннем планировании, а так же является одним из критических процессов общего планирования проекта. Задачей определения проекта является поставка качественно подготовленного дизайна проекта, т.е. того, из чего состоит программа, проект, или результатов, которые должны быть получены.
Р. Джордж, Л. Белл, Э. Бэк[16], Э. Эдкинс, Д. Джеральди, П. Моррис, А. Смит [12], О. Клакедж [9], К. Самсет, П. Берг[20], А. Шиферав [10] и многие другие, в своих трудах акцентируют внимание на внешних системных признаках, при обеспечении которых применение раннего планирования повышает продуктивность государственных систем управления проектами. При переводе на русский язык их можно сформулировать следующим образом:
- Разбиение процесса подготовки программы, проекта на несколько логичных этапов, ориентированных на выполнение определенной группы задач;
- Движение сверху вниз по спирали. Развитие проекта от стратегии / видения / концепта к деталям операций, с постоянным выравниванием интересов заинтересованных сторон;
- Максимально возможное смещение во времени принятия решения о реализации и/или финансировании программы, проекта на момент, когда появляется уверенность в успешном завершении;
- Принятие министерством финансов программы, проекта к финансированию считается точкой принятия решения о реализации проекта и передачи его на исполнение;
- Наличие нескольких гейтов, как по принимаемым решениям, так и по вопросам внешнего контроля, с целью избежать принятия программы, проекта, которые слабо подготовлены. В каждом гейте программа может быть направлена на доработку или отклонена, и дальнейшая подготовка свернута [25];
- Программа в обязательном порядке должна удовлетворять потребности общества;
- Разработка программы, проекта проводится при обязательном участии широкой общественности и различных социальных групп, с целью исключения субъективных оценок социальных потребностей [6];
- Разработка ведется при участии внешних экспертов и консультантов, по причине отсутствия у государственных служащих необходимых компетенций для выполнения подобного рода задач.
Используя внешние признаки, в качестве критериев для сравнения, далее мы рассмотрим системы раннего планирования проектов, программ в государственных органах Норвегии, Нидерландах и России.
3. Сравнение раннего планирования государственных программ и проектов в России с лучшими практиками
В качестве эталона для сравнения был сделан выбор в пользу Норвегии и Нидерландов, т.к. их практики в настоящее время признаются в мире лучшими в сфере государственного управления проектами развития территорий. В свободном доступе по этим странам находится множество опубликованных исследований и научных статей, информация структурирована [10, 22]. О деятельности российских органов власти в сфере подготовки программ, проектов, качественный опубликованный материал отсутствует. Автору не удалось установить наличие единого подхода к подготовке программ, проектов в российских органах власти. По результатам наблюдений автора, с большой уверенностью, можно утверждать о наличии как минимум трёх параллельно действующих вариантов подготовки программ и проектов в стране.
На рисунке 2 представлены схемы по трем исследуемым странам.

Норвегия
В 1997 г. Правительством Норвегии был сформирован Межминистерский комитет под председательством Министра финансов П. Берг, чьей целью было выяснить причины возникновения значительных превышений бюджетов в государственных инвестиционных проектах (до 40%), значительных срывов сроков сдачи и слабых получаемых экономических выгод от реализованных проектов. По результатам исследования, в 1999 г. комитет представил отчет, в котором были представлены причины возникновения проблем:
- Отсутствие анализа потребностей общества и функций рассмотрения альтернативных вариантов их удовлетворения;
- Проекты представлялись Парламенту для принятия решений о реализации, прежде чем были исследованы и проанализированы;
- Неадекватное использование анализа затрат и выгод, в основе выводов которых часто лежат неуместные допущения;
- Отсутствие адекватной оценки неопределенности в отношении принятых допущений и проведенных расчетов;
- Ряд проблем, связанных с процедурами, недостаточной квалификацией служащих, неадекватным разделением ответственности и т.д., во время реализации проектов.
В результате этого исследования, в 2000 г. в Норвегии на государственном уровне была внедрена система раннего планирования проектов, а в 2006 г. была уточнена и расширена. По состоянию на 2015 г., применяемая система раннего планирования проектов в Норвегии представлена на рис. 2.
Норвежская система подготовки проектов включает 3 фазы. Первая фаза относится к разработке концепта, и реализуется на уровне агентств или внешнего инициатора. Концепт подается в систему в виде запроса на рассмотрения проектной инициативы. Подготовка всех проектных документов обеспечивается внешними консультантами. На 2-ой фазе первоначальный концепт всесторонне исследуется, в том числе и на предмет удовлетворения потребностей общества. Второй вариант концепта затем проходит внешний контроль качества (Гейт QA1), только затем передается в Правительство для принятия решения по концепту. Концепт включает как минимум 3 возможных проанализированных альтернативных вариантов проекта. На 3-ей фазе, продолжается разработка содержания и рамок проекта на более детальном уровне, что в конце фазы позволяет сформировать несколько альтернативных вариантов исполнения с оценками стоимости и стохастическими моделями. В конце фазы предусмотрен еще один гейт внешнего контроля качества в отношении бюджета проекта. Только после всей длительной процедуры, проект попадает в Парламент для принятия решения о финансировании и передаче его на фазу детального планирования.
Норвежская система имеет четко структурированное раннее планирование проектов, со всеми рассматриваемыми внешними признаками.
Нидерланды
Раннее планирование проектов в Нидерландах сложилось исторически, и развивалось с начало от подготовки инвестиционных проектов, а затем эволюционировало в подготовку проектов государственно-частного партнерства (ГЧП). Нидерландская система регулярно исследуется и совершенствуется. Министерства / агентства имеют собственные процессы и процедуры планирования, приоритизации и принятия решений, которые между ведомствами могут значительно отличаться. Для нашего исследования была использована система Министерства по инфраструктуре и окружающей среде (I&E). Выбор связан с тем, что основные значимые инфраструктурные проекты реализуются этим ведомством. В 2007 г. была сформирована правительственная комиссия, задачей которой было выработать предложения по быстрой подготовке проектов, программ (сокращение сроков на 50%). На основании рекомендаций этой комиссии была принята программа по трансформации системы в I&E, которая была названа Multi-year Plan for Infrastructure, Spatial Planning and Transport (сокращенно MIRT), что в переводе с английского языка означает Многолетний план по Инфраструктуре, Пространственному планированию и Транспорту. [5, 10, 23]
Программа MIRT направлена на решение следующих проблем:
- Популизм, предвзятость и субъективность выводов о потребностях общества, которые не имеют под собой никакого анализа проблем и причин их возникновения;
- Конфликты между различными заинтересованными сторонами;
- Отсутствие политической поддержки инициированных проектов;
- Отсутствие четко определенных и сформулированных решений;
- Неадекватный анализ потребностей сторон и неясные приоритеты выбора проектных инициатив;
- Большие сроки подготовки особо значимых проектов;
- Значительные перерасходы бюджетов проектов.
Как представлено на рис. 2, в Нидерландах по состоянию на 2015 г., раннее планирование проектов четко структурировано, имеет фазы и четко выраженные точки принятия решений. В системе раннего планирования проектов также предусмотрена внешняя проверка независимыми консультативными институтами качества проектной документации, вся информация последовательно публикуется в СМИ и Интернете. Фаза исследования, кроме прочего, предусматривает изучение реальных потребностей общества. Решение о финансировании проекта принимается Межминистерской комиссией по совершенствованию структуры экономики или Правительством по завершении планирования проекта.
Система раннего планирования проектов в Нидерландах при принятии проектных инициатив носит ярко выраженный характер запроса на обработку и рассмотрения предлагаемых проектов. В любом гейте может быть принято решение об отклонении инициативы в реализации.
Россия
Приоритетные проекты, программы, реализуемые Правительством РФ
Первый рассматриваемый вариант подготовки проектов, программ в России относится к внедряемой системе управления проектами с 2016 г. В настоящее время данная система применяется, в основном, на уровне федерального правительства. Внедрение на уровне регионов еще не завершено.
На рис. 2, фаза, где должны были находиться этапы раннего планирования, пропущена и обозначена «молнией». Анализируя Постановление Правительства РФ «Об организации проектной деятельности в Правительстве РФ», которым утверждено Положение об организации проектной деятельности в Правительстве РФ [1] (далее Положение), можно сделать ряд существенных выводов:
- Этап раннего планирования проектов представлен в Положении в виде единственной фазы «Инициации», и отводится не более 40 дней;
- Предусмотрен единственный гейт фазы Инициации, а именно решение о принятии проекта к реализации;
- Решение о реализации / финансировании проекта, программы принимается по завершению фазы инициации, и имеет статус «обязательного к исполнению». Данное решение принимается на основании Паспорта проекта и Проектного предложения, которые выровнены между заинтересованными ведомствами. Информация, на данном уровне, считается концептуальной, и недостаточной для принятия подобного решения.
- В Положении нет указаний по процедурам вовлечения граждан, исследований и анализа потребностей общества. Эта функция делегируется Руководителю приоритетного проекта на фазе «Подготовки / планирования». При реализации программы «Комфортная городская среда» (2017 г.) можно наблюдать попытки региональных властей и муниципалитетов наладить коммуникации с местным населением с разной степенью успеха. Данное взаимодействие реализуется на фазе «Реализации», когда все концептуальные решения по программе уже приняты, и не имеют обратной силы. Подобное вовлечение общества на этапе исполнения считается не уместной.
- Фаза «Подготовка / планирование» ограничена по сроку, не более 60 дней;
- В Положении отсутствует информация об участии внешних консультантов, нет процессов и процедур независимого контроля качества проектной документации в фазе «Подготовка / планирование». Внешние взаимодействия являются зоной личной ответственности руководителя приоритетного проекта, программы.
- В Положении отсутствует информация об исследовании и анализе альтернативных вариантов приоритетного проекта, программы.
В системе проектного управления Правительства РФ раннее планирование проектов отсутствует. Опуская подробности, следует отметить, что данная система имеет ярко выраженные черты системы управления проектами корпоративного уровня. Цель подобной системы – удовлетворение потребностей ключевых участников, но не широкой общественности.
Концептуальные несоответствия: решение о реализации приоритетного проекта, программы в рассматриваемой системе принимается слишком рано. Информация для принятия решения имеет концептуальный характер, высокую степень субъективности, и ее достоверность еще не может быть проверена. В условиях ограниченности сроков качественная подготовка проектов, программ становиться невозможной. Присутствует высокий риск реализации ошибочного и нежизнеспособного варианта приоритетного проекта, программы.
Программы развития в Камчатском крае
Как уже было отмечено выше, многие регионы РФ в настоящее время только готовятся к внедрению проектной деятельности и разработке приоритетных программ (проектов), однако с 2014 года во всех регионах страны реализуются государственные программы субъектов. Переход к программному бюджетированию был осуществлен в РФ в конце 2013 года, когда и появилось понятие «государственная (муниципальная) программа», а с 2014 года с принятием 172-ФЗ «О стратегическом планировании в Российской Федерации» государственные (муниципальные) программы превратились в основной документ планирования и программирования [1]. Фактически государственные и муниципальные программы характеризуют операционную деятельность территории и представляют собой набор мероприятий и требуемый для их реализации объем финансирования; вместе с тем в программы включены и мероприятия инвестиционного характера (проекты). Порядок разработки и реализации государственных и муниципальных программ регламентирован нормативными правовыми актами соответствующего уровня. В каждом регионе реализуется определенный набор государственных программ, которые должны охватывать все сферы социально-экономического развития территории. Например, в Камчатском крае в настоящее время реализуется 22 государственные программы.
В состав государственных программ, кроме операционной деятельности, входят социальные и инфраструктурные проекты региона, которые называются «инвестиционными мероприятиями». В рамках управления проектами, такого понятия не существует, но именно в этих мероприятиях прослеживается работа над реальными проектами развития территорий. Подобные мероприятия реализуются региональными ведомствами отраслевой и хозяйственной направленности; например, Камчатском крае – Министерством строительства Камчатского края, Министерством транспорта и дорожного строительства Камчатского края, Министерством жилищно-коммунального хозяйства и энергетики Камчатского края, Министерством здравоохранения Камчатского края и т.д.
В результате исследования существующей практики подготовки инвестиционных мероприятий на основании опубликованных материалов, были сделаны следующие выводы в соответствии с выбранными системными признаками раннего планирования проектов:
- Не идентифицированы логические этапы подготовки инвестиционных мероприятий. Процесс подготовки госпрограмм по инвестиционным мероприятиям имеют бесструктурные признаки.
- Движение сверху вниз по спирали не реализуется, т.к. раннее вовлечение участников при разработке решений отсутствует, альтернативы не исследуются.
- Решения о реализации и/или финансирования инвестиционных мероприятий принимаются в самые ранние периоды, еще на уровне идентификации потребностей, без всестороннего исследования широкого круга вопросов. Задачи, связанные с исследованиями, оценками и т.д., вносятся в состав инвестиционных мероприятий госпрограмм, что в проектной практике считается недопустимым.
- Гейты не имеют выраженного характера, и носят бессистемный вид при подготовке.
- Инвестиционные мероприятия разрабатываются в большинстве случаев безучастия общественности и различных социальных групп. Инвестиционные мероприятия имеют четко выраженные черты субъективных суждений о потребностях местного населения. Причины возникновения проблем не исследуются.
- Инвестиционные мероприятия разрабатываются, в большей части, без участия внешних экспертов и консультантов. Процедур внешнего контроля качества проектной документации нет, кроме государственной экспертизы строительной документации. Что касается управленческих документов по проекту, то они не разрабатываются.
В отчетах о реализации инвестиционных мероприятий (проектов), встречаются наиболее распространенные проблемы:
- возникновение потребности в дополнительных исследованиях, изысканиях, внесение изменений в содержание проектов после проведения тендеров и авансирования исполнителей;
- частичное или полное невыполнение исполнителями обязанностей по контрактам;
- низкое качество получаемых результатов и, как следствие, невозможность принятия заказчиком выполненных работ;
- срывы сроков и значительное превышение утвержденной стоимости пакетов работ.
В соответствии с результатами исследований Института строительства и промышленности (CII, США, Техас), принято считать, что эти проблемы в проектах возникают вследствие отсутствия раннего планирования проектов или проскальзывания важных вех при подготовке проектов.
Концептуальные несоответствия: Специфика использования государственных программ в регионах России, заключается в одновременном включении в их состав, как инвестиционных мероприятий (проектов), так и операционной деятельности. Проблемы, реализации инвестиционных мероприятий (проектов), являются следствием низкого качества их подготовки ведомствами на ранних этапах. Фаза раннего планирования проектов региональными органами власти пропускается или не реализуется в полной мере. Программы подобного уровня качества не могут являться эффективным инструментом реализации Стратегии социально-экономического развития (см. рис. 2). Включение государственных (муниципальных) программ в операционную деятельность противоречит понятию «Программы», следовательно, подобные программы не могут считаться инструментами развития в полной мере.
Проекты, реализуемые институтами развития, в т.ч. внедрение преференциальных режимов хозяйствования
Следующий действующий вариант развития территорий реализуется через вновь созданные институты – Корпорации развития (Корпорация развития Камчатского края – КРКК, Корпорация развития дальнего востока – КРДВ) и курируемые ими проекты, а также территории опережающего развития (далее ТОРы) на Дальнем Востоке. Рассматриваемый вариант развития территорий исследовался на примере их деятельности и двух подведомственных ТОРов: «Камчатка» и «Свободный порт Владивосток». Результат концептуального анализа представлен на рис. 2. КРКК курирует проекты развития региона, в т.ч. проекты в рамках ТОР «Камчатка». КРДВ находится в подчинении Министерства по развитию Дальнего Востока и непосредственно отвечает за развитие всех ТОРов на Дальнем Востоке, в том числе и за функционирование ТОР «Камчатка», а также территории Свободного порта Владивосток. Имея внешние различия, применяемые ими принципы и подходы, имеют высокую схожесть в общих процессах и процедурах.
Основной путь протекает от определения площадки под создание объектов до окончательного выполнения бизнесом, взятых на себя обязательств по объему инвестиций и созданию рабочих мест. Подготовку площадки под ТОР Корпорации проводят в следующей логике: выбор площадки, определение функционального назначения участков (зонирование), перевод участков под управление Корпорации, создание необходимой инфраструктуры. Далее, Корпорации находятся в ожидании, когда бизнес сформулирует предложения. После подачи бизнесом пакета документов, проводится проверка достоверности представленных данных и документов, как внутри учреждения, так и другими ведомствами. Затем принимается решение о предоставлении поддержки / о включении в список резидентов ТОРа.
Отчеты о проведении научных исследований, обосновывающие выбор площадок под организацию ТОР, отсутствуют. Очевидно, выбор определяется на основании субъективного понимания специалистов Корпорации, т.к. исследования потребностей местного населения не проводятся, отсутствует качественный анализ существующих проблем, причины их возникновения не выясняются, вовлечение и сбор требований и ожиданий местных сообществ не проводятся. Отчеты по этим вопросам не публикуются.
При проверке пакета документов не проводится исследование содержания проекта, его соответствия стратегии СЭР или удовлетворения потребностей общества. Например, основной фокус проверки бизнес-плана – это детальная проверка правильности использования формул при составлении финансовой модели в расчетных файлах MS Excel. Целесообразность ручного анализа не ясна, на фоне когда процесс оценки финансовых моделей уже 2-3 десятилетия автоматизирован профессиональным программным обеспечением, но это процесс контроля финансовой организации, а не института развития. Подобную проверку, на наш взгляд, нельзя признать точкой внешнего / внутреннего контроля качества.
В деятельности Корпораций наблюдается глубокий методологический конфликт. Его сущность заключаются в ошибке выбора объекта управления. Выбор сделан в пользу управления проектами, которые входят в ТОРы, но для этого ими нужно владеть. Этими проектами де-юре владеют представители бизнеса, а не Корпорации. С позиции методологии управления проектами, ТОРы – это программы, решающие задачи развития территорий. Соответственно, объект управления для Корпораций – это программы, а не проекты предлагаемые бизнесом. Но ошибка выбора объекта управления была предопределена выбором инвестиционного формата, что повлекло пропуск этапов раннего планирования в отношении программы, и сужение рабочей области до уровня проектов бизнеса. В целях сохранения соответствия объектам управления, Корпорациям следовало использовать формат ГЧП. Проекты ГЧП – это не только социальные объекты, но и любые другие, которые направлены на решение проблем общества. Вследствие концептуального сбоя, Корпорации не анонсируют объекты, которые должны быть созданы в ТОРах, а бизнес не может предугадать их ожидания. В условиях отсутствия четко сформулированного запроса от Корпораций, бизнес делает выбор в пользу именно тех альтернатив, которые выгодны узкому кругу сторон, но не обществу и территории в целом. Это приводит к невыполнению государством обязанностей перед обществом.
В случае устранения данного противоречия должны появиться еречни предприятий с указанием производственных мощностей; перечни зданий и сооружений с выровненными параметрами высокого уровня; перечни предпочтительных технологий, перечни социальных объектов с параметрами, и т.д. Далее бы велась работа с бизнесом в виде размещения заказа через проведение конкурсов и тендеров. В лице Корпораций, органы власти выступали бы в роли «арбитра» и гаранта между представителями общества, бизнеса и инвесторами, сохраняя между ними баланс интересов.
Концептуальные несоответствия: инструмент ТОР является ошибкой выбора формата. Реальность диктует необходимость организовать деятельность в рамках формата ГЧП, а выбор сделан в пользу инвестиционного формата. Следовательно, произошел мощный перекос всех элементов и компонентов системы, что блокирует их работу на операционном уровне. Реализация раннего планирования проектов в этой среде стала невозможной, и потребовалась передача концептуальных решений по проектам в зону бизнеса.
4. Сравнение подходов к подготовке проектов бизнесом
В данном разделе статьи, мы сравним распространенные подходы к подготовке проектов иностранными и российскими представителями бизнеса. Рис. 3 позволяет сравнить обобщенные этапы раннего планирования иностранных проектов с распространенным подходом к подготовке проектов российским бизнесом [3].

Рис. 3 – Сравнение подходов к подготовке проектов бизнесом
Как видно из рис. 3, прежде чем объявить об инициации, иностранные проекты проходят длинный путь, решая множество задач. В зоне раннего планирования выделяют 3 основные фазы: концептуальное проектирование, определение проекта, детальное исследование альтернатив. На этом пути решаются задачи, связанные с получением достоверной и полной информации обеспечивающей адекватное принятие решений и выбора той альтернативы проекта, потенциал которой обеспечит общий успех проекта.[18, 24]
В свою очередь, подход российского бизнеса, который можно наблюдать в большинстве случаев реализации проектных инициатив, предполагает резкий переход от идеи к разработке Бизнес-плана, пропуская при этом все этапы раннего планирования. Бизнес-план в инвестиционном формате, считается одним из завершающих документов раннего планирования проекта, как представлено в схеме у иностранных проектов. Российский бизнес отодвигает все подготовительные, исследовательские работы на этап исполнения, когда финансирование будет уже получено. Последствия для проектов катастрофичны и выражаются в значительном перерасходе бюджета проекта, срыва сроков, частых изменений содержания проекта и непригодных к использованию в операционной деятельности результатов проекта.
Функция раннего планирования проектов в большинстве случаев российским бизнесом не реализуется. «Перекладывание ответственности» Корпорациями за подготовку проектов на бизнес, представляется серьезным заблуждением. Следовательно, соглашения несут высокие риски неисполнения, т.к. предмет (проект) подготовлен слабо.
Заключение
Из проведенного исследования применяемых практик, можно сделать вывод, что в Камчатском крае и в России в целом, низкий уровень качества подготовки проектов и программ развития территорий сохраняется по настоящее время. Причина низкого качества подготовки кроется в пропуске или проскальзывании владельцами важных вех (как органами власти, так и представителями бизнеса) этапа раннего планирования проектов. Отсутствуют поддерживающие институты, процессы и информационный материал по раннему планированию проектов. Проектные школы пропускают этот модуль при обучении менеджеров.
Многие участники начинают свои проекты, то с Устава проекта, то с Бизнес-плана, то с Технико-экономического обоснования, то с Концепции. В российской проектной среде нарастает скептическое отношение к этим документам. Эти документы заслуженно дискредитированы, поскольку они ориентированы на решение иных задач. При их применении на ранних этапах проекта у большинства ключевых участников смещается фокус внимания с целеполагания, определения содержания проекта на финансовые и технические детали. Несвоевременное исследование деталей приводит к блокированию процесса планирования проекта.
Документом, инициирующим раннее планирование проектов, является «Бизнес-кейс». Структура Бизнес-кейса принципиально отличается от структуры Бизнес-плана. По мнению Салли Ходж, «Бизнес-кейс – это сердце Устава проекта»[17], без него проектный менеджер не может впоследствии качественно разработать «Устав проекта».
В 2014 г. нами изучался уровень осведомленности о раннем планировании проектов и Бизнес-кейсе среди камчатских участников проектной деятельности. Из 18 опрошенных представителей органов власти и бизнеса, как оказалось, никто об этом осведомлен не был. В том же году, в г. Москве было опрошено 11 практикующих менеджеров проектов, из них 2 консультанта по управлению проектами. Как показал опрос, о существовании Раннего планирования проектов и Бизнес-кейсе был осведомлен только 1 консультант. Основной причиной низкой осведомленности о Раннем планировании проектов в Росси он назвал «приверженность владельцев проектов к «серым» и коррупционным схемам ведения деятельности, что формирует отсутствие запроса от организаций на данный вид компетенций». Раннее планирование проектов и Бизнес-кейс до сих пор остаются известными только узкому кругу специалистов по управлению проектами в России.
Для того чтобы применение раннего планирования проектов в российской среде состоялось, потребуется смена парадигмы у участников проектной деятельности. Соответственно, для обеспечения институциональной поддержки изменений в подходах к подготовке проектов и программ, будет необходима глубокая трансформация государственных, социальных, финансовых, научных институтов. В первую очередь в цепочке изменений следует осуществить замену института Бизнес-плана, в качестве инициирующего документа, на Бизнес-кейс, дабы обеспечить правильность входа в подготовку проектов и программ.
Требуется включение научного сообщества и высших учебных заведений в исследовательский, просветительский процессы и в обучение менеджмента всех уровней и направлений. При игнорировании раннего планирования проектов, внедрение проектного подхода в России будет провалено, и проектный менеджмент, как дисциплина, будет необоснованно дискредитирован.
1. O strategicheskom planirovanii v Rossiyskoy Federacii: feder. zakon Ros. Federacii N 172-FZ ot 28.06.2014 g.: Prinyat Gos. Dumoy Feder. Sobr. Ros. Federacii20 iyunya 2014 g.: Odobr. Sovetom Federacii Feder. Sobr. Ros. Federacii 25 iyunya 2014 g.
2. Ob organizacii proektnoy deyatel'nosti v Pravitel'stve Rossiyskoy Federacii. Postanovlenie Pravitel'stva RF ot 15.10.2016 N 1050 (vmeste s "Polozheniem ob organizacii proektnoy deyatel'nosti v Pravitel'stve Rossiyskoy Federacii")
3. Ob utverzhdenii Metodicheskih ukazaniy po razrabotke i realizacii gosudarstvennyh programm Rossiyskoy Federacii. Prikaz Minekonomrazvitiya Rossii ot 16.09.2016 N 582 (red. ot 15.03.2017) (Zaregistrirovano v Minyuste Rossii 10.10.2016 N 43976)
4. Batalov D. M. Rannee planirovanie proektov: ot idei do zapuska. // Informacionno-analiticheskiy zhurnal «Upravlenie proektami», pod red. O. Tumasova. - M.: Iskusstvo upravleniya proektami, №1 (40) 2017
5. Cleland D. I., Ireland L. R. Project management: strategic design and implementation [Elektronnyyresurs] / David I. Cleland, Lewis R. Ireland - 4th ed. PublisherMcGraw-Hill,New-York, 2002. - 655 p. Url: https://avxhm.se/ebooks/project_management_strategic_design_and_implementation-1393580370.html (dataobrascheniya: 23.09.2017)
6. Samset K. F., Volden G. H., Olsson N. and Kvalheim E. V. Governance Schemes for Major Public Investment Projects. A comparative study of principles and practices in six countries [Elektronnyyresurs]. Concept report No 47, Norway,Trondheim, 2016, Norwegian University of Science and Technology. Url: https://www.ntnu.no/documents/1261860271/1262010703/Concept_report_No47_WEB.pdf/673e28ce-fcbe-4781-a5c2-edb39e2397ea?version=1.0 (data obrascheniya: 24.09.2017)
7. Effective Project Alignment for Construction Success[Elektronnyyresurs]. Research Team 310, Annual Conference Edition, USA, Construction Industry Institute, 2015, 144 p. Url: http://my.metierportal.no/content/download/134685/829880/file/310_2-ac15.pdf.(dataobrascheniya: 05.10.2017)
8. Bosfield R. P. Front End Planning In The Modern Construction Industry [Elektronnyyresurs]. A Thesis Presented in Partial Fulfillment of the Requirements of the Degree Master of Science. Arizona State University, April 2012. Url: https://c.ymcdn.com/sites/www.projectmanagement.org.za/resource/resmgr/Knowledge_Series_June_2015/Front_End_Planning_-_Thesis_.pdf (dataobrascheniya: 17.09.2017)
9. George R. T. Information Flow to Support Front end Planning [Elektronnyyresurs]. Dissertation Presented to the Graduate School of Clemson University for the Degree Doctorate of Philosophy Civil Engineering, May 2007, 401 p. Url: http://tigerprints.clemson.edu/cgi/viewcontent.cgi?article=1067&context=all_dissertations (dataobrascheniya: 28.09.2017)
10. Klakegg O. J. Governance of Major Public Investment Projects. In Pursuit of Relevance and Sustainability [Elektronnyyresurs]. Thesis for the degree of philosophiae doctor. Norway,Trondheim, February 2010, Norwegian University of Science and Technology. (dataobrascheniya: 10.09.2017)
11. Shiferaw A. T. Front-End Project Governance. Choice of Project Concept and Decision-Making - An International Perspective. [Elektronnyyresurs] // Thesis for the degree of Philosophiae Doctor, Norwegian University of Science and Technology, Trondheim, September 2013, 249 p., URL: https://brage.bibsys.no/xmlui/handle/11250/232749 (dataobrascheniya: 03.05.2017)
12. Cho C.-S., Gibson G. E., Members ASCE. Building Project Scope Definition Using Project Definition Rating Index [Elektronnyyresurs]. Journal of Architectural Engineering, Vol. 7, Issue 4, December 2001, p. 115-125. DOI:10.1.1.517.2580. Url: http://citeseerx.ist.psu.edu/viewdoc/download?doi=10.1.1.517.2580&rep=rep1&type=pdf (dataobrascheniya: 16.09.2017)
13. Edkins A., Geraldi J., Morris P. & Smith A. Exploring the front-end of project management [Elektronnyyresurs]. The Engineering Project Organization Journal, 2013, No. 2, 71-85 p. Url: http://discovery.ucl.ac.uk/1387155/1/10.1080-21573727.2013.775942.pdf (dataobrascheniya: 07.09.2017)
14. Edkins, A and Smith, A (forthcoming) Designing the Project. Project Governance: getting investments right [Elektronnyyresurs], Williams, T. and Knut, S. Eds, Palgrave Macmillan, Basingstoke. DOI:https://doi.org/10.1057/9781137274618_5. Url: https://link.springer.com/chapter/10.1057%2F9781137274618_5 (data obrascheniya: 09.09.2017)
15. Faniran O. O., Love P. E. D., Smith J. Effective Front-End Project Management - A Key Element in Achieving Project Success in Developing Countries [Elektronnyyresurs]. Australia, 2000. Url: http://citeseerx.ist.psu.edu/viewdoc/download?doi=10.1.1.196.4461&rep=rep1&type=pdf(dataobrascheniya: 13.09.2017)
16. Flyvbjerg, B.; Bruzelius, N.; Rothengatter, W. Megaprojects and Risk: An Anatomy of Ambition [Elektronnyyresurs]; Cambridge University Press: Cambridge, MA, USA, 2003. Url: https://arxiv.org/ftp/arxiv/papers/1303/1303.7404.pdf (data obrascheniya: 04.10.2017)
17. George R., Bell L. C., F.ASCE; and Back W. E., M.ASCE. Critical Activities in the Front-End Planning Process [Elektronnyyresurs]. Journal of Management in Engineering/ Volume 24 Issue 2 - April 2008. DOI:https://doi.org/10.1061/(ASCE)0742-597X(2008)24:2(66). Url: http://ascelibrary.org/doi/abs/10.1061/%28ASCE%290742-597X%282008%2924%3A2%2866%29 (data obrascheniya: 24.09.2017)
18. HodgeS. The importance of the Business case [Elektronnyyresurs].December, 2014.Url: http://www.sixsigmadaily.com/importance-business-case/ (data obrascheniya: 02.09.2017)
19. Morris, P.W.G. Managing the Front-End: Back to the beginning [Elektronnyyresurs]. Project perspectives, IPMA, Vol. 33, 2011, p. 4-8. Url: http://www.ipma.world/assets/re-perspectives_2011.pdf (dataobrascheniya: 06.10.2017)
20. Samset K. Systems Engineering in Front-End Governance of Major Public Investment Projects [Elektronnyyresurs]. Systems 2017. DOIhttps://doi.org/10.3390/systems5010013. February 2017. Url: http://www.mdpi.com/2079-8954/5/1/13 (dataobrascheniya: 23.09.2017)
21. Samset K., Berg P., Klakegg O. J. Front end Governance of Major Public Projects [Elektronnyyresurs]. Paper presented at the EURAM 2006. Conference in Oslo, May 2006. Url: https://www.ntnu.edu/documents/1261865083/1263543992/samset_berg_paper.pdf/6bb6e2bf-927b-4be0-aae3-70ca13a8380b (dataobrascheniya: 30.09.2017)
22. Sherif M.A., Price A.D.F. A Framework for Pre-project Planning [Elektronnyyresurs]. Dept of Civil and Building Engineering, Loughborough University, Leicestershire, LE11 3TU, UK, 1999. Url: http://www.arcom.ac.uk/-docs/proceedings/ar1999-435-444_Sherif_and_Price.pdf(data obrascheniya: 14.09.2017)
23. Shiferaw A. T. Haavaldsen T. Project Governance as a Critical Success Factor for the Development of Public Investment Projects [Elektronnyyresurs]. Peer-Reviewed Proceedings of the 3rd International Conference on Construction and Project Management - ICCPM 2012, Dubai. Vol. 5, pp. 67-71. IACSIT Press. August 4-6, 2012. Url: http://www.ipedr.com/vol45/014-ICMTS2012-M00005.pdf (dataobrascheniya: 16.09.2017)
24. ShiferawA.T. The Dutch Project Governance System: Weaknesses and Improvements [Elektronnyyresurs]. Peer-reviewed proceedings of the 7th Nordic Construction Economics and Organization 2013 conference. Trondheim, Akademikaforlag pp 203-214. May 12-14, 2013. Url: https://www.researchgate.net/publication/311908907_The_Dutch_project_governance_system_Weaknesses_and_improvements (dataobrascheniya: 17.09.2017)
25. Shlopak M., Emblemsvåg J., Oterhals O. Front End Loading as an Integral Part of the Project Execution Model in Lean Shipbuilding. [Elektronnyyresurs] // Conference PaperIGLC, Oslo, Norway, 2014, 14 p., URL: https://www.google.ru/url?sa=t&rct=j&q=&esrc=s&source=web&cd=2&ved=0ahUKEwiqmLSd4a_TAhUsS5oKHY4ZBNsQFggqMAE&url=http%3A%2F%2Figlc.net%2FPapers%2FDetails%2F1014%2Fpdf&usg=AFQjCNEs9_lN4GMZU7C_7KxB0Gb49Hi3-Q&sig2=eqRqsmK6Qd58vkyqOH5DuQ (dataobrascheniya: 15.09.2017)
26. Williams T., Samset K. Issues in front-end decision-making on projects [Elektronnyyresurs]. Project Management Journal 2010. Url: http://citeseerx.ist.psu.edu/viewdoc/download?doi=10.1.1.204.1875&rep=rep1&type=pdf



