Volgograd, Vologda, Russian Federation
Vologda, Russian Federation
Russian Library and Bibliographic Classification 308
The paper presents the results of a study on the distribution of stresses on the contours of underground workings, the cross section of which has the form of a trapezoid and an ellipse. The distribution of stresses at the points of workings contours is obtained at the given values of uniform pressure and the lateral expansion coefficient of the rock. The graphic images of stress diagrams acting on the contours of the considered workings are given.
displaying function, horizontal production, underground storage of hydrocarbons, stress state, uniform pressure, depth of production
Известно, что одной из наиболее важных задач геомеханики является задача, связанная с исследованием напряженного состояния горных пород вокруг одиночных выработок [1-5] в упругом изотропном массиве, причем особый интерес представляет исследование напряженного состояния в точках контуров выработок, результат которого непосредственно связан с проблемой их прочности.
Формы поперечных сечений выработок при решении двумерной задачи можно получить при помощи функций комплексного переменного, осуществляющих отображение одной из канонических областей (внутренность или внешность единичного круга, либо верхняя или нижняя полуплоскость) на интересующую область. Хорошо известно [6-9], что построение таких функций представляет собой довольно трудную задачу, поскольку отображения, осуществляемые такими функциями, должны быть не только конформными, но и представлять собой достаточно простые и удобные выражения из хорошо изученных функций. Наиболее подходящим классом функций, удовлетворяющим этом требованиям, являются полиномы.
В данной статье в рамках модели линейно-деформируемой среды, рассмотрена задача изучения напряженного состояния в точках контуров подземных горных выработок на примере выработок трапециевидной и эллиптической форм сечений заданных размеров при условии действия на их контуры всестороннего равномерного давления.
В качестве отображающей функции используется функция комплексного переменного, предложенная В.К. Цветковым [10], при помощи которой им был решен ряд актуальных задач механики горных пород [11], имеющих важное прикладное значение.
Отметим, что отображающая функция В.К. Цветкова была применена и детально исследована в работах [12, 13] с связи с задачей об определении допустимой глубины заложения подземной горизонтальной выработки.
Будем предполагать, что подземная выработка расположена на достаточно большой глубине Н, причем в точках контура выработки действует всестороннее равномерное давление величины
. Это дает возможность рассматривать горную выработку как подземное хранилище углеводородов, а соответствующую задачу сформулировать как задачу об определении напряжений на контуре подземного хранилища заданной формы сечения.
Рассмотрим бесконечную односвязную область, границей которой является семейство простых замкнутых кривых. Следуя [10,11], функцию комплексного переменного, отображающую эту область на внутренность единичного круга, примем в виде
![]()
где A, B, C, D - действительные числа.
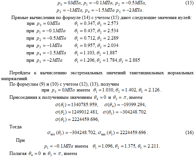
Полагая в выражении (1)
, и, отделяя действительные и мнимые части, получим уравнения контуров отверстий в параметрическом виде:
![]()
Где ![]()
Рассмотрим подземную выработку неограниченной длины и формы сечения, определяемой при помощи отображающей функции (1) и задаваемой параметрическим уравнением (2). Пусть контур этой выработки подвержен равномерному всестороннему давлению величины
. Тогда напряженное состояние в горном массиве, ослабленном выработкой, имеет вид
где
постоянная величина. Следуя [1], будем полагать, что при положительных значениях контур выработки испытывает сжатие постоянной величины
, а при отрицательных – растяжение той же интенсивности.
Формула, описывающая напряженное состояние на контуре выработки сечения, форма которого определяется при помощи отображающей функции (1) при условии равномерного давления заданной величины
в точках контура имеет вид [14]
где
- объемный вес пород;
- коэффициент бокового распора;
- глубина заложения выработки,
- величина равномерного давления, приложенного к контуру отверстия.
Формула (3) получена в предположении, что глубина заложения выработки
достаточно большая [12]. Следуя [1], будем полагать, что
![]()
где
наибольший линейный размер сечения выработки.
В работе [10] была приведена формула тангенциального нормального напряжения, использованная автором для определения при заданных напряжениях на контурах выработок, возникающих от действия собственного веса пород, форм поперечных сечений подземных и открытых выработок, построенных при помощи отображающей функции (1), в зависимости от коэффициента бокового распора ненарушенного однородного, линейно деформируемого горного массива. Вывод этой формулы приведен в монографии [12], а в статье [13] она была использована для решения задачи о глубине заложения подземной горизонтальной выработки.
С учетом результатов работы [14], заметим, что нахождение нулей тангенциального нормального напряжения (3) сводится к решению уравнения

а экстремальные значения функции
могут быть получены из уравнений:
![]()

Теперь, используя приведенные выше формулы, рассмотрим задачу о распределении напряжений на контурах заданных размеров и форм сечений (на примерах выработок трапециевидной и эллиптической форм), и имитирующих подземные горизонтальные выработки соответствующих форм сечений.
Задача. Построить подземную горизонтальную выработку заданных размеров и формы сечения, исследовать напряженное состояние на границе построенной выработки в зависимости от величины численного значения давления, действующего по этой границе, при условии, что величина коэффициента бокового распора задана заранее.
Будем рассматривать подземную горизонтальную выработку, поперечное сечение которой имеет форму равнобочной трапеции ширины
. Для вычисления коэффициентов отображающей функции (1) воспользуемся методикой, приведенной в работе [13]. Используя принятые в ней обозначения, положим:
. Тогда, проведенные вычисления дают следующие значения коэффициентов:
![]()
Полученная выработка заданных размеров и формы сечения изображена на рис.1.

Рис. 1. Выработка трапециевидной формы сечения
Рассмотрим в качестве вмещающей породы гранит с объемным весом
и пределами прочности при растяжении
. Поскольку наибольший линейный размер трапециевидной выработки – ее ширина, равная
.
При решении задачи используем два значения величины коэффициента бокового распора:
Первое из них соответствует величине коэффициента Пуассона, которая, в среднем, для горных пород равна
. Второе соответствует величине коэффициента Пуассона
и предполагает гидростатическое распределение напряжений в горном массиве, которое принимается при определении напряжений на достаточно больших глубинах [1].
1. Выработка трапециевидной формы сечения. Рассмотрим подземную выработку трапециевидной формы сечения с коэффициентами (11) отображающей функции (1).
Заметим, что коэффициенты (5) не зависят от коэффициента бокового распора и для обоих случаев принимают значения:
Для нахождения нулей необходимо задать значения давления
. Из постановки задачи следует, что необходимо выбирать значения
.
В качестве значений давлений, приложенных к контуру выработки, примем:



На остальных участках интервала
действуют сжимающие напряжения.
Эпюры тангенциальных нормальных напряжений для данной выработки трапециевидной формы сечения при заданных значениях равномерного давления
приведены на рис.2.
|
|
|
|
|
а) |
б) |
в) |
|
|
|
|
|
г) |
д) |
е) |
|
Рис. 2. Эпюры тангенциальных нормальных напряжений на контуре в виде трапеции при:
|
||
Заметим, что при интенсивности давления, превышающем значение
, участки, на которых действуют растягивающие напряжения, занимают практически весь интервал
, за исключением некоторой окрестности, центром которой является значение
, и значение сжимающего напряжения возрастает при увеличении интенсивности значения давления
.
Опираясь на результаты работы [12], и значения (16) – (21), исследуем прочность рассматриваемой выработки при данных значениях (15) давления. Для этого необходимо выполнение следующих неравенств
![]()
Проверка показывает, что при
оба неравенства (22) выполняются; при
выполняется лишь второе из неравенств (22). Таким образом, при значении давлений
рассматриваемая выработка трапециевидной формы сечения является прочной, а при остальных двух значениях величины давления выработка теряет прочность, поскольку растягивающее напряжение, прикладываемое к точкам контура выработки, превышает предельно допустимое значение.
Случай
.
Формулы (4) дают

На остальных участках интервала
, а также при первых трех значениях давления во всех точках контура действуют сжимающие напряжения.
Эпюры тангенциальных нормальных напряжений для выработки рассматриваемой трапециевидной формы сечения при заданных значениях равномерного давления
в случае
приведены на рис.3.
|
|
|
|
|
а) |
б) |
в) |
|
|
|
|
|
г) |
д) |
е) |
|
Рис. 3. Эпюры тангенциальных нормальных напряжений на контуре в виде трапеции при:
|
||
Заметим, что при интенсивности давления, превышающем значение
, участки, на которых действуют растягивающие напряжения, занимают практически весь интервал
, за исключением некоторой окрестности, центром которой является значение
и значение сжимающего напряжения возрастает при увеличении интенсивности значения давления
.
Для определения прочности выработки воспользуемся неравенствами (22). Проверка выполнения этих неравенств с учетом значений (25) – (30) показывает, что при
не выполняется первое из неравенств (22). Это означает, что при значениях давлений
рассматриваемая выработка трапециевидной формы сечения является прочной, а при значениях
выработка теряет прочность ввиду того, что растягивающее напряжение, прикладываемое к точкам контура выработки превышает предельно допустимое значение.
2. Выработка эллиптического сечения. Рассмотрим выработку эллиптической формы сечения с коэффициентами отображающей функции (1), равными
![]()
изображенную на рис.4.

Рис. 4. Выработка эллиптической формы сечения
Тогда, согласно (5), имеем
![]()
Случай
.
На основании формул (4) получаем
![]()
Тогда уравнение (8) принимает вид

На остальных участках интервала
, а также на всем участке при
и
действуют растягивающие напряжения.
Эпюры тангенциальных нормальных напряжений для выработки эллиптической формы сечения при заданных значениях равномерного давления
приведены на рис.5.
|
|
|
|
|
а) |
б) |
в) |
|
|
|
|
|
г) |
д) |
е) |
|
Рис. 5. Эпюры тангенциальных нормальных напряжений на контуре в виде эллипса при:
|
||
Случай ![]()
Формулы (4) дают
![]()
Тогда уравнение (8) принимает вид
С учетом данных задачи, перепишем последнее уравнение в виде
Тогда заметим, что уравнение (36¢) имеет решения при
.
При
действуют сжимающие напряжения; при
– растягивающие напряжения; при
действуют растягивающие напряжения, а на остальных участках интервала
действуют сжимающие напряжения.
Вычислим экстремальные значения тангенциального нормального напряжения.
Уравнения (9) дают те же значения аргументов –
, причем, как и выше,
. Тогда имеем

Эпюры тангенциальных нормальных напряжений для выработки трапециевидной формы сечения при заданных значениях равномерного давления
приведены на рис.6.
|
|
|
|
|
а) |
б) |
в) |
|
|
|
|
|
г) |
д) |
е) |
|
Рис. 6. Эпюры тангенциальных нормальных напряжений на контуре в виде эллипса при:
|
||
Выводы.
1. Приведенные в статье формулы для нахождения величины тангенциальных нормальных напряжений, определения их нулей и экстремальных значений на контурах выработок различной формы поперечного сечения позволяют проводить исследование напряженного состояния выработок, находящихся на заданной глубине, испытывающих равномерное внутреннее всестороннее давление при заданных физико-механических свойствах горной породы.
2. На примере выработок трапециевидной и эллиптической форм сечений при заданных значениях коэффициента бокового распора горной породы и значений равномерного давления, изменяющихся в диапазоне от
выделены участки, на которых действуют растягивающие и сжимающие напряжения.
3. Для рассматриваемой в работе выработки трапециевидной формы сечения при значениях давления, превышающих
участки, на которых действует растягивающее напряжение, занимают практически весь интервал
, за исключением окрестности точки
; для выработки эллиптической формы сечения приведен диапазон давлений, при которых на контуре выработки при
действуют напряжения одного знака.
1. Cimbarevich, P. M. Mehanika gornyh porod / P. M. Cimbarevich. - Moskva : Ugletehizdat, 1948. 184 s.
2. Glushko, V. T. Ocenka napryazhenno-deformirovannogo sostoyaniya massivov gornyh porod/ V. T. Glushko, S. P. Gavelya. - Moskva : Nedra, 1986. 221 s.
3. Turchaninov, I.A. Osnovy mehaniki gornyh porod/ I.A. Turchaninov, M.A. Iofis, E.V. Kaspar'yan. - L.: Nedra. 1989. 488 s.
4. Bulychev, N. S. Mehanika podzemnyh sooruzheniy / N. S. Bulychev. - M. : Nedra, 1989. - 270 s.
5. Olovyannyy, A.G. Mehanika gornyh porod. Modelirovanie razrusheniy/ A.G. Olovyannyy. - SPb. : OOO Izdatel'sko-poligraficheskaya kompaniya «Kosta», 2012. 280 s.
6. Kantorovich, L. V. Priblizhennye metody vysshego analiza / L. V. Kantorovich, V. I. Krylov. - Moskva : GITTL, 1962. 709 s.
7. Fil'chakov, P. F. Priblizhennye metody konformnyh otobrazheniy : sprav. ruk. / P. F. Fil'chakov. - Kiev : Naukova Dumka, 1964. 536 s.
8. Savin, G. N. Raspredelenie napryazheniy okolo otverstiy / G. N. Savin. - Kiev : Naukova dumka, 1968. 888 s.
9. Fil'chakova, V. P. Konformnye otobrazheniya oblastey special'nogo tipa : sprav. ruk. / V.P. Fil'chakova. - Kiev : Naukova Dumka, 1972. 252 s.
10. Cvetkov, V. K. Opredelenie form secheniy gornyh vyrabotok s zadannymi napryazheniyami na konturah / V. K.Cvetkov // FTPRPI. - 1986. - № 2. - S. 24-29.
11. Cvetkov, V.K. Raschet racional'nyh parametrov gornyh vyrabotok / V.K. Cvetkov. - M. : Nedra, 1993. 251 s.
12. Bogomolov, A.N. Metody teorii funkciy kompleksnogo peremennogo v zadachah geomehaniki / A.N. Bogomolov, A. N. Ushakov. - Volgograd: VolgGASU : Izd-vo VGSPU «Peremena», 2014. - 227 s.
13. Bogomolov, A.N. Opredelenie glubiny zalozheniya gorizontal'noy vyrabotki na osnove analiza napryazhennogo sostoyaniya vmeschayuschego massiva/ A.N. Bogomolov, O.A.Bogomolova, A.N. Ushakov // Osnovaniya, fundamenty i mehanika gruntov. 2017. № 5. S. 2 - 9.
14. Bogomolov, A.N. O napryazheniyah v konturnyh tochkah odinochnyh podzemnyh vyrabotok razlichnogo poperechnogo secheniya, podverzhennyh vsestoronnemu ravnomernomu davleniyu/ A.N. Bogomolov, O.A.Bogomolova, A.N. Ushakov // Vestnik PNIPU. Stroitel'stvo i arhitektura. - 2018. - T.9, № 3. - S. 54 - 70. DOI:https://doi.org/10.15593/2224-9826/2018.3.06.
15. Evtushenko, S.I. Sovremennye metody rascheta fundamentov/ S.I. Evtushenko, A.N. Bogomolov, A.N. Ushakov, S.I. Shiyan // Yuzh.-Ros. gos. tehn. un-t (NPI); Volgograd. gos. arh.-stroit. un-t.- Novocherkassk: YuRGTU (NPI), 2011.- 238 s.




























