Kazan, Russian Federation
Kazan, Russian Federation
VAK Russia 5.2.3
VAK Russia 5.2.4
VAK Russia 5.2.5
VAK Russia 5.2.6
VAK Russia 5.2.7
UDC 338.2
Optimisation of business processes becomes a key factor for attracting and retaining customers, which makes the analysis of organisations' activities particularly important. The article considers the main business processes and business tasks in the activity of the cinema, gives their classification, identifies owners and performers, identifies organisational and logical and temporal links of business tasks solution, considers their efficiency, reengineering. Organisational and logical entities and temporal links of tasks of the business process ‘Activity of the bar’ are singled out, information data flows are constructed and described. The results of the study have practical application in cinema management and can be used to develop strategies to improve the operation of bars at cinemas.
business processes, cinema, reengineering, customer service, efficiency, subtasks, subprocesses
Введение
Кинотеатры, оставаясь важным элементом индустрии развлечений, сталкиваются с возрастающей конкуренцией не только со стороны других кинотеатров, но и с альтернативными формами досуга. В условиях динамичного рынка особую значимость приобретает эффективное управление бизнес-процессами, что позволяет не только повысить операционную эффективность, но и улучшить качество обслуживания клиентов [1, 2]. Следовательно, актуальность исследования обусловлена растущей конкуренцией в сфере развлечений и необходимостью улучшения качества обслуживания в кинотеатрах.
Деятельность кинотеатров включает в себя множество бизнес-процессов, от планирования и организации показов фильмов до работы сервисных и сопутствующих направлений, таких как кафе и бары. Каждый из этих процессов вносит свой вклад в общую результативность бизнеса, и их оптимизация является критически важной для успешного функционирования [3]. Особое внимание в большинстве кинотеатров уделяется барам и кафе, так как они представляют собой важный источник дополнительных доходов. Качество обслуживания, скорость выполнения заказов и ассортимент предлагаемых продуктов могут значительно повлиять на общее впечатление зрителей о посещении кино и, соответственно, на их желание вернуться в конкретный кинотеатр. Таким образом, целью данного исследования является всесторонний анализ основных бизнес-процессов кинотеатра с акцентом на деятельность бара, выявление узких мест и предложения по улучшению эффективности работы через реинжиниринг процессов. Оптимизация бизнес-процессов, в свою очередь, способствует снижению затрат и увеличению выручки, что влияет на общую прибыльность бизнеса [4].
Новизна заключается в комплексном подходе к анализу бизнес-процессов в кинотеатрах с учетом специфических особенностей их деятельности. Анализ дополняется предложениями по реинжинирингу процессов, направленными на улучшение их эффективности и повышение клиентского удовлетворения. В результате проведенного исследования даны рекомендации для автоматизации производственных процессов. Результаты данного исследования позволяют оптимизировать управление и улучшить конкурентоспособность на рынке развлечений.
Основная часть
Реинжиниринг на сегодняшний день является жизненно важным аспектом для многих организаций, в том числе тех, которые стоят на грани разорения, ведь в случае, если руководство не предпримет решительных мер по разрешению проблем, не проведёт кампанию по переосмыслению производственных процессов и преодолению сложностей, то предприятие неизбежно ждёт крах. Однако реинжиниринг проводят и предприятия, которые не имеют трудностей ни сейчас, ни в обозримом будущем, руководство которых желает достичь больших результатов и оптимизировать процессы производства [5].
Методы реинжиниринга:
1. Вовлечение в процесс как можно меньшее количество ресурсов.
2. Делегирование подпроцессов между другими предприятиями либо клиентом/поставщиком. Этот метод позволит сократить время производства и количество потребляемых ресурсов.
3. Уменьшение длительности цикла. Это можно сделать путём увеличения доли полезного времени, попутно исключая некоторые время- и ресурсозатратные факторы, например, организовать производство в одном месте и в одно время, чтобы сократить транспортные издержки.
4. Упрощение работ. Персонал обладает немногочисленными навыками и небольшим количеством времени и возможностей для обучения. Поэтому их трудовые задания упрощены. Однако требуются сложные процессы для того, чтобы связать их воедино.
5. Устранение излишних или длинных потоков. Реинжиниринг устраняет ненужную работу.
6. Последовательный процесс, когда одна функция начинается после завершения предыдущей.
В результате анализа деятельности кинотеатра были выделены следующие бизнес-процессы: основная деятельность, бухгалтерский учет, информационное обеспечение, маркетинг, управление персоналом, работа с баром.
1. Бизнес-процесс «Основная деятельность». Данный бизнес-процесс предназначен для организации всей работы кинотеатра, показа кинопремьер, а также правового обеспечения, при совершении сделок.
Подпроцесс «Закупка кинолент». Здесь выполняются операции с выбором и закупкой кинофильмов для показа клиентам. Целью является создание договора, согласования его условий и в дальнейшем либо заключение договора о заказе, либо же отказ в приобретении ленты.
Подпроцесс «Правовое обеспечение» осуществляет юридическую поддержку предприятия. Его цель – эффективное правовое обеспечение.
2. Бизнес-процесс «Бухгалтерия».
Подпроцесс «Бухгалтерский учет» обеспечивает учреждение бюджета компании для контроля получения доходов и осуществление расходов. В цели процесса входит работа с информацией о средствах предприятия и источниках их возникновения.
Подпроцесс «Финансы» управляет финансовыми ресурсами предприятия. Его цель – управление денежными средствами компании с целью оптимизации всех рисков.
3. Бизнес-процесс «Информационное обеспечение»
Подпроцесс «Обеспечение информационными ресурсами» обеспечивает управление техническими, материальными, информационными, программными и организационно-правовыми ресурсами предприятия [6].
Подпроцесс «Киномеханика» контролирует качественное и вовремя показанные киноленты компании. Износ и функционал кинооборудования предприятия также рассматривается в данном подпроцессе.
Подпроцесс «Обработка заявок» включает в себя выполнение технического задания (поиск и проведение работ по устранению неисправностей), ведение администратором отчетности о выполненных технических заданиях.
4. Бизнес-процесс «Маркетинг» предназначен для привлечения целевой аудитории, а также для создания наиболее выгодных предложений с учетом изменений запросов потребителей [7]. Целью бизнес-процесса является сбор, анализ, разработка стратегий, выбор целевой аудитории, запуск рекламной компании, мониторинг продвижения, а также продажа рекламы в стенах предприятия.
5. Бизнес-процесс «Управление персоналом» предназначен для организации обеспечения трудовыми ресурсами и подбором персонала.
Подпроцесс «Обеспечение трудовыми ресурсами» осуществляет планирование и осуществление кадровой политики с целью эффективного управления персоналом и повышения эффективности работы.
Подпроцесс «Подбор персонала» предназначен для отбора кадров и формирования резерва.
6. Бизнес-процесс «Деятельность бара».
Подпроцесс «Продажа товара» предназначен для выполнения операций по продаже товаров с использованием кассового оборудования.
Подпроцесс «Заказ товара» предназначен для выполнения взаимодействия сотрудников магазина с базой данных товара и поставщиками.
Подпроцесс «Учет товара» предназначен для выполнения операций с товаром, по приему товара, внесению его наименования в базу данных, кассовую систему, а также подготовку полной документации и составление баз данных по товарам.
Подпроцесс «Возврат товара» предназначен для выполнения возврата товаров обратно в магазин и возмещению денежных средств в случаях, предусмотренных законодательством и регламентом магазина.
Подпроцесс «Обслуживание клиентов» направлен на работу с клиентами, бонусными баллами и системой лояльности. В рамках этого бизнес-процесса продавец-консультант выполняет операции с бонусными баллами каждого покупателя, а именно начисляет, списывает и следит за количеством бонусных баллов.
В таблице 1 приведен подробный список задач всех основных бизнес-процессов кинотеатра с указанием исполнителей и класса задач. Условные обозначения классов задач: А – аналитические, О – организационные, Т – технологические, У – учетные.
Таблица 1
Бизнес-задачи бизнес-процессов, их исполнители и классификация
|
№ задачи |
Наименование задачи |
Исполнитель |
Класси- фикатор |
|
1. Основная деятельность |
|||
|
1.1. Закупка кинолент |
|||
|
1.1.1 |
Поиск поставщиков кино товаров |
Директор |
Т |
|
1.1.2 |
Составление договоров на долгосрочные отношения |
Директор |
О |
|
1.1.3 |
Поиск и закупка кинооборудования |
Сис. админ |
Т |
|
1.1.4 |
Покупка и смена ламп для проекторов |
Сис. админ |
Т |
|
1.1.5 |
Распределение фильмов по кинозалам и времени |
Зам. директора |
О |
|
1.1.6 |
Учет запущенных в обиход кинолент |
Сис. админ |
У |
|
1.2. Правовое обеспечение |
|||
|
1.2.1 |
Работа над претензиями от потребителей |
Зам. директора |
Т |
|
1.2.2 |
Формирование заключений по претензиям |
Зам. директора |
А, О |
|
1.2.3 |
Составление проектов документов и нормативных актов |
Бухгалтер |
А, О |
|
1.2.4 |
Формирование претензий к потребителям |
Зам. директора |
А, О |
|
1.2.5 |
Учет и контроль соблюдение законодательства |
Директор |
У |
|
2. Бухгалтерия |
|||
|
2.1. Бухгалтерский учет |
|||
|
2.1.1 |
Учет банковских и кассовых операций |
Бухгалтер |
У |
|
2.1.2 |
Учет основных средств и нематериальных активов |
Бухгалтер |
У |
|
2.1.3 |
Учет расчетов с контрагентами |
Бухгалтер |
У |
|
2.1.4 |
Оформление и выдача подотчетных сумм |
Бухгалтер |
О, Т |
|
2.1.5 |
Начисление заработной платы |
Бухгалтер |
А, О |
|
2.1.6 |
Учет расчетов с бюджетом по налогам и сборам |
Бухгалтер |
У |
|
2.1.7 |
Учет расчетов оплаты труда с персоналом |
Бухгалтер |
У |
|
2.1.8 |
Составление бухгалтерской отчетности |
Бухгалтер |
А, О |
|
2.2. Финансы |
|||
|
2.2.1 |
Разработка бюджета доходов и расходов |
Фин.директор |
А |
|
2.2.2 |
Разработка бюджета инвестиций |
Фин.директор |
А |
|
2.2.3 |
Составление прогнозного баланса |
Фин.директор |
А |
|
2.2.4 |
Нормирование финансовых затрат |
Фин.директор |
А |
|
2.2.5 |
Учет движения финансов компании |
Фин.директор |
У |
|
3. Информационное обеспечение |
|||
|
3.1. Обеспечение информационными ресурсами |
|||
|
3.1.1 |
Организация бесперебойной и технически правильной эксплуатации оборудования |
Сис. админ |
О |
|
3.1.2 |
Обеспечение сетевой безопасности |
Сис. админ |
О |
|
3.1.3 |
Поддержание в рабочем состоянии все кино- и офисное оборудование |
Сис. админ |
О |
|
3.1.4 |
Устранении технических проблем с кассами |
Сис. админ |
О |
|
3.1.5 |
Установление и настраивание лицензионного ПО |
Сис. админ |
О |
|
3.1.6 |
Осуществление технического сопровождения |
Сис. админ |
О |
|
3.1.7 |
Учет рекламных роликов, прикрепленных к фильмам |
Сис. админ |
У |
|
3.1.8 |
Учет ламп и их наработки |
Сис. админ |
У |
|
3.2. Киномеханика |
|||
|
3.2.1 |
Соблюдение в киноцентре качество кинопоказа в соответствии с требованиями |
Сис. админ |
О |
|
3.2.2 |
Соблюдение правильной эксплуатации фильмокопий и обеспечение их сохранности |
Сис. админ |
О |
|
3.2.3 |
Осуществление плановых тестирований акустических систем в залах |
Сис. админ |
О |
|
3.2.4 |
Чистка воздушных фильтров в кинопроекторах |
Сис. админ |
О |
|
3.2.5 |
Аудит программного обеспечения |
Сис. админ |
У |
|
3.3. Обработка заявок |
|||
|
3.3.1 |
Получение заявки |
Сис. админ |
О |
|
3.3.2 |
Проверка неисправностей |
Сис. админ |
О |
|
3.3.3 |
Проведение работ по устранению неисправностей |
Сис. админ |
Т |
|
3.3.4 |
Учет выполненных заявок |
Сис. админ |
У |
|
4. Маркетинг |
|||
|
4.1.1 |
Сбор информации о рынке |
Зам. директора |
О |
|
4.1.2 |
Анализ конкурентной среды |
Зам. директора |
А |
|
4.1.3 |
Сбор информации о потребностях клиента |
Зам. директора |
О, Т |
|
4.1.4 |
Разработка маркетинговой стратегии |
Зам. директора |
О, Т |
|
4.1.5 |
Создание маркетингового плана и бюджета |
Зам. директора |
О, Т |
|
4.1.6 |
Определение компании |
Зам. директора |
О |
|
4.1.7 |
Выбор целевой аудитории |
Зам. директора |
О, Т |
|
4.1.8 |
Запуск рекламной компании |
Зам. директора |
О, Т |
|
4.1.9 |
Поиск рекламодателей |
Зам. директора |
А |
|
4.1.10 |
Составление договоров с рекламодателями |
Директор |
О, Т |
|
5. Управление персоналом |
|||
|
5.1. Обеспечение трудовыми ресурсами |
|||
|
5.1.1 |
Расчет и анализ потребности в трудовых ресурсах |
Директор |
А |
|
5.1.2 |
Разработка штатного расписания |
Директор |
А, О, У |
|
5.1.3 |
Учет состава, ведение личных дел сотрудников |
Директор |
У |
|
5.1.4 |
Табельный учет рабочего времени |
Директор |
У |
|
5.1.5 |
Учет движения трудовых ресурсов |
Директор |
У |
|
5.1.6 |
Увольнение работников |
Директор |
О, Т |
|
5.2. Подбор персонала |
|||
|
5.2.1 |
Формирование заявки на подбор сотрудника |
Зам. директора |
О |
|
5.2.2 |
Поиск, подбор кандидата |
Зам. директора |
А |
|
5.2.3 |
Отклонение или прием кандидатуры |
Директор |
О, Т |
|
5.2.4 |
Рассмотрение резюме кандидата |
Зам. директора |
А |
|
5.2.5 |
Оформление нового сотрудника |
Директор |
О, Т |
|
5.2.6 |
Учет оформленных кандидатов |
Директор |
У |
|
5.2.7 |
Внесение данных о сотруднике в штатную книгу |
Зам. директора |
О, Т |
|
6.Деятельность бара |
|||
|
6.1. Продажа товара |
|||
|
6.1.1 |
Сбор пожеланий и критериев выбора клиента |
Бармен |
А |
|
6.1.2 |
Поиск соответствующего товара |
Бармен |
О |
|
6.1.3 |
Краткая информация о товаре |
Бармен |
О |
|
6.1.4 |
Интерактивное взаимодействие с товаром |
Бармен |
О |
|
6.1.5 |
Поиск товара в кассовой системе |
Бармен |
О |
|
6.1.6 |
Расчет стоимости суммы товара |
Бармен |
Т |
|
6.1.7 |
Проверка всего заказа с клиентов |
Бармен |
О |
|
6.1.8 |
Получение оплаты товара |
Бармен |
О |
|
6.1.9 |
Формирование чека о покупке |
Бармен |
Т |
|
6.2. Заказ товара |
|||
|
6.2.1 |
Проведение инвентаризации склада |
Отдел по работе с клиентами |
О |
|
6.2.2 |
Составление списка необходимых товаров |
У |
|
|
6.2.3 |
Связь с поставщиками |
Гл. бармен |
О |
|
6.2.4 |
Оформление ведомостей и документации |
Гл. бармен |
О |
|
6.3. Учет товара |
|||
|
6.3.1 |
Прием поступающих новых товаров |
Бармен |
У |
|
6.3.2 |
Проведение экспертизы по выявлению брака |
Гл. бармен |
А |
|
6.3.3 |
Ввод информации о товарах в кассовую систему |
Бармен |
О |
|
6.4. Возврат товара |
|||
|
6.4.1 |
Проведение экспертизы по выявлению брака |
Гл. бармен |
А |
|
6.4.2 |
Установление причины брака |
Гл. бармен |
Т |
|
6.4.3 |
Проверка чековой документации покупки |
Бармен |
Т |
|
6.4.4 |
Возврат денежных средств |
Бармен |
Т |
|
6.4.5 |
Оформление необходимой документации |
Бармен |
О |
|
6.5. Обслуживание клиентов |
|||
|
6.5.1 |
Подсчет доступных бонусных баллов |
Бармен |
О |
|
6.5.2 |
Использование бонусных баллов при оплате |
Бармен |
О |
|
6.5.3 |
Перерасчет кол-ва баллов и добавление новых |
Бармен |
А |
|
6.5.4 |
Предоставление акций и предложений клиентам |
Бармен |
О |
|
6.5.5 |
Использование в оплате акции или скидки |
Бармен |
О |
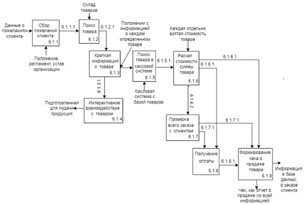
Предметная область анализа захватывает бизнес-процесс «Продажа товара». Дальнейший анализ производится для задач, которые протекают в рассматриваемом подпроцессе. Представим логическую последовательность решения задач подпроцесса на схеме организационно-логических и временных связей (рис. 1).

Рис. 1. Организационно-логические и временные связи подпроцесса «Продажа товара»
Источник: составлено авторами
Связи между задачами подпроцессов реализуются следующим образом: они имеют входные и выходные информационные массивы. Входные массивы могут выступать в качестве входных массивов в других задачах, образуя при этом единое целое. В таблице 2 представлены информационные потоки между задачами подпроцесса «Продажа товаров».
Таблица 2
Таблица информационных потоков
|
Входы |
Бизнес-задачи |
Выходы |
|||
|
№ |
Входные информационные массивы |
№ |
Наименование задачи |
№ |
Выходные продукты, информационные массивы |
|
6.1. Продажа товаров |
|||||
|
|
Данные о желаниях клиента |
6.1.1 |
Сбор пожеланий и критериев выбора клиента |
6.1.1.1 |
Информация о нужных товарах и предпочтениях клиента |
|
|
Положение, устав организации, регламент |
||||
|
6.1.1.1. |
Информация о товарах и желаниях клиента |
6.1.2 |
Поиск соответствующего товара |
6.1.2.1. |
Предположительно желаемый клиентом товар |
|
|
Склад товаров |
||||
|
6.1.2.1. |
Желаемый к покупке товар |
6.1.3 |
Краткая информация о товаре |
6.1.3.1 |
Выбранный покупателем товар |
|
|
Положение с информацией о каждом товаре |
||||
|
6.1.3.1. |
Выбранный покупателем товар |
6.1.4 |
Интерактивное взаимодействие с товаром |
6.1.4.1 |
Подготовленная для подачи продукция |
|
|
Кассовая система с базой товаров |
6.1.5 |
Поиск товара в кассовой системе |
6.1.5.1
|
Готовая «корзина» товаров |
|
6.1.3.1. |
Выбранный товар |
||||
|
6.1.5.1. |
Готовая корзина товаров |
6.1.6 |
Расчет стоимости суммы товара |
6.1.6.1 |
Полная сумма, готовая к оплате |
|
|
Стоимость каждого товара |
6.1.6.2. |
Список выбранных клиентом товаров |
||
|
6.1.6.2. |
Список выбранных клиентом товаров |
6.1.7 |
Проверка всего заказа с клиентом |
6.1.7.1. |
Окончательный список продуктов |
|
6.1.7.1 |
Окончательный список продуктов |
6.1.8 |
Получение оплаты |
6.1.8.1. |
Положительная транзакция |
|
6.1.6.1. |
Полная сумма, готовая к оплате |
|
|
||
|
6.1.8.1. |
Положительная транзакция |
6.1.9 |
Формирование чека о продаже товара |
6.1.9.1. |
Информация в базе данных о заказе |
|
6.1.7.1. |
Окончательный список продуктов |
6.1.9.2. |
Чек как отчет о продаже с полной информацией |
||
|
6.1.6.1. |
Полная сумма, готовая к оплате |
||||
На рис. 2 показана схема информационных потоков подпроцесса «Продажа товаров». Входящие и выходящие стрелки означают выходные и входные информационные массивы.

Рис. 2. Схема информационных потоков
Источник: составлено авторами
В кинотеатре существует проблема очередей на кассе бара, недостаточной информированности клиентов по поводу выгодных акций и прямого общения с компанией. Решение этой проблемы заключается в разработке программного обеспечения в виде мобильного приложения, автоматизирующего выбор, заказ и покупку определенного товара с бара кинотеатра [8]. Оно позволит автоматизировать работу с клиентами на уровне покупки товаров для похода в кино, избавит от очередей при оплате через кассы, тем самым уменьшит количество человеческих ошибок. Также клиентам будет предоставлено удобное приложение для мониторинга акций и предложений, в котором будет прямая беседа с работниками кинотеатра для решения возникающих проблем.
Для достижения поставленной цели необходимо решение следующих задач: разработать базу данных для хранения всей информации о товарах бара; составить модуль для обновления данных в приложении; создать модуль формирования и оплаты заказов; разработать полное мобильное приложение [9]. Каждый клиент при входе в приложение сможет создать свою учетную запись, хранящую информацию о всех предыдущих покупках. После входа в учетную запись на экране мобильного устройства будет выводится список товаров, которые клиент сможет выбрать, оплатить и получить на них код-пароль. Для получения информации об акциях и предложениях будет создана отдельная вкладка, на которой каждый клиент сможет найти что-то интересное для себя. На последней вкладке будет организован прямой чат, сообщения из которого сразу будут перенаправлены сотрудникам бара кинотеатра. Все данные обрабатываются сервером. Администратор редактирует данные, добавляет новые товары, информация о которых хранится в базе данных. Разработанное программное обеспечение для сервисного обслуживания клиентов полностью решает поставленные задачи и удовлетворяет потребностям кинотеатра.
Заключение
Анализ основных бизнес-процессов работы кинотеатра выявил ключевые факторы, влияющие на эффективность функционирования организации. Рассмотренные бизнес-задачи, их исполнители и владельцы, а также организационно-логические и временные связи являются важным аспектом в процессе обслуживания клиентов, определяя качество предоставляемых услуг и уровень удовлетворенности зрителей. В результате проведенного исследования были обозначены основные узкие места в существующих бизнес-процессах, такие как недостаточная скорость обслуживания, неоптимальное распределение ресурсов и отсутствие интеграции информационных потоков. Реализация предложенных мер по реинжинирингу процессов может существенно повысить их эффективность – от автоматизации обработки заказов до внедрения более гибких моделей управления запасами и оптимизации работы персонала [10]. Кроме этого выделение организационно-логических сущностей и информационных потоков, связанных с деятельностью бара, создает основу для дальнейшего исследовательского анализа и разработки рекомендаций по улучшению работы других подразделений кинотеатра. Таким образом, оптимизация бизнес-процессов в кинотеатрах не только увеличивает прибыльность заведений за счет повышения добавленной стоимости услуг, но и формирует положительное мнение зрителей, что, в свою очередь, способствует их возвращению и лояльности к кинотеатру.
1. Ovseenko G.A., Hambulatova Z.R. Osobennosti ispol'zovaniya metodiki ocenki effektivnosti biznes-processov kompanii [Features of using the methodology for assessing the efficiency of business processes of the company]. Ekonomika i predprinimatel'stvo. 2024. № 2 (163). Pp. 1462-1466.
2. Zaripova R.S., Morozova I.G., Tumasheva M.V. Reinzhiniring biznes-processov kak strategiya uspeshnogo razvitiya kompanij [Reengineering of business processes as a strategy for successful development of companies]. Vestnik Akademii znanij. 2023. № 3 (56). Pp. 375-378.
3. Tasueva H.Z.A., Albogachieva L.A., Nikolaeva S.G. Avtomatizaciya biznes-processov s ispol'zovaniem sistemnogo podhoda [Automation of business processes using the system approach]. Nauchno-tekhnicheskij vestnik Povolzh'ya. 2023. № 12. Pp. 393-395.
4. Ishmuradova I.I., Sibaeva G.R. Cifrovoe preobrazovanie biznes-processov, kak process organizacionnyh izmenenij predpriyatiya v innovacionnoj ekonomike [Digital transformation of business processes as a process of organisational change of the enterprise in the innovation economy]. Nauka Krasnoyar'ya. 2016. T. 5. № 6-2. Pp. 92-97.
5. Rocheva O.A., Morozova I.G., Tumasheva M.V. Prioritetnye napravleniya primeneniya tekhnologij iskusstvennogo intellekta kak instrumenta transformacii biznes-processov [Priority directions of application of artificial intelligence technologies as a tool for transformation of business processes]. Nauka Krasnoyar'ya. 2023. T. 12. №3-2. Pp. 55-59.
6. Il'ina D.I., Smirnov Yu.N., Yanova O.Yu. Komponenty cifrovyh dvojnikov predpriyatij: informacionnye sistemy upravleniya [Components of digital twins of enterprises: management information systems]. Cifrovye sistemy i modeli: teoriya i praktika proektirovaniya, razrabotki i primeneniya. Materialy nacional'noj (s mezhdunarodnym uchastiem) nauchno-prakticheskoj konferencii. Kazan', 2024. Pp. 207-210.
7. Yambaev R.M., Saltanaeva E.A. Metody ocenki effektivnosti provedeniya marketingovyh meropriyatij [Methods of assessing the effectiveness of marketing activities]. Pridneprovskij nauchnyj vestnik. 2024. T. 5. № 1. Pp. 25-28.
8. Mustafin R.F., Zaripova R.S. Programmnoe obespechenie dlya servisnogo obsluzhivaniya klientov [Software for customer service]. Nauchno-tekhnicheskij vestnik Povolzh'ya. 2023. № 6. Pp. 323-326.
9. Kayumova F.F., Saltanaeva E.A., Eshelioglu R.I. Razrabotka prilozheniya kak sredstvo avtomatizacii biznes-processov v soprovozhdenii proekta i ocenke zadach [Application development as a means of automation of business processes in project support and task evaluation]. Ekonomika i upravlenie: problemy, resheniya. 2024. T. 5. № 3 (144). Pp. 20-25.
10. Emdihanov R.A., Smirnov Yu.N. Osnovnye etapy i strategii uspeshnoj cifrovoj transformacii [Main stages and strategies of successful digital transformation]. Tekhnologicheskij suverenitet i cifrovaya transformaciya. Mezhdunarodnaya nauchno-tekhnicheskaya konferenciya. Kazan', 2023. Pp. 216-218.



