Хабаровск, Россия
В статье рассматривается сущность социального предпринимательства, предлагается подход к определению данной категории. Сформулированы факторы, влияющие на гибридизацию бизнеса как со стороны предложения, так и со стороны спроса. Предложен перечень функций, социального предпринимательства, подходов к формированию разнообразия социальных предприятия, разработана модель социального предпринимательства, включающая в себя девять составляющих (подмоделей). Сформулированы ключевые характеристики социального предприятия. Сделан вывод о необходимости разработки инструментов, стимулирующих развитие социального предпринимательства.
социальное предпринимательство, социальная модель, социальные проблемы общества, бизнес-модель, социальная ответственность.
«Социальное предпринимательство» как категория довольно новая и спорная в методологическом плане. Наряду с «социальным предпринимательством» в качестве синонимов используются термины «благотворительность», «некоммерческие организации», «социальная ответственность». Однако, на более глубоком уровне базовых социальных ценностей и специфики экономической системы различия довольно значимые.
Категория социального предпринимательства в практике США означает, прежде всего, направленность на решение социальных проблем, с одной стороны, с другой – нацеленность компании на получение прибыли и реализацию функций по привлечению внешних источников финансирования на открытом финансовом рынке, а также управлению взаимоотношениями с собственниками компаний [13]. В Европе социальным предприятием является организация, которая реализует социальную функцию параллельно с основной коммерческо-ориентированной деятельностью. Отметим, что в США такие предприятия не социальные в связи с активной позицией некоммерческого сектора и общественных организаций. На Востоке и в развивающихся странах (например, в Китае), более разнообразна практика реализации социальных функций, а категория «социальное предпринимательство» более размыта. В качестве социальных предприятий в Китае в большей степени выступают некоммерческие компании.
Современное разнообразие моделей и форм социальных предприятий и социального предпринимательства, ценностных подходов при ведении бизнеса, специфика системы социально-экономических ценностей культур привели ко множеству теоретических подходов к толкованию указанных категорий. В работе «Виды социального предпринимательства» рассмотрено 27 определений данного понятия [19]. Однако до сих пор теория социального предпринимательства остается недостаточно проработанной, ее границы с другими областями знаний носят нечеткий характер. Теоретические разработки в данном направлении активно следуют за практикой. Постиндустриальное общество выдвигает особые требования к предпринимательским структурам в направлении защиты интересов субъектов экономической системы; различные формы такого взаимодействия и коммуникаций называются социальным предпринимательством.
При моделировании термина «социальное предпринимательство» необходимо обратить внимание на сущность категории «предпринимательство». По нашему мнению, необходимо разрабатывать конструкцию социального предпринимательства как части предпринимательства, его особого элемента. Ключевыми характеристики предпринимательства являются риск, новаторство, инициативность, самостоятельность [6].
Социальное предпринимательство выступает элементом предпринимательской системы, его особым видом; приобретает гибридные формы за счет выполнения особых функций. В работе будет предложен именно подход к построению категории социального предпринимательства на основе конструирования требуемых функциональных областей из более общей сущности. Рассмотрим виды организаций в векторах «собственность» – «главная цель» (рис. 1).

Традиционный подход к построению видов организации предполагает выделение основной целевой составляющей (прибыль или иная социальная цель) и вида собственности (государственная или частая). Выделяют четыре вида организаций: коммерческие частные компании, коммерческие государственные компании, некоммерческие компании и государственные учреждения. Данная классификация несколько условна, так как возможны смешанные формы организаций. Например, существуют не только частные и государственные компании, но и смешанные, в которых наряду с государством собственниками являются частные юридические и физические лица. Наряду с этим утверждением можно сформулировать второе, выделить третий тип по целям, т.е. не только коммерческие и некоммерческие, но и смешанные, построив матрицу не 2х2, а 2х3. Такого подхода требует современная динамика бизнеса: границы между компаниями стираются довольно активно и часто.
Указанная тенденция стимулирует процессы гибридизации, происходящие в различных сферах жизни и отношений, и описывается многочисленными авторами по поводу моделей систем управления [16], микрофинансовых организаций [7], продуктов и процессов [9], технологий. Глобализация стирает границы не только между странами, культурами, но и между рынками, экономическими системами и т.п. Социальное предприятие – гибридное предприятие, которое имеет разнообразные цели (даже противоречивые) и формы собственности (имеет место частная, государственная и смешанная формы). Гибридный характер социального предприятия не случаен, имеется довольно значимое эмпирическое подтверждение этого. В социальных науках под гибридностью понимается соединение обоих характеристик в противоположных областях [8]. Что касается предпринимательских структур, то примеры можно привести следующие:
- по признаку конечных целей – коммерческие и некоммерческие [8];
- по отношению к сектору – общественный и государственный;
- по типу интеграции – занятые и не занятые внешнеэкономической деятельностью;
- по типу производимых товаров – общественные блага и рыночные продукты;
- по типу результата деятельности – продукт или услуга;
- по типу субъектов рынка – производители и потребители;
- по форме собственности – частная, кооперативная, государственная и т.д.
В большинство работ, которые посвящены исследованию социального предпринимательства в целом и социальных предприятий в частности, акцент сделан на внимании к сектору, лежащему на пересечении границ компаний, разделенных по признаку типа производимых товаров (общественные блага и «обычные» рыночные продукты) [2, 4]. В таком контексте формируются форма компаний, называемая государственно-частным партнерством, реализующая государственные интересы, решающая социальные проблемы с привлечением частного капитала. Тем самым через механизм государственно-частного партнерство государство передает свои функции предпринимательским структурам.
В других работах описано функционирование некоммерческого сектора предпринимательства, цель которого не предполагает получение прибыли [11, 18]. Социальное предпринимательство имеет в качестве основной цели получение прибыли, помимо этого, имеет место создание особой экономической ценности в процессе функционирования социального предприятия, а также формирование самонастраивающегося механизма реагирования на социально желаемые результаты предпринимательской деятельности.
Гибридизация бизнеса не ограничивается предложением на рынке. Одной из последних тенденций стало включение потребителей в процесс производства потребляемых товаров услуг [17] через сотворчество и сокреативность, тем самым, приближая клиента к продавцу. Повышение доступа к информации, технологиям, прозрачность корпоративных решений приводят к сокращению асимметрии информации, к невозможности диктатуры в области ценообразования, так как доступ к услугам и товарам существенно увеличивается (нет границ даже при приобретении товаров в другой стране). В последнее время в маркетинге преобладает парадигма «сервис-доминирующая логика» («service-dominant logic»), в рамках которой покупатель сам формирует требования к товару / услуге через вовлечение в процесс производства товаров / предоставления услуг [16]. Бизнес активно впитывает процессы социальной ответственности и гражданского общества и не может не быть вовлеченным в них. Потребительское движение создает новые модели «домашнего производства», прямое распределение и достижение необходимого уровня качества при потреблении.
Одним из первых появилось движение «Slow Food» (Италия), довольно быстро распространившееся по всему миру. Оно возникло в 1986 г., в его основе лежит создание системы против быстрого питания с целью повышения качества жизни за счет употребления качественной еды. В 2009 г. в нем состояло более 100 тыс. человек [20]. Это движение дало импульс формированию и развитию таких движений, как Terra Madre, ассоциация международного уровня, занимающаяся защитой биологического разнообразия в сельскохозяйственной и продовольственной областях [21]. Под термином «совместное потребление», или «совместные покупки», позиционируются различные модели обмена, торговли, сдачи в аренду; социальное медийное пространство только способствует их широкому распространению. Преобразование пассивных потребителей в активное социальное сообщество открывает возможность создания новых социальных сообществ. Исследователи должны изучать их специфику и качественные характеристики.
Всё вышесказанное свидетельствует о том, что существующих вариантов типизации предприятий, потребителей, моделей недостаточно. Они не в полной степени описывают активно развивающееся явление – социальное предпринимательство, лежащее в плоскости не только предложения, но и потребления.
Социальные предприятия в качестве цели имеют не только прибыль, они организуются в специфических организационных формах, результатом их служит удовлетворение не только потребителей, но и местного сообщества. Социальные предприятия организуются совокупностью лиц для достижения как коммерческой, так и некоммерческой цели. При этом в рамках системы управления такими предприятиями ключевыми будут два вопроса: максимизация прибыли и распределение чистой прибыли. Социальные предприятия реализуют проекты с ограниченной эффективностью (сниженной) в связи с наличием критерия социальной ответственности при достижении прибыли, с одной стороны, и необходимости распределения далее прибыли среди целевых групп и инвестирования в социально-ориентированные проекты – с другой.
Большинство некоммерческих предприятий социальные, но кредитные союзы, ТСЖ к таковым не относятся. Основное отличие социальных предприятий от других – в их миссии и социально-значимой направленной деятельности. Большинство таких предприятий частные, финансируются из частных источников, система управления строится на основе коммерческих принципов, хотя некоторые могут иметь общественную значимость. Государственно-частная гибридность перекрывает все иные случаи пересечений. Большинство таких предприятий – плод функционирования рыночной экономики, в которой развито гражданское общество. Фундаментальную основу гражданского общества составляет сотрудничество, а не конкуренция, направленная на реализацию социальных проектов.
Социальное предпринимательство реализует следующие две функции: на микроэкономическом уровне – реализация социальных проектов; на макроэкономическом уровне – формирование гражданского общества. Предпринимательство – необходимая площадка для развития социальных предприятий. Предпринимательство – это система, в рамках которой осуществляется создание новых ценностей, что способствует реализации социально направленной деятельности и формированию новых ценностных ориентиров в обществе.
Проведем дифференциацию черт коммерческого и социального предпринимательства. Основное различие лежит не в плоскости мотивации (альтруизм), а в сфере характеристик предвосхищаемой и производимой ценности (блага). Если мы говорим об обычном благе – это рыночная ценность, связанная с категориями дохода, прибыли, конкурентоспособности, спроса и т.п. В отношении социального предпринимательства ценность выражается через преимущество, которое получает общество или его часть от потребления того или иного блага / услуги. В качество основных потребителей таких благ выступают низшие слои общества [5].
При этом основой развития социального предпринимательства стала именно коммерческая среда [14]. Преобразование коммерческого предпринимательства в социальное основывается не на преднамеренном поиске возможных преобразований и не на случайном открытии данного сектора. Социальное предпринимательство возникло на почве осознания возможностей развития за счет повышения уровня конкурентоспособности деятельности через удовлетворение социальных потребностей как потребителей, так и внутреннего альтруизма предпринимателя и личной приверженности к делу.
Более совершенной модель социального предпринимательства будет при включении в нее личности социального предпринимателя [12]. Она основана на предпринимательском существовании, и в отличие от доминирующих в настоящее время взглядов, в которых присутствует причинно-следственный взгляд преобразования из системы предпринимательства А в систему предпринимательства В, акцент делает на перестройке самой системы и взаимодействии ее элементов. Новое В (как система предпринимательства) сформировано за счет его новой природы. Социальное предпринимательство строится следующим образом:
Социальное предпринимательство = F( видение, мотиваторы, возможности, институты) → Цель (социальная).
Важность этих элементов равноценна и в совокупности их реализация должна быть направлена на достижение социальной цели. Формальной причиной существования социального предпринимательства будет экономическая или социальная потребность, а также повышение материального благополучия. В качестве мотивов могут выступать как гуманистические мотиваторы, так и религиозные, духовные. Если говорить о цели социального предпринимательства, то ее можно предели как желаемое, необходимое состояние системы в будущем, связанное с реализацией социальных потребностей как предпринимателя, так и местного сообщества. Таким образом, можно представить модель предпринимательства в виде схемы (рис. 2).

В таком виде предпринимательство есть функция не просто оптимальной координации и использования ресурсов, но и максимизации прибыли. Это функция, направленная на оптимизацию системы, состоящей и материальных и нематериальных факторов, на основе оптимального использования человеческого капитала, с учетом социальных критериев при формулировке и достижении цели. Вектор развитию предпринимательства задают видение и оценка имеющихся ресурсов и возможностей, что, в свою очередь стимулирует создание нужных институциональных форм для реализации видения и поставленных целей. С целью повышения качества модели в нее введены три косвенные связи, отмеченные пунктирными линиями. Инновационная активность влияет на уровень доступности ресурсов и реализации возможностей (прямая связь) и на формируемые институты, видение корректируется с учетом имеющихся ресурсов и видимых возможностей развития. Новая деятельность может создавать доступ к потенциальным ресурсам и формировать новые возможности. Изменение институтов и форм влияет через механизм обратной связи и интеграционные процессы на качество предпринимательства.
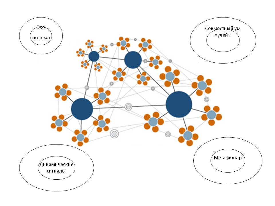
Проведем структурирование социального предпринимательства, выделим основные элементы. В литературе описано несколько подходов к построению категории социального предпринимательства и социального предприятия. Dachis Group – компания, работающая в сфере социальной медиа, – разработала модель социального предприятия, основой которой стала социальная сеть. Социальный бизнес добивается повышения эффективности через вовлечение в решение задач большого количества персонала, что позволяет сократить время на прием заказов, реагирования на рынок и т.п. Границы между основными элементами внутренней и внешней среды стираются, в результате чего система работает более эффективно, используя принцип «перекрестного опыления».

Рис. 3. Модель социального бизнеса
Социальное предприятие – совокупность взаимодействующих элементов, которые формируют экосистему, работающую слаженно и эффективно (см. рис. 3). Такое предприятие ориентируется на сотрудничество в рамках выполнения текущей и перспективной работы, интенсифицируя контакты внутри системы и системы с внешней средой. При этом формируется совместное сознание, которое ассоциируется с поведением пчел в улье – совместная однонаправленная работа позволяет повысить эффективность системы. Но используется и обратная связь с клиентами, не только в виде классических форм – опросов, книг жалоб и т.п., но и социальных сетей (динамические сигналы). С социальный бизнес должен иметь механизмы восприятия этих социальных сигналов, обработать поступившую информацию и дать импульс необходимому социальному действию (метафильтр). В процессе использования данной модели констатируется важность образования (самообразования), организационной культуры, сотрудничества, содержания работ.
Социальные отношения в системе предпринимательства ситуационны, зависят от конкретных условий. Это свидетельствует о том, что производство товаров и оказание коммерческих услуг всегда направлено на целевую группу. Но система социального предпринимательства должна быть реализована в контексте проектного управления через определенную систему проектов, направленных на получателей выгод (бенефициаров). С точки зрения экономической теории, любая бизнес-модель должна отвечать на ключевые вопросы: что производить, для кого и каким образом. Система социального предпринимательства дополняется таким элементом, как «служение общественным интересам» (рис. 4).
Существует несколько признаков, по которым можно провести классификацию социальных предприятий. Так, по связи с миссией организации социальные предприятия могут делиться на связанные с основной коммерческой целью, имеющие отношение к коммерческой цели организации и не связанные с коммерческой целью компании.

Рис. 4. Модель предложения социального предпринимательства
В зависимости от типа интеграции между социальными программами и коммерческой составляющей бизнеса можно выделить: тесно интегрируемые социальные проекты в коммерческую деятельность компаний (например, образовательная деятельность вузов и система воспитательного процесса, связанная с реализацией социальных инициатив); слабо интегрируемые (например, ОАО «Газпром» реализует совокупность социальных проектов, объединенных названием «Помощь детям»); социальные программы, вытекающие из основной бизнес-деятельности (например, магазин игрушек реализует акцию «Помоги собраться в школу»). В зависимости от целевого рынка, на котором функционирует социальное предприятие, можно выделить пять типов: ориентированных на целевую аудиторию (клиентов основного бизнеса), ориентированных на третьи лица, ориентированных на государство, ориентированных на иные коммерческие компании (партнеров по бизнесу и т.п.), ориентированных на общественность. На этой основе сформулируем основные бизнес-модели социального предпринимательства (табл. 1).

Каждая модель находит свои примеры в реальной бизнес-практике.
1. Предпринимательская поддерживающая модель – модель бизнеса, направленная на содействие развитию системы предпринимательства в целом. Например, появление системы микрофинансовых организаций, способствующих укреплению и развитию мелкого слоя предпринимателей.
2. Модель «рынок–посредник» предполагает формирование системы предпринимательских структур, выступающих в качестве посредников, направленных на развитие основного бизнеса. Как правило, речь идет о системе аутсорсинга.
3. Модель «Работник» предполагает активное участие и вовлечение работников в благотворительность, в формирование фонда добровольных пожертвований, т.е. развитие системы корпоративного добровольчества.
4. Коммерческая модель предполагает встраивание в коммерческие бизнес-процессы различных социальных программ, непосредственно связанных с основным бизнес-процессом.
5. Модель «бедный клиент» предполагает выделение группы клиентов, для которых формируются особые условия. Например, скидки для пенсионеров и студентов.
6. Модель «кооперация». Практика выработала многочисленные общественные объединения, направленные на достижение совместных коммерческих целей. Таким образом, кооперируются между собой и объединяются торговые предприятия, фермеры и т.п., организуя отраслевые ассоциации, направленные на защиту интересов представителей соответствующих видов деятельности в органах государственной власти [1].
7. Модель «Связь с рынком». Социальные предприятия, которые облегчают работу целевых групп на рынках, например, путем обеспечения подготовки/формирования кредитных гарантий.
8. Модель «субсидирование сервиса» предполагает распространение культуры благотворительности среди предпринимательских структур. Такие социальные предприятия формируют благотворительные фонды и распространяют опыт благотворительности.
9. Модель «организационная поддержка» предполагает встраивание в бизнес-процессы системы этических норм, влияющих на принятие управленческих решений. Фактически речь идет о преобразовании традиционной бизнес-модели в направлении включения в нее институтов справедливости, доверия [3].
Социальное предпринимательство появилось на практике и не нашло должной разработки в теории. Еще предстоит ответить на большое количество вопросов, связанных с сущностью социального предпринимательства, особенностью функционирования, направлений развития, системы государственного регулирования и поддержки, взаимосвязи с другими предприятиями и т.п. В данной статье мы сделали попытку сформулировать модель социального предпринимательства, основанную на представлении объекта как гибридной модели. Такая постановка вопроса не идеальна, однако, позволяет отразить специфику социального предпринимательства, масштабность данного явления. При этом отметим, что любая перспективная модель социального предпринимательства должна обладать следующими чертами:
- иметь в своей основе социальную миссию (отметим, что определение социальной миссии еще предстоит уточнить);
- генерировать действия, направленные на формирование положительных внешних откликов со стороны элементов внешней среды;
- основана на реализации предпринимательской функции (цель – получение прибыли);
- реализовывать управленческие функции (планирование, организации, мотивация и контроль) как ключевые, способствующие достижению цели.
Социальное предпринимательство как явление способно развиваться при наличии соответствующих движущих сил как со стороны рынка (потребителей), так и со стороны государства. Для этого требуется формирование соответствующих институциональных элементов, способных развивать социальное предпринимательство. Кроме того, необходимо соответствующее соединение стратегии и структуры реализации бизнес-модели, которая включает реализацию социальной функции (в классической экономике ее осуществляет государство).
1. Беркович М. И. Формы объединений предпринимателей: отраслевой аспект // Экономические исследования. 2013. № 2 (13), Июнь. http://www.erce.ru/internet-magazine/magazine/34/532/
2. Блудов А.М. О необходимости развития бизнеса в социальной сфере на основе государственно-частного партнерства // Социально-экономические явления и процессы. 2012. № 5-6. С. 23 - 26.
3. Волкова О. Прозрачность, подотчетность и доверие в обществе // Вопросы экономики. 2015. № 2. С. 141-148.
4. Гришина Я. С. Правовая регламентация государственно-частного партнерства в условиях формирования правовой модели социального предпринимательства // Вестник Поволжского института управления. 2013. № 3(36). С. 35.
5. Обзор опыта и концепций социального предпринимательства с учетом возможностей его применения в современной России / Под ред. М. Баталиной, А. Московской, Л. Тарадиной. М.: Государственный университет - Высшая школа экономики, 2007. (http://www.hse.ru/data/378/039/1237/soc-pred.pdf - дата обращения 18.11.2015)
6. Чернопятов А.М. Сущность и экономическая природа предпринимательской деятельности // Транспортное дело в России. 2010. № 10. С. 134 -136.
7. Battilana, J., Dorado, S. (2010). Building Sustainable Hybrid Organizations: The Case of Commercial Microfinance Organizations. Academy of Management Journal, 53(6), pp. 1419-1440.
8. Brozek, K.O. (2009). Exploring the Continuum of Social and Financial Returns: When Does a Nonprofit Become a Social Enterprise? // Community Development Investment Review, 5(2), pp. 7-17.
9. Bunduchi R., Smart, A.U., Williams, R. & Graham, I. (2008). Homogeneity and Heterogeneity in IT Private Standard Settings - The institutional Account. Technology Analysis and Strategic Management, 20, pp. 389-407.
10. Dart, R. (2004). The Legitimacy of Social Enterprise // Nonprofit Management and Leadership, 14(4), pp. 411-424.
11. Dees, J.G. (1998). Enterprising Nonprofits // Harvard Business Review, 76(1), pp. 54-67.
12. Dembinski, P.H. (2006). Towards a Multi-modal Causation Framework of Entrepreneurship. Estudios de Economía Aplicada, 24(2), pp. 339-358.
13. Kerlin, J. (2006). Social Enterprise in the United States and Europe: Understanding and learning from the differences. Voluntas, 17, 246-262.
14. Lusch, R.F. & Vargo, S.L. (2011). Service-dominant Logic: A Necessary Step. European Journal of Marketing, 45 (7/8), pp. 1298-1309.
15. Mair, J. & Martí, I. (2006). Social Entrepreneurship Research. A Source of Explanation, Prediction and Delight. Journal of World Business, 41. pp. 36-44.
16. Makadok, R. & Coff, R. (2009). Both Market and Hierarchy: An Incentive-System Theory of Hybrid Governance Forms. Academy of Management Review, 34(2), pp. 297-319
17. Plé, L., Lecocq, X. & Angot, J. (2010). Customer-Integrated Business Models: A Theoreti-cal Framework. M@n@gement, 13(4), рр. 226-265.
18. Young, D.R. (2007). A Unified Theory of Social Enterprise. Working Paper 07-01, Andrew Young School of Policy Studies, Georgia State University, Atlanta.
19. Zahra, S.A., Gedajlovic, E., Neubaum, D.O. & Shulman, J.M. (2009). A Typology of Social Entrepreneurs: Motives, Search Processes and Ethical Challenges. Journal of Business Venturing, 24(5), pp. 519-532.
21. www.terramadre2006.org



