с 01.01.2019 по настоящее время
Южно-Российский государственный политехнический университет (НПИ) имени М.И. Платова (Общеинженерные дисциплины, профессор)
с 01.01.1980 по 01.01.2019
г. Москва и Московская область, Россия
Новочеркасск, Ростовская область, Россия
Новочеркасск, Ростовская область, Россия
Новочеркасск, Ростовская область, Россия
ББК 308 Монтаж, эксплуатация, ремонт машин и промышленного оборудования
В данной статье приведены результаты экспериментальных исследований работы моделей ленточного фундамента с краевой зоной ломанного очертания на песчаном основании. Произведено сравнение графиков осадка-напряжение для различных моделей фундаментов. Получена величина несущей способности, предельной осадки и предельных нормальных напряжениях под подошвой фундамента.
ленточные фундаменты, ломанное очертание краевой зоны, испытания фундаментов, осадка фундаментов, угловые вырезы, модель фундамента, несущая способность основания
На сегодняшний день, вопросы, касающиеся разработки новых конструкций ленточных фундаментов, а также усовершенствование методик их расчета, являются остроактуальными. Сорочан Е.А в своих работах отмечал “совершенствование фундаментов мелкого заложения может проводиться не только путем использования новых методов расчета, но и путем применения новых конструкторских решений.” Одним из направлений совершенствования конструктивных решений является изменение характера передачи нагрузки на грунты основания, что может быть осуществлено в фундаментах с промежуточной подготовкой переменной жесткости в плане [1, 2], с выпуклой подошвой [3], с угловыми вырезами плитах [4] и в прерывистых фундаментах [5], и др.
Опыты с устройством промежуточной подготовки переменной жесткости под ленточным фундаментом [1] и фундаментом под отдельную колонну [2] были проведены в НИИОСП им. Н.М. Герсеванова в лотке размерами в плане 4,0х14,0 м высотой 6,0 м. Модели устанавливались на песчаное основание плотностью 16,8 Н/м3. Осадка фундаментов с подготовкой меньше осадки фундамента на естественном основании на 15-40% в зависимости от величины нагрузки на фундамент (рис. 2 [1]). Измерение напряжений в песчаном основании показало снижение влияния подготовки на нормальные напряжения при увеличении глубины и при глубине 1,5 b практически прекращаются. На основании проведенных опытов разработаны рекомендации по расчету осадки и определению изгибающего момента в расчетном сечении.
Опыты с фундаментами с выпуклой поверхностью опирания [3] проводились при моделировании плоской задачи на основании из мелких песков средней крупности и на тугопластичных суглинках в лотке размерами 1,2х0,42 м в плане и глубиной 1,0 м. Осадка моделей с ростом нагрузки изменялась нелинейно, причем в начале нагружения приращения осадки на каждой ступени больше чем после увеличения площади контакта до наибольшей величины. Полная осадка фундаментов с плоской подошвой на 15-20% меньше, а напряжения под подошвой наоборот меньше на 35-40%. Авторами анализировалось влияние подъема консолей н несущую способность грунта, что в условия моделирования плоской задачи, по-нашему мнению, некорректно.
В лотке размерами в плане 6,0х5,0 м и высотой 5,5 м заполненном песком средней крупности плотностью 16,7 Н/м3 испытывались гибкие модели с угловыми вырезами в плитах и жесткими сплошными штампами прямоугольной формы [4]. Характер распределения контактных напряжений под жесткими штампами аналогичен полученному нами ранее для столбчатых фундаментов [6] и соответствует параболообразной эпюре с концентрацией напряжений по оси фундамента. Способность гибкого железобетонного фундамента с вырезами воспринимать повышенную нагрузку объяснена авторами перераспределением контактных напряжений, но не оценена количественно. Устройство угловых вырезов в плитах приводит концентрации контактных напряжений в центральной части подошвы фундамента и появлению локальных пластических зон. В результате происходит снижение изгибающего момента в расчетном сечении, позволяющее экономить материалы. Использование железобетонных моделей не позволило авторам, вследствие образования трещин и пластической работы арматуры, выделить особенности работы песчаного основания.
Опыты проведенные с ленточными фундаментами с различной величиной раздвижки плит подробно описаны в [4] и, по нашему мнению, корректно описывают возникающий между плитами арочный эффект.
В течении ряда лет в ЮРГПУ (НПИ) ведутся исследования работы песчаного основания под жесткими штампами [7], в том числе различных ленточных фундаментов: сплошных [8, 9], из балочных элементов с геометрически изменяемой формой подошвы [10 - 13], с ломанным очертанием краевой зоны [14 – 19], с поворотом блок-подушек [20, 21] и др. Экспериментальные исследования позволили выявить резервы увеличения несущей способности основания и защитить патентами на полезные модели ряд новых конструктивных решений использующих распределительную способность грунта и арочный эффект [22, 23, 24]. Совместный анализ результатов выявил зависимость несущей способности основания от периметра краевой зоны фундамента [25]. В результате многолетних исследований разработаны новые конструкции ленточных фундаментов [26-30].
Опираясь на вышесказанное авторы статьи изучили экспериментально, ранее не исследованную, конструкцию ленточного фундамента с ломанным очертанием краевой зоны опорных блоков-подушек.
Наши экспериментальные исследования работы фундаментов на песчаном основании были проведены в лаборатории оснований и фундаментов кафедры «ПГСГиФ» ЮРГПУ (НПИ) на испытательной машине МФ-1 конструкции Ю.Н. Мурзенко, которая является центральным звеном автоматизированной системы научных исследований оснований и фундаментов на моделях. Лоток машины МФ-1 размерами в плане 3,0х3,0 м и на глубину 2,2 м заполнен крупнозернистым песком плотностью 17,1 Н/м3. Песок укладывался с послойным трамбованием и контролем плотности иглой плотномером. Нагрузка на модели прикладывалась тремя вертикальными гидравлическими домкратами, позволяющими получить суммарное усилие 1500 кН. Установкой грузов на маятнике выбирался диапазон нагружения каждого домкрата от 0 до 100 кН, при этом единица шкалы силоизмерителя составляла 100 кг. На диаграммном аппарате машины МФ-1 вычерчивался график изменения осадки во всем интервале нагружения. Ручной пульт управления позволял выбирать скорость нагружения модели, а использование микрометрического винта позволяло с высокой точность выдерживать постоянную нагрузку на каждой ступени нагружения для стабилизации осадок основания.
В процессе исследования авторами статьи были произведены две серии испытаний. При выполнении опыта в качестве модели ленточного фундамента были применены пять плит с размерами в плане 420x400мм, выполненных из многослойной фанеры толщиной 18 мм, имитирующие блок-подушки с шириной 2,0 м в масштабе 1:5 (серия опытов №1). В общей сложности протяженность модели составила 2,2 м. Чтобы имитировать краевую зону имеющую ломанное очертание в блок-подушках производились вырезы следующих размеров b x l= 60 x 120мм. (серия опытов №2). Подготовка опытов производилась по одной методике [5] при которой выдержка нагрузки на каждой ступени составляла 15 минут, а сама нагрузка при этом, прикладывалась ступенями по 10 кН. Инструментом измерения осадки выступал прогибомер Аистова 6ПАО, который в свою очередь был закреплен на жесткой траверсе. Нагружение производилось до тех пор, пока не будет достигнута предельная нагрузка, в нашем случае сопровождающаяся потерей устойчивости основания.
Площадь модели первой серии опытов составляла 0,96 м2 и 0,672м2 для второй серии. В результате исследования были получены следующий результаты: предельная нагрузка на сплошную модель ленточного фундамента составила 160 кН при этом осадка достигла 20,2 мм; для модели с вырезами предельная нагрузка дошла до отметки 115 кН при этом осадка составила 17,1 мм.
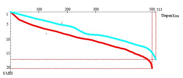
На начальном этапе нагружения (до давления σ = 250 кПа) графики осадок близки к линейному (рис. 1). Нелинейная стадия графиков осадок начинается при σ> 250 кПа , причем нелинейность возрастает при росте нагрузки вплоть до потери устойчивости основания.

Рис. 1. График зависимости осадки моделей фундамента от нагрузки
1-осредненный график первой серии; 2-осредненный график второй серии
При достижении предельной нагрузки произошла потеря устойчивости основания, которая сопровождалась выпором грунта. В первой серии выпор произошел в форме двух волн, со следующими геометрическими характеристика: x=700 мм., Y=240 мм., Z=480 мм (Рис. 2). В серии опытов №2 выпор произошел на следующем расстоянии от края модели Z=360 мм., Y=220 мм.

Рис. 2. Формы выпора при разрушении песчаного основания для первой и второй серии опытов
Выводы
В результате экспериментов работоспособность и эффективность конструкции с краевой зоной, имеющей ломаное очертание подтверждено. Получены экспериментальные данные о предельной нагрузке на фундаменты, определены осадка и предельное напряжение основания.
Задача дальнейших исследований провести опыты с измерением нормальных напряжений в массиве основания с использованием месдоз конструкции Г.Е. Лакзебника и для сравнения провести опыты с равновеликими по площади фундаментами.
1. Сорочан Е.А., Быцутенко О.В.. Лиховцев В.М. Фундаменты на промежуточной подготовке переменной жесткости // Основания, фундаменты и механика грунтов.- 1991. № 1.- С. 7-8.
2. Сорочан Е.А., Абуханов А.З. Экспериментальные исследования напряженного состояния фундамента с промежуточной подготовкой на песчаном основании // Исследование и расчет оснований и фундаментов при действии статических и динамических нагрузок : Межвуз. сб. / НПИ, Новочеркасск, 1988.- с. 79-85.
3. Грицук М.С., Игнатюк В.Ю. Напряженно-деформированное состояние фундаментных блоков с криволинейной поверхностью опирания // Изв. вузов. Строительство и архитектура.- 1978. № 10.- С. 31-33.
4. Фидаров М.И. проектирование и возведение прерывистых фундаментов.- М.: Стройиздат, 1986.- 157 с.
5. Ермашов В.П. Влияние формы фундамента на распределение нормальных контактных напряжений // Основания, фундаменты и механика грунтов.- 1985. № 2.- С. 16-17.
6. Мурзенко Ю.Н. Евтушенко С.И. Экспериментальные исследования работы краевой зоны сборных фундаментов под отдельную колонну и сетку колонн на песчаном основании.- Ростов н/Д : Изд-во «Изв. Вузов. Сев.-Кавк. Регион».- 2008.- 248 с.
7. Мурзенко Ю.Н., Евтушенко С.И., Мурзенко А.Ю., Крахмальный Т.А. Исследование работы основания в краевой зоне под фундаментами протяженных сооружений// Городские агломерации на оползневых территориях: Матер. III Междунар. научн. конф., 14-16 декабря 2005 г., Волгоград/ ВолгГАСУ.- Волгоград, 2005.- Ч. 1.- С. 148-150.
8. Дыба В.П. Оценка несущей способности железобетонных фундаментов : монография // Юж.-Рос. гос. техн. ун-т.- Новочеркасск: ЮРГТУ, 2008.- 200 с.
9. Дыба В.П., Скибин Г.М. Верхние оценки несущей способности оснований ленточных фундаментов. // Основания, фундаменты и механика грунтов.- 1997. № 6.- С. 2-6.
10. Моделирование работы ленточного фундамента с геометрически изменяемой формой подошвы на песчаном основании. / Ю.Н. Мурзенко, С.И. Евтушенко, Г.М. Скибин, Д.Н. Архипов // Изв. вузов. Сев.-Кавк. регион. Техн. науки. 2004. - Спецвыпуск. Математическое моделирование и компьютерные технологии. - С. 105-108.
11. Евтушенко С.И., Скибин Г.М., Архипов Д.Н. Исследование особенностей формирования уплотненной зоны грунта под моделью ленточного фундамента с геометрически изменяемой формой подошвы // Строительство и архитектура. - 2014. - Т. 2. - № 1(2). - С. 9-12. DOI: 10.127437/3382
12. Евтушенко С.И., Архипов Д.Н. Исследование распределения вертикальных напряжений и деформаций в основании сборного ленточного фундамента из балочных элементов // Строительство и архитектура. - 2014. - Т. 2. - № 1(2). - С. 17-20. DOI: 10.127437/3384
13. Евтушенко С.И., Архипов Д.Н. Исследование распределения нормальных напряжений в массиве основания сборного ленточного фундамента из балочных элементов // Строительство и архитектура. - 2014. - Т. 2. - № 1(2). - С. 13-16. DOI: 10.127437/3383
14. Евтушенко С.И., Крахмальный Т.А. Модель ленточного фундамента с ломаным очертанием опорной плиты // Актуальные проблемы строительства : матер. 53-й науч.-техн. конф. профессорско-преподавательского состава, научных работников, аспирантов и студентов ЮРГТУ (НПИ), г. Новочеркасск, апр. 2004 г. - Новочеркасск : ЮРГТУ, 2004.- с. 57-59.
15. Евтушенко С.И., Крахмальный Т.А. Разработка новых конструкций протяженных фундаментов, эффективно использующих несущую способность основания // Вестник Волгоградского гос. архитектурно-строит. ун-та. Сер. Стр-во и архитектура. 2008. Вып. 10. С. 122-127.
16. Евтушенко С.И., Крахмальный Т.А. Конструирование опорных плит ленточных фундаментов с ломаным очертанием краевой зоны // Вестник МГСУ. - 2011. - № 5. - С. 172-177.
17. Евтушенко С.И., Крахмальный Т.А. Инновационные конструкции сборных ленточных фундаментов // Научно-техническая конференция и выставка инновационных проектов, выполненных вузами и научными организациями ЮФО в рамках участия в реализации федеральных целевых программ и внепрограммных мероприятий, заказчиком которых является Минобрнауки России : сб. материалов конф., г. Новочеркасск, 14-16 дек. 2014 г. / Юж.-Рос. гос. политехн. ун-т им. М.И. Платова. - Новочеркасск : Лик, 2014. - С. 283-285.
18. Евтушенко С.И., Крахмальный Т.А. Исследование работы ленточных фундаментов со сложной конфигурацией подошвы // Основания, фундаменты и механика грунтов.- 2017. № 3.- С. 14-17.
19. Evtushenko, S.I., Krakhmal’nyi, T.A., Krakhmal’nay, M.P. New designs of the combined tape bases providing fuller use of the bearing ability of the basis // Challenges and Innovations in Geotechnics : proceedings of the 8th Asian Young Geotechnical Engineering Conference, Astana, Kazakhstan, 5-7 August 2016 / Editor Askar Zhussupbekov; Kazakhstan Geotechnical Society. - London, UK : Taylor and Francis Group, 2016. - P. 147-150. DOI:https://doi.org/10.1201/b-9781315374949-29.
20. Евтушенко С.И., Крахмальный Т.А. Экспериментальные исследования работы новых конструкций ленточных фундаментов с ломаным очертанием краевой зоны на песчаном основании : монография // Новочеркасск: ЛИК, 2011. - 158 с.
21. Евтушенко С.И., Крахмальный Т.А. Ресурсосберегающие конструкции сборных ленточных фундаментов // Строительство и архитектура. - 2015. - Т. 3, Вып. 1 (6). - С. 21-26. DOI: 10.127437/10936
22. Скибин Г.М., Евтушенко С.И. Экспериментальные исследования работы краевой зоны протяженных в плане фундаментов на песчаном основании.- Ростов н/Д : Изд-во «Изв. Вузов. Сев.-Кавк. Регион».- 2008.- 192 с.
23. Евтушенко С.И., Пихур В.Н. Экспериментальное изучение работы песчаного основания двух штампов при их раздвижке // Вестник Пермского национального исследовательского политехнического университета. Строительство и архитектура.- 2017. - Т. 8, № 2 С. 109-118. DOI:https://doi.org/10.15593/2224-9826/2017.2.11.
24. Богомолов А.Н., Евтушенко С.И., Пихур В.Н. Изучение предельной несущей способ-ности двух близкорасположенных столбчатых фундаментов // Вестник Волгогр. гос. арх.-строит. ун-та. Строительство и архитектура. - 2011. - Вып. 24 (43). - С. 29-32.
25. Евтушенко С.И., Крахмальный Т.А. Актуальные проблемы увеличения несущей способности сборных ленточных фундаментов // Строительство и архитектура. - 2013. - Т. 1. - № 1(1). - С. 32-37. DOI: 10.127437/338
26. Пат. 50552 Российская Федерация: МПК7 Е 02 D 27/01. Ленточный фундамент / Ю.Н. Мурзенко, С.И. Евтушенко, Е.Ю. Анищенко, Т.А. Крахмальный, Д.Н. Архипов; заявитель и патентообладатель ГОУ ВПО ЮРГТУ (НПИ). № 2005119951; заявл. 27.06.2005; опубл. 20.01.2006, Бюл. № 02. 3 с.
27. Пат. 55386 Российская Федерация: МПК7 E 02 D 27/01. Ленточный фундамент / Т.А. Крахмальный, Ю.Н. Мурзенко, С.И. Евтушенко, А.Ю. Мурзенко; заявитель и патентообладатель ГОУ ВПО ЮРГТУ (НПИ). № 2005138664/22; заявл. 12.12.2005; опубл. 10.08.2006, Бюл. № 22. 3 с.
28. Пат. 32139 Российская Федерация: МПК 7 Е 02 D 27/01. Ленточный фундамент / Ю.Н. Мурзенко, С.И. Евтушенко, Г.М. Скибин, Е.Ю. Анищенко, Д.Н. Архипов; заявитель и патентообладатель ГОУ ВПО ЮРГТУ (НПИ). № 2003107220/20; заявл. 20.03.2003; опубл. 10.09.2003; Бюл. № 25.
29. Пат. 40333 Российская Федерация: МПК7 E 02 D 27/01. Ленточный фундамент / Ю.Н. Мурзенко, С.И. Евтушенко, Г.М. Скибин, А.С. Евтушенко, Е.Ю. Анищенко, Д.Н. Архипов, В.А. Бутырский; заявитель и патентообладатель ГОУ ВПО ЮРГТУ (НПИ). № 2003132337/20; заявл. 06.11.2003.; опубл. 10.09.2004, Бюл. № 25.
30. Пат. 32138, МПК U1 7 E 02 D 27/01. Ленточный фундамент. / Мурзенко Ю.Н., Евтушенко С.И., Скибин Г.М., Архипов Д.Н., Анищенко Е.Ю.; заявитель и патентообладатель ГОУ ВПО ЮРГТУ (НПИ). №2003107220; Заявл. 03.04.2003; Опубл. 10.09.2003, Бюл. №25.




