Москва, г. Москва и Московская область, Россия
ВАК 08.00.10 Финансы, денежное обращение и кредит
ВАК 08.00.12 Бухгалтерский учет, статистика
ВАК 08.00.13 Математические и инструментальные методы экономики
ВАК 08.00.14 Мировая экономика
УДК 33 Экономика. Экономические науки
УДК 332 Региональная экономика. Земельный вопрос. Жилищное хозяйство. Недвижимость
ГРНТИ 06.61 Территориальная структура экономики. Региональная и городская экономика
ГРНТИ 06.71 Отраслевая структура экономики
ОКСО 38.04.01 Экономика
ББК 65 Экономика. Экономические науки
ББК 653 Специальные и отраслевые экономики. Экономика межотраслевых комплексов
ББК 654 Специальные и отраслевые экономики. Экономика межотраслевых комплексов
BISAC BUS022000 Economic Conditions
BISAC BUS069000 Economics / General
BISAC BUS070150 Industries / Natural Resource Extraction
В статье проведен анализ основных показателей экономики забайкальского края, на основании которого сделан вывод о необходимости дальнейшего развития предприятий основная деятельность которых направлена на добычу полезных ископаемых. Для решения основных задач, направленных на обеспечение устойчивого развития уранодобывающих предприятий забайкальского края реализован механизм оценки экономической эффективности инновационной деятельности на предприятиях уранодобывающего сектора экономики. Известно, что выявление ключевых параметров, определяющих экономическую эффективность, выполняет особенно важную роль при формировании систем управления, ориентированных на интересы собственников и держателей капитала. Предлагается вариант использования финансово – экономических моделей для оценки экономической эффективности с последующим использованием факторного анализа для принятия управленческих решений на всех стадиях жизненного цикла инновационных проектов.
региональная экономики, градообразующие предприятия, факторный анализ, социально-экономическое развитие, финансово-экономическое моделирование, экономическая эффективность, минерально-сырьевой комплекс, инновации
В настоящее время забайкальский край обладает уникальными минерально-сырьевыми ресурсами, перспективными в промышленном освоении лесными фондами. Основу экономического развития составляет Забайкальская индустриальная зона, ее специализацией является комплексное освоение потенциала минерально-сырьевых и иных ресурсов в сочетании с транспортной логистикой [12, С.1].
Как представлено в таблице №1 добыча полезных ископаемых в период с 2018 по 2020 г занимает 54-67%, а к 2024 достигает 75% в составе товаров собственного производства. Всего на территории Забайкальского края находится более пяти сотен месторождений твердых полезных ископаемых. Балансовые запасы месторождений большого количества твердых полезных ископаемых края составляют основу минерально-сырьевой базы России (более 10% запасов России): уран - 29,06%; медь – 25,6%; титан - 21,23%; ванадий - 18,7%; прочие – 5,41%. [2, С.3]
Из представленного факт – прогнозе социально-экономического развития так же следует тенденция к росту добычи полезных ископаемых, что в свою очередь связано с освоением новых месторождений, но выход на промышленное освоение будет начинаться с 2026 года что позволяет обеспечить стабильный прирост ВРП на данный период.
Таблица№1
Факт-прогноз социально-экономического развития забайкальского края 2022-2024 г. [2, С.2]

В настоящее время добычной бизнес чувствителен к спотовым ценам, ограничен минерально-сырьевой базой (период отработки от 10 до 50 лет в зависимости от объема запасов в недрах), в связи с этим предприятиям добывающего сектора экономики забайкальского края необходимо уделять особое внимание как среднесрочной, так и долгосрочной стратегии развития, которая будет включать в себя как направления: развитие действующего производства (разработка новых месторождений), диверсификация действующего производства (использование имеющейся инфраструктуры и производственных мощностей для производства новой продукции) и т.д. Для достижения обозначенных целей и эффективного построения стратегий развития предприятия используются инновационные наработки отечественных и зарубежных предприятий.
На основании вышеизложенного можно заключить, что наиболее значимым сектором для экономики забайкальского края является добыча урана и учитывая риски актуальной задачей является поиск инструмента контроллига его развития.
В качестве основного инструмента для построения краткосрочной и долгосрочной стратегии развития предприятий разработана производственно-экономическая модель, состоящая из нескольких:
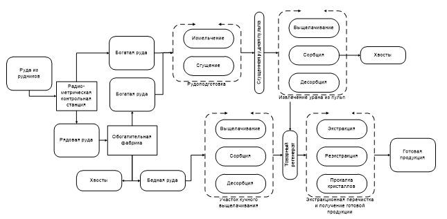
1. Производственное моделирование – производится расчет всей технологической цепочки от добычи до переработки и получении конечного продукта (рисунок 1) в натуральном выражении с учетом ограничение и мощностей.
2. Экономическое моделирование – расчет основных экономических показателей на основании результатов производственного моделирования (себестоимость, выручка, объем необходимых инвестиций, NPV, IRR и т.д.)

Рисунок 1. Технологическая схема переработки
Алгоритм работы производственно-экономической модели:
1. Актуализация исходных данных (ввод объемов перерабатываемой руды, удельный расход основных нормируемых материалов и т.д.).
2. Расчет производственной программы (объем перерабатываемой руды для каждого маршрута переработки, потребность в основных нормируемых материалах, необходимая численность производственного персонала).
3. Расчет основных экономических показателей (по результатам п.2 на основании потребности основных материалов и численности рассчитывается прямые производственные затраты для каждого этапа и маршрута переработки, условно-постоянные затраты, выручка).
Основные преимущества данной моделизаключаются в следующем:
1. Прозрачность результатов и возможность оперативного реагирование (например, при росте цен поставщика на основные химические реагенты модель позволяет просчитать следующие варианты: замена реагента на более дешевый или аналог, как новые реагенты повлияют на производственные процессы и как следствие выпуск готовой продукции)
2. Возможность изменения технологической цепочки (при увеличении производственных мощностей расширение отдельных участков переработки).
Так же на долгосрочном горизонте модель показывает критические года, когда снижение выпуска готовой продукции делает компанию убыточной, т.к. маржинальная прибыль продукта не покрывает в полном объеме постоянных производственные затрат. В данной ситуации руководство заранее может проработать несколько вариантов: начать геологоразведочные работы на новых месторождениях, при подтверждении запасов и обоснования их рентабельности для бизнеса, начать его подготовку и последующую отработку; диверсификации; закрытии производства.
По мимо выше обозначенных задач производственно-экономическая модель позволяет учитывать влияние инновационных проектов, полученных в результате опыта отечественных или зарубежных партнеров.
Говоря об инновационных проектах необходимо отметить, что при физическом внедрении и адаптации результаты проектов могут измениться и эффект может либо отсутствовать, либо быть отрицательным. Данные проекты не приносят экономический эффект сразу, после внедрения возможно возникнуть необходимость по доработке проекта (подбор и уточнение режимов). Соответственно мониторинг экономической эффективности необходимо производится на каждом этапе жизненного цикла инновационного проекта, что в свою очередь является необходимым для принятия оперативных управленческих решений, например: выделение денег на проект на этапе инициации, данный вопрос наиболее актуален в условиях ограниченного бюджета. При данном условии невозможно принять эффективное решение, основываясь исключительно на положительном NPV проекта. Необходимо иметь представление о том, за счет чего получается данное NPV (снижение себестоимости или увеличение выпуска готовой продукции и т.д.). Для решения данной проблемы разработана схема ранжирования, входящая в состав бизнес – процесса оценку экономической эффективности инновационных проектов (рисунок 2).

Рис. 2. Процесс оценки и принятия управленческого решения по проектам
Стоит также остановиться на ранжировании проектов, т.к. собственные и привлекаемые источники финансирования ограничены проекты реализуются в следующем порядке:
1. Обязательные проекты, как правило направленные на обеспечение безопасности или улучшение социальных условий региона.
2. Проекты направленные на диверсификацию продукции. Учитывая основною проблему добычных предприятий, связанных с ограниченностью запасов необходимо развивать другие направления производства, для поддержания рентабельности и устойчивого развития.
3. Проекты, направленные на безубыточность предприятий.
4. Проекты стратегического назначения, т.к. уранодобывающие предприятия входят в состав Холдинга они должны также вести работу по обозначенным стратегическим направлениям: снижение себестоимости и повышение производительности.
Как видно из представленного рисунка 1 на принятие управленческого решения на каждом этапе необходимо проводить факторный анализ ключевых показателей проектов и предприятия
Таким образом, для оценки экономической эффективности инновационных проектов и определения ключевых показателей эффективности и последующего принятия управленческих решений предлагается вариант использования финансово – экономических моделей с последующим анализом плановых и фактических показателей. Данный подход решает как операционные проблемы, которые особенно актуальны для уранодобывающих предприятий, оказывающих наибольшее влияние на экономику забайкальского края, так и долгосрочные (эффективность ввода новых месторождений, возможность увидеть периоды провалов и необходимости диверсификации производства).
Необходимо отметить, что для обеспечения долгосрочного развития уранодобывающим предприятиям усилить действия в направлении ввода новых добычных объектов (обеспечение рабочих мест, дополнительные объемы готовой продукции), диверсификации производства (отработка близлежащих золотых месторождений, попутная добыча РЗМ, адаптация действующей инфраструктуры под новые производства).
1. Постановление администрации городского поселения «Город Краснокаменск» от 30.09.2021 № 1004 // http://www.consultant.ru 07.01.2022
2. Справка подготовлена ФГБУ «ВСЕГЕИ» в рамках выполнения Государственного задания Федерального агентства по недропользованию от 14.01.2021 №049-00016-21-00 //http://www.consultant.ru 07.01.2022
3. Агапова Т.Н., Медведева Н.А. Анализ производственного потенциала и уровня риска на предприятиях по промышленной переработке молока /Агапова Т.Н., Медведева Н.А.// Экономический анализ: теория и практика - 2005 - № 19 (52) - с. 2-7.
4. Агапова Т.Н., Суглобов А.Е. Методика анализа социально-экономических показателей /Агапова Т.Н., Суглобов А.Е.// Вопросы региональной экономики - 2014 - №3 (20) - с. 3 - 9
5. Банк С.В. Финансовые инструменты как важнейшее условие регулирования хозяйственной деятельности в рыночной экономике /Банк С.В.// Финансы и кредит - 2005 - № 9 (177) - с. 64-73.
6. Гришковская С.В., Драчев А.А., Исьянов О.А. Создание технико-экономических моделей для планирования производства /Гришковская С.В., Драчев А.А., Исьянов О.А.// Горный журнал - 2013 - №8 (2) - с. 52-60
7. Зворыкина Т.И. Методический подход к расчету экономической эффективности внедрения на предприятии системы сертификации. выбор индикаторов оценки эффективности /Зворыкина Т.И.// Сервис в России и за рубежом - 2007 - № 2 (2) - с. 78-82
8. Репушевская О.А., Сагайдачная О.В., Тимонина Е.С. Модернизация, как часть инвестиционной политики государства /Репушевская О.А., Сагайдачная О.В., Тимонина Е.С.// Российский экономический интернет-журнал - 2015 - № 2 - с. 16.
9. Суглобов А.Е., Жарылгасова Б.Т., Савин В.Ю. Информационное обеспечение экономического анализа /Суглобов А.Е., Жарылгасова Б.Т., Савин В.Ю.// Аудит и финансовый анализ - 2017 - № 1 - с. 137-140
10. Суглобов А.Е., Курносова В.В. Методологические и прикладные проблемы управления затратами в автомобилестроении: опыт России /Суглобов А.Е., Курносова В.В.// Аудит и финансовый анализ - 2016 - № 1 - с. 323-327
11. https://rosstat.gov.ru/storage/mediabank/fimgAF33/Region_Pokaz_2020.pdf



