г. Москва и Московская область, Россия
Россия
Введение: Расчет теплопотерь помещения является обязательной составной частью любого проекта. Большая часть необходимой для проведения расчетов информации присутствует в информационной модели здания и может быть извлечена из нее автоматически. Примером, требующим преобразования информации цифровой модели, может служить задача построения зон помещения при расчете теплопотерь через пол. Существующие программные продукты не имеют модулей, позволяющих автоматически рассчитывать теплопотери помещения, в том числе и через пол с разбивкой его на зоны. Встроенные в программные продукты функции смещения объектов не предназначены для построения зон пола и не могут использоваться как составляющая разрабатываемого модуля. Эти причины определяют необходимость разработки алгоритма построения зон, которые необходимы для расчета теплопотерь через пол, и его реализации. Материалы и методы: Представлен алгоритм формирования зон пола помещения. Алгоритм позволяет построить зоны для помещения произвольной планировки. Результаты: Подключаемый модуль (плагин) для AutodeskRevit, реализующий предложенный алгоритм, был апробирован на расчете теплопотерь помещений технического этажа здания. В результате эксперимента было выявлено сокращение времени, необходимого для подготовки исходной информации и для проведения расчета, с 4 часов до 2 минут. Выводы: Разработанный программный модуль, предназначенный для расчета теплопотерь помещений через пол помещений с разбивкой на зоны, - шаг в разработке программных продуктов, использующих цифровую модель здания в качестве исходной информации.
информационная модель здания, алгоритм, разбиение поверхности пола на зоны, теплопотери помещения
ВВЕДЕНИЕ
Расчёт теплопотерь является неотъемлемым этапом проектирования систем отопления. В соответствии с нормативной документацией РФ теплопотери рассчитываются для всех помещений здания, исходя израсчетных для системы отопления условий – температуры наружного воздуха, соответствующей температуре самой холодной пятидневки, температуры воздуха в помещениях, а также геометрических и теплозащитных свойств ограждений [1].
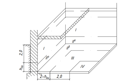
СНиП 23-02-2003 «Тепловая защита зданий» требует расчёта теплопотерь через горизонтальные наружные ограждающие конструкции неотапливаемого подвала, цоколя или пола на грунте с разбиением их площади на зоны [2]. Сопротивление теплопередаче R, м2°С/Вт, рассчитывается для каждой из четырёх условных зон. Зоны представляют собой полосы шириной 2 метра (рис.1). Они нумеруются в порядке возрастания по мере удаления от наружных стен от 1 до 4. К четвертой зоне относится вся площадь, не вошедшая в зоны 1-3. При этом участок пересечения полос 1-ой зоны, примыкающий к углу стен, размером 2 метра на 2 метра, учитывается дважды. Расчёттеплопотерь подвальных помещений через подземную часть наружных стен проводится поправилам расчёта для полов на грунте. В этом случае разбивка на зоны начинается с уровня земли, продолжается до стыка стены и пола и далее по поверхности пола (Рис. 1).

Рисунок 1 – Разбивка заглубленных частей наружных стен и пола подвального помещения на зоны.
При определении теплопотерь через полпомещения основную сложность представляет определение площади зон, на которые он разбивается.
Расчёт теплопотерь через ограждающие конструкции с разбиением их по зонам не реализован в “коробочных” версиях распространённых программных комплексов, реализующих технологии BIM в строительстве, таких как AutodeskRevit, Renga, nanoCADBIMОтопление.
Одним из действий при построении зоны является смещение объектов. Команда смещения во многих САПР (OFFSET, ПОДОБИЕ, в Autocad и nanoCAD [4], Curve.Offset в Dynamo и RevitAPI [5]) позволяет получить подобный объект на основе выбранного, расположивегона заданном расстоянии. При этом подобные дуги и окружности будут иметь диаметр, отличный от исходного, а для объектов, состоящих из множества сегментов (например, полилиния), общая длина не будет соответствовать исходной (как результат смещения «внутрь» или «наружу»). Условием успешного выполнения такой команды должно быть то, что конечная длина каждого смещённого сегмента должна быть больше нуля. В противном случае, смещение будет невозможно выполнить и будет вызвано сообщение об ошибке.
Специфика смещения контура помещения в случае разбиения на зоны состоит не только в том, что смещается только часть контура, но и в том, что для многих помещений небольшого размера невозможно будет создать контуры II, III и IVзоны или их части. В таком случае при обработке контура помещения как отдельных прямолинейных или криволинейных отрезков предполагаемые границы новой зоны потеряют исходное расположение друг относительно друга. При обработке контура как единого объекта, состоящего из нескольких сегментов, для некоторых сегментов подобия будет рассчитана отрицательная длина, и такие сегменты построены не будут.
Следовательно, встроенные функции смещения контура помещения не подходят для создания геометрии зон. Алгоритм формирования геометрии зон должен обеспечивать построение зон для помещения произвольной планировки.Программный модуль, реализующий алгоритм, может выступать как составная часть модуля автоматизированного расчёта теплопотерь помещения. Он должен обрабатывать данные, как получаемые из BIM-систем, так и из использующимися в проектировании зданий САПР.
МАТЕРИАЛЫ И МЕТОДЫ
Определение площади зон сводится к последовательности операций над плоскими фигурами.
В большинстве случаев при одинаковом заглублении стен помещения участки стен, лежащие в плоскости перпендикулярной плоскости пола, имеют прямоугольную форму (Рис. 1 – зона I и IIA).
Для простоты дальнейшего изложения введем два понятия:
- наружная граница помещения - линия пересечения наружной стены с плоскостью пола;
- внутренняя граница помещения - линия пересечения внутренней стены с плоскостью пола;
- свободная граница контура – смещенная на ширину зоны наружная граница помещения.
Первая зона, расположенная в плоскости пола, представляет собой множество контуров, каждый из которых образован наружными (полностью) и внутренними (частично) границами помещения и параллельным смещением наружных границ на ширину зоны. Таким образом, площадь пола в углах помещений, образованных наружными стенами, учитывается дважды (рис. 2).
Следующая зона представляет собой контур, образованный свободной границей предыдущей зоны, ее смещением и внутренними границами помещения (рис. 2).

Рисунок 2 – Разбивка площади пола на грунте на зоны
Смещению подвергаются участки контура, соответствующие наружной границе помещения, после чего они объединяются в замкнутый контур с несмещёнными внутренними границами, или результатом предыдущего смещения. Стены помещения, и как следствие границы помещения, могут иметь как прямолинейную, так и изогнутую форму, и быть представленными в САПР как линия, параметрическая кривая или сплайн.
В BIM-модели здания, замкнутый контур помещения образовывается базовыми линиями стен помещения, представляющими из себя прямолинейные и криволинейные отрезки. Наружная и внутренняя стороны стены задаются направлением базового вектора, совпадающим с направлением от начальной до конечной точки базового отрезка. Используя этот принцип, определяется положение центра помещения относительно стен. С помощью операции векторного произведения, умножая единичный вектор направления отрезка на единичный вектор, сонаправленный с координатной осью Z, можно получить единичный вектор смещения по формуле (1):
![]()
где
– результирующий единичный вектор смещения базовой линии,
– единичный вектор, параллельный координатной оси Z,
– единичный вектор направления от начальной к конечной точке базовой линии.
Полученный единичный вектор скалярно умножается на ширину зоны по формуле (2):
![]()
где
– вектор смещения базовой линии, w – ширина зоны.
Копия элементов контура, соответствующегонаружным и внутренним границам, необходимо выстроить в последовательность, в которой начало любого отрезка, кроме первого, находится в той же точке, что и конец предыдущего. Начало последовательности отрезков наружных границ должно совпадать с концом последовательности отрезков внутренних границ, и наоборот, таким образом,отрезки составят замкнутый контур. Построение замкнутого контура из множества отрезков достигается путём их сортировки [6].
Если данные о геометрии стен не содержат информации о направлении базового вектора, следует построить замкнутый контур из копии отрезков, соответствующих внутренней стороне стены на плане. Положение центра помещения, и, следовательно, вектор смещения базовой линии можно установить, построив нормаль к каждой стороне отрезка и проверив наличие пересечений друг с другом. При наличии пересечений эта сторона стены считается внутренней.
Для случаев, когда при моделировании или в результате автоматической подрезки одна из стен оказалась ошибочно разделена, используется коррекция копий отрезков, предполагающая объединение продолжающих друг друга отрезков.
Алгоритм формирования геометрии зон был реализован в составе расчётного программного модуля для работы с AutodeskRevit.Исходные данные о геометрии помещения также могут быть восприняты из любых САПР, использующих такие примитивы, как отрезки, кривые и сплайны.
Изначально полученные после смещения отрезки не образуют замкнутого контура. Так как длина отрезков остаётся прежней, они пересекаются в точках, отличных от крайних, например, отрезки 1а и 6а, или вовсе теряют пересечение с соседними отрезками, например, отрезки 2а и 5а (рис. 3). Так как ширина помещения может быть меньше ширины зоны, некоторые отрезки могут потерять исходное пространственное положение друг относительно друга или выйти за пределы помещения. В данном случае контур зоны, составленный из этих отрезков, образовал бы пересечения или находился бы частично или полностью за границами помещения, поэтому такая зона не будет адекватна поставленной задаче определения теплопотерь и не должна быть образована. При этом в некоторых случаях разные части помещения могут иметь разную ширину в направлении смещения, и зона может помещаться в пределы помещения частично. Такой случай геометрии иллюстрирует рисунок 3, где 1а–6а – смещённые копии отрезков, некорректно смещённый отрезок выделен красным цветом, а контур корректно построенной зоны соответствует контуру заштрихованной зелёной фигуры.

Рисунок 3 – Пример конфигурации помещения, для которой параллельное смещение приводит к ошибке
Таким образом, задача формирования замкнутого контура находящейся на полу части зоны сводится к исключению некорректно смещённых отрезков и взаимной подрезке соседних отрезков.
Выделим 2 подзадачи формирования зоны:
- обработкапересечений смещённых отрезков наружной границы помещений между собой (рис. 4, красные линии);
- обработка пересечений смещённых отрезков наружной границы с разомкнутой внутренней границей (рис. 4, жёлтые линии).

Рисунок 4 – Подзадачи формирования зоны
Первая подзадача включает в себя следующие основные шаги:
- Смещение отрезков на заданную ширину зоны в направлении центра помещения;
- Идентификация и удаление некорректно смещённых отрезков;
- Пересечение оставшихся соседних отрезков между собой в изначальной последовательности.
- Составление списка отрезков, образующих контур.
При идентификации некорректно смещённых отрезков, подлежащих удалению, ключевую роль играет направление смещённого отрезка относительно соседних. В случае, если контур искажается и пересекает себя, создаётся петля, в центре которой находится неправильный отрезок, поменявший направление относительно своих соседей. Частным случаем такой ситуации может являться положение кривых, при котором петлёй является весь контур (в этом случае смещённая зона не помещается в границы помещения и создаётся зона без смещения, занимающая всё оставшееся пространство).
Для проверки направления создаётся массив точек, приближенных к крайним точкам будущих отрезков. Каждая точка получается смещением исходных точек соединений по вектору, полученному умножением векторов смещения отрезков, для которых эта точка является началом и концом, и умножению этого результата на скаляр ширины зоны (формулы 2 и 3). Между точками в исходной последовательности создаются временные вспомогательные прямые отрезки, представляющие собой, таким образом, результат пересечения смещённых базовых отрезков стен, за исключением того, что базовые отрезки могут быть криволинейными. При этом направление в контуре временных прямых отрезков сохраняется. После этого производится смещение самих базовых отрезков и сравнение вектора направления каждого смещённого отрезка с вектором направления соответствующего прямого отрезка. Если оно не совпадает – отрезок признаётся неправильным. После этого в обе стороны от него по списку производится поиск соседних отрезков, принадлежащих петле, образующейся вследствие самопересечения. В списке отрезков ищутся отрезки, которые пересекают другие отрезки не в начальной или конечной точке. Место пересечения признаётся местом образования петли, просмотренные отрезки до пересечения удаляются, как и неправильный отрезок.
Пример выполнения удаления некорректно смещённых отрезков приведён на рисунке 5: 1б-6б – вспомогательные отрезки, красным выделен вспомогательный прямой отрезок 4б, вектор направления которого не совпадает с вектором направления исходного отрезка 4, поскольку он является центром петли.

Рисунок 5 – Идентификация и удаление некорректно смещённых отрезков
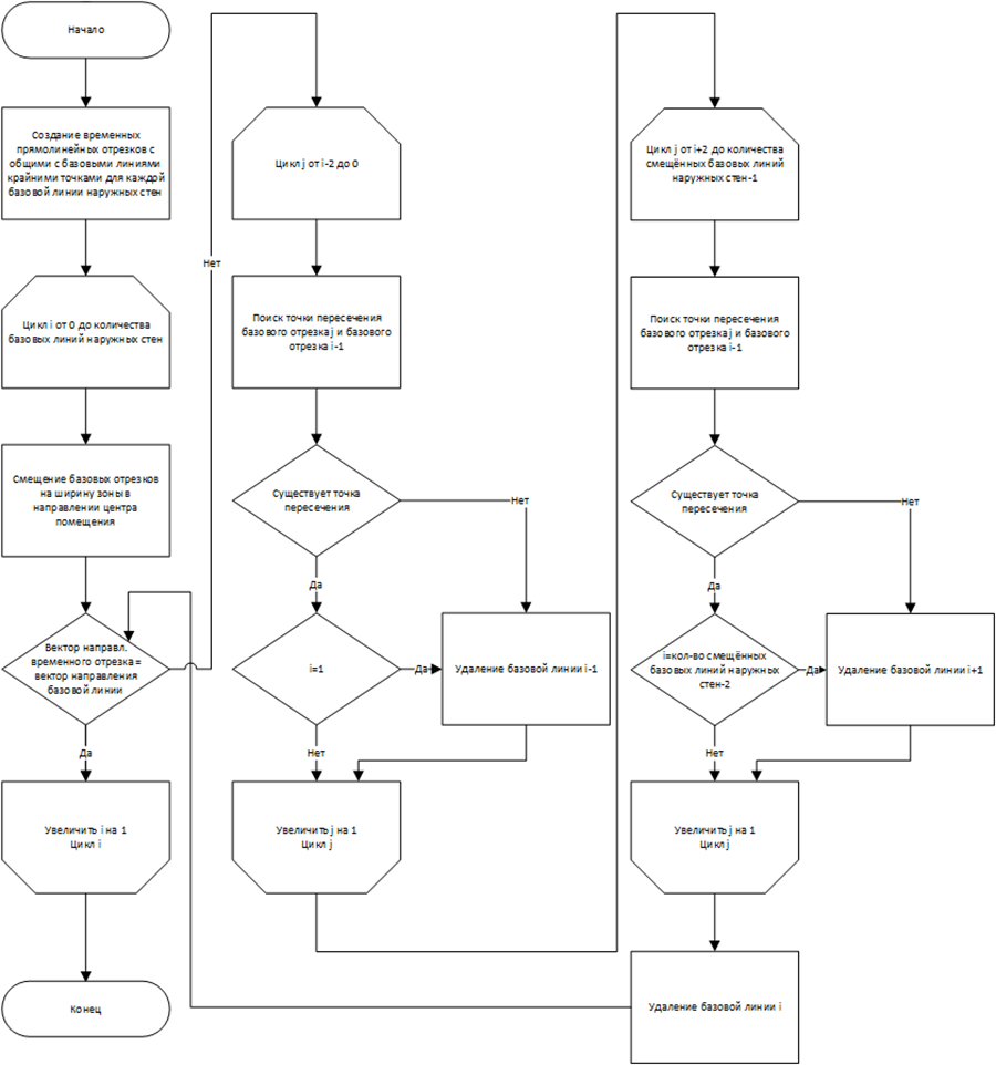
После этого все смещённые отрезки взаимно подрезаются. В некоторых случаях требуется не подрезать отрезки, а продлить их до места пересечения их временных неограниченных, продолжающихся в пространстве бесконечнокопий. Блок-схема алгоритма выполнения этой подзадачи приведена на рисунке 6.
Полученные таким методом отрезки составляют правильный контур в исходном направлении.
Вторая подзадача – обработка пересечения смещенной наружной границы с отрезками внутренней границы может быть сведена к поиску минимального цикла в графе, но из-за необходимости продлевать некоторые из отрезков на неопределённое расстояние до нужного пересечения это представляется затруднительным [7].Рассмотрим его ключевые шаги:
- Последовательное нахождение ближайших пересечений каждого отрезка из списка внутренних с отрезком и списка смещённых, и каждого смещённого с внутренним отрезком.
- Взаимная подрезка или продление пересекающихся отрезков.
- При нахождении пересечения в дальнейшем рассматривается пересекаемый отрезок, при отсутствии – следующий отрезок из списка внутренних или смещённых.
- Составление правильного замкнутого контура из внутренних и смещённых отрезков.
Таким образом, в замкнутый контур входят отрезки, ближайшие к центру помещения. Отрезки за пределами минимального цикла от одного края внутренних стен до другого отбрасываются.
Контуры наружных и внутренних подрезанных стен, будучи объединёнными, формируют замкнутый контур зоныили части зоны, расположенной на полу. Площадь, ограниченную контуром можно определить, используя встроенные функции САПР.

Рисунок 6 – Блок-схема алгоритма идентификации и удаление некорректно смещённых отрезков
Площадь зоны или части зоны, находящейся выше уровня пола, расположенного на грунте, находится по формуле (3) [8]:
![]()
где
– площадь зоны или части зоны, находящейся выше уровня пола,м2;
– высотная отметка этажа, пол которого расположен на грунте, м; w – ширина зоны, установленная по СНиП 23-02-2003«Тепловая защита зданий», м;
– длина наружной стены, примыкающей к помещению м.
Вычисленная площадь участказоны над уровнем пола затем суммируется с основной площадью зоны, если она частично находится в плоскости пола.
Описанный алгоритм позволяет автоматизировать самую трудоемкую часть вычисления теплопотерь через пол - построение зон и вычисление их площадей.
РЕЗУЛЬТАТЫ ИССЛЕДОВАНИЯ
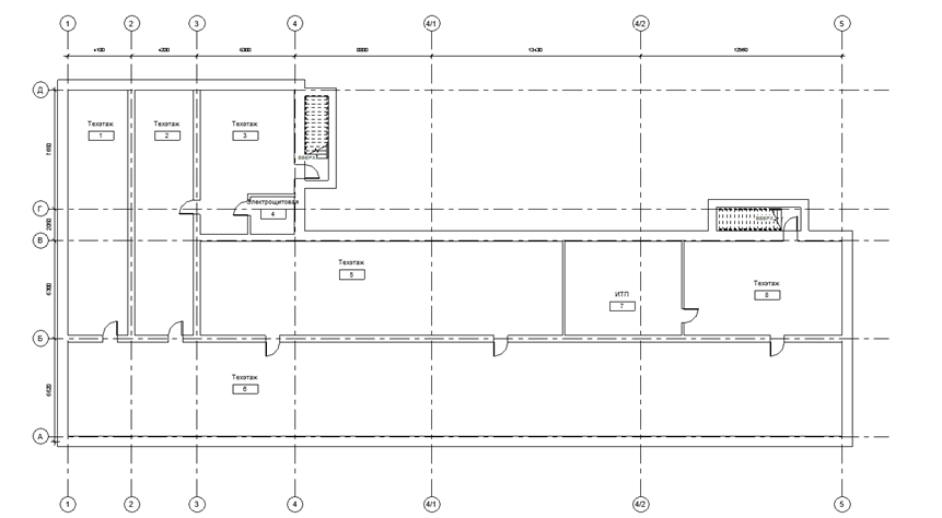
Автоматизированный расчёт теплопотерь через горизонтальные наружные ограждающие конструкции с разбивкой на зоны был реализован в виде подключаемого модуля (плагина) для AutodeskRevit. Информация о геометрических и теплозащитных характеристиках конструкций, необходимая для расчёта, получается модулем непосредственно из информационной модели здания. План технического этажа, для которого производится расчёт, представлен на рисунке 7. Технический этаж находится на отметке -2,2 м.

Рисунок 7 – План технического этажа здания
Дополнительные данные для расчёта –расчётная температура наружного воздуха и температура внутреннего воздуха для каждого помещения задаются вручную.
Результат расчёта представляется в табличном виде (рис. 8) и может быть экспортирован в формат csv для дальнейшей обработки (рис. 9).

Рисунок8 – Представление результатов расчёта теплопотерь через пол в табличном виде

Рисунок 9 - Экспорт результатов расчёта в формат csv
Время, затрачиваемое на расчёт теплопотерь с помощью разработанного модуля, включая ввод исходных данных в экранные формы, для подвального этажа здания, содержащего 10 помещений, составило приблизительно 2 минуты, в то время как ручной расчёт потребовал около 4 часов. При этом время, потраченное на формирование зон и вычисление их площадей, составило 200 миллисекунд, что существенно меньше 2 часов выполнения этой задачи вручную.
ЗАКЛЮЧЕНИЕ И ОБСУЖДЕНИЕ
Разработанный алгоритм формирования зон и вычисления их площадей, используется для определения теплопотерь через горизонтальные наружные ограждающие конструкции по методике, описанной в российской нормативной литературе [2], может использоватьсякак составная часть модуля расчёта теплопотерь помещений здания.
Для тестирования возможностей разработанного алгоритма, был создан подключаемый модуль (плагин) для AutodeskRevit.
Использование разработанного программного модуля существенно сокращает времярешения задачи и уменьшает вероятность ошибок по сравнению с ручным расчётом.
1. СташевскаяН.А., МининаА.П. Особенности теплотехнического расчёта в современном домостроении/ Н.А. Сташевская, А.П. Минина.// Системные технологии. - 2017. No23. С. 47.
2. СНиП 23-02-2003. Тепловая защита зданий = Thermalperformanceofthebuildings: строительные нормы и правила Российской Федерации : издание официальное : принят и введен в действие постановлением Госстроя России от 26 июня 2003 г. N 113 / разработаны НИИ строительной физики Российской академии архитектуры и строительных наук, ЦНИИЭПжилища, Ассоциацией инженеров по отоплению, вентиляции, кондиционированию воздуха, теплоснабжению и строительной теплофизике, Мосгосэкспертизой и группой специалистов. - Москва : Госстрой России, ФГУП ЦПП, 2004. - 31 c. - Текст : электронный.
3. Малявина, Е. Г. Теплопотери здания : справочное пособие / Е. Г. Малявина ;. Москва : «АВОК-ПРЕСС», 2007. - 144 с. Библиогр.: с. 135-136. - 2 000 экз. - ISBN 978-5-98267-030-4. - Текст : непосредственный.
4. AutodeskKnowledgeNetwork. Смещение объектов [сайт] / Autodesk, Inc., - 2022 - URL: https://knowledge.autodesk.com/ru/support/autocad/learn-explore/caas/CloudHelp/cloudhelp/2017/RUS/AutoCAD-Core/files/GUID-704C1ADE-A4AE-4A85-8822-454ACAC1345A-htm.html (дата обращения: 31.10.2022). - Текст: электронный.
5. RevitAPIDocs. CreatOffsetMethod [сайт] /GuiTalarico, - 2022 - URL: https://www.revitapidocs.com/2018/450217f3-c0b5-42af-3a05-376ae383d28a.htm (дата обращения: 31.10.2022). - Текст: электронный.
6. Стивенс, Род. Алгоритмы. Теория и практическое применение / Род Стивенс; Москва : Издательство «Эксмо», 2007. - 311 с. - ISBN 978-5-699-81729-0 - Текст: электронный.
7. Алексеев, В.Е., Захарова, Д.В. Теория графов: учебное пособие / В.Е. Алексеев, Д.В. Захарова; Нижний Новгород: Нижегородский госуниверситет, 2017. - 119 с. - Текст: электронный.
8. Богословский, В.Н., Щеглов, В. П. Отопление и вентиляция : учебник / П.Н. Каменев, А.Н. Сканави, В.Н. Богословский, А.Г. Егизаров, В.П. Щеглов ; Москва : Стройиздат, 1970. - 303с. Библиогр.: с. 300. - (Отопление и вентиляция : учебник : в 2 частях / П.Н. Каменев, А.Н. Сканави, В.Н. Богословский, А.Г. Егизаров, В.П. Щеглов ; ч.1). - Текст : электронный.




