Москва, г. Москва и Московская область, Россия
с 01.01.2021 по 01.01.2022
Москва, г. Москва и Московская область, Россия
ВАК 2.1.1 Строительные конструкции, здания и сооружения (Технические науки)
ВАК 2.1.2 Основания и фундаменты, подземные сооружения (Технические науки)
ВАК 2.1.3 Теплоснабжение, вентиляция, кондиционирование воздуха, газоснабжение и освещение (Технические науки)
ВАК 2.1.5 Строительные материалы и изделия (Технические науки)
ВАК 2.1.6 Гидротехническое строительство, гидравлика и инженерная гидрология (Технические науки)
ВАК 2.1.7 Технология и организация строительства (Технические науки)
ВАК 2.1.8 Проектирование и строительство дорог, метрополитенов, аэродромов, мостов и транспортных тоннелей (Технические науки)
ВАК 2.1.9 Строительная механика (Технические науки)
ВАК 2.1.10 Экологическая безопасность строительства и городского хозяйства (Технические науки)
ВАК 2.1.11 Теория и история архитектуры, реставрация и реконструкция историко-архитектурного наследия (Технические науки)
ВАК 2.1.12 Архитектура зданий и сооружений. Творческие концепции архитектурной деятельности (Технические науки)
ВАК 2.1.13 Градостроительство, планировка сельских населенных пунктов (Технические науки)
ВАК 2.1.14 Управление жизненным циклом объектов строительства (Технические науки)
ВАК 2.1.15 Безопасность объектов строительства (Технические науки)
УДК 004 Информационные технологии. Компьютерные технологии. Теория вычислительных машин и систем
ГРНТИ 67.00 СТРОИТЕЛЬСТВО. АРХИТЕКТУРА
ГРНТИ 67.01 Общие вопросы строительства
ОКСО 01.00.00 Математика и механика
ОКСО 08.00.00 Техника и технологии строительства
ОКСО 27.00.00 Управление в технических системах
ОКСО 02.00.00 Компьютерные и информационные науки
ББК 3 ТЕХНИКА. ТЕХНИЧЕСКИЕ НАУКИ
ББК 308 Монтаж, эксплуатация, ремонт машин и промышленного оборудования
ТБК 6 ЕСТЕСТВЕННЫЕ НАУКИ. МАТЕМАТИКА
BISAC TEC TECHNOLOGY & ENGINEERING
Производительность строительной отрасли за последние десятилетия снизилась по сравнению с обрабатывающей промышленностью, удвоившей свою производительность за тот же период. Преимущества автоматизации в обрабатывающей промышленности может быть причиной высокой производительности труда. Более того, автоматизация зафиксировала устойчивое снижение затрат на оплату труда и повышение производительности, также сократить рутинные задачи и ручной труд. Эти огромные преимущества привели к появлению исследований в применение автоматизации строительных процессов. Параллельно с этим возникает необходимость автоматизации процессов, жизненно важных для обеспечения быстрого создания качественной жилищной инфраструктуры. Основной целью исследования, представленного в данной статье, является анализ существующего бизнес-процесса обработки замечаний экспертизы для формирования его карты и моделирование на его основе процесса с использованием СОД. Реализация поставленных задач исследован производилась с использованием нотации BPMN и BPM системы ПО Draw.io.
экспертиза, бизнес-процесс, автоматизация, строительство, моделирование, блок-схемы, сод, среда общих данных, обработка данных, отчеты, данные
Введение
В рамках реализации государственных программ по переходу на цифровую экономику, в том числе и в строительной отрасли, актуальными становятся задачи внедрения технологии информационного моделирования на всех этапах жизненного цикла здания. Учитывая большие объемы данных и высокие требования к точности информационных моделей на первый план выходят процессы автоматизации обработки исходных данных и формирования среды общих данных.
Основной целью данного исследования является анализ существующего бизнес-процесса обработки замечаний экспертизы для формирования его карты и моделирование на его основе процесса с использованием СОД.
В ходе научного исследования выполнены следующие задачи:
- Выполнен анализ существующего бизнес-процесса обработки замечаний экспертизы
- Составлена карта существующего бизнес-процесса обработки замечаний экспертизы в нотации BPMN
- Составлена карта процесса бизнес-процесса обработки замечаний экспертизы с использованием СОД в нотации BPMN
Методика моделирования бизнес-процессов в Business Process Model and Notation (BPMN)

На сегодняшний день BPMN является одним из самых распространенных методов описания бизнес-процессов. Тот язык описания также является стандартом для создания исполняемых алгоритмов в управлении бизнесом.
Методология моделирования бизнес-процессов — очень широкое понятие. Это база знаний, которую необходимо для практического применения языков моделирования бизнес-процессов.
BPMN — это стандартизированный метод отображения блок-схем, который позволяет создавать и обмениваться простыми для понимания диаграммами. Эти диаграммы могут визуально моделировать этапы бизнес-процесса от начала до конца.
Цель BPMN — дать всем четкое представление о процессе от его начала до конца. Это помогает обеспечить визуализацию, которая ликвидирует пробелы информации, показывая последовательность деловых операций, необходимых для перехода от начала бизнес-процесса к его завершению.
BPMN (Business Process Model and Notation) — это язык моделирования бизнес-процессов, который является промежуточным звеном между формализацией/визуализацией и воплощением бизнес-процесса. С помощью моделирования мы можем описать любые бизнес-процессы, и они могут выполняться в самых разных системах управления.[5-10]
BPMN является частью двух основных компонентов:
- BPM (моделирование бизнес-процессов) — это среда, в которой вы непосредственно участвуете в моделировании. В одиночку или в команде.
- BPMS (система моделирования бизнес-процессов) — это инструменты для выполнения создаваемых вами моделей. Это может быть Bizagi, Comundo, ELMA и т.д.
В качестве BPM использовано ПО Diagrams.net (ранее draw.io) (Рис.2).
Diagrams.net (ранее draw.io) — это бесплатное кроссплатформенное программное обеспечение для рисования графиков с открытым исходным кодом, разработанное на HTML5 и JavaScript. Его интерфейс можно использовать для создания таких диаграмм, как блок-схемы, каркасы, UML-диаграммы, организационные диаграммы и сетевые диаграммы.

Рис. 2. Интерфейс Draw.io
Моделирование бизнес-процесса «Обработка замечаний экспертизы»
Для анализа был выбран процесс «Обработка замечаний экспертизы». Завершающим этапом стадии «Проектирование» является экспертиза проектной документации. Каждая проектная организация в процессе своей деятельности так или иначе сталкивается с этим процессом, поэтому его исследование является актуальным.[3]
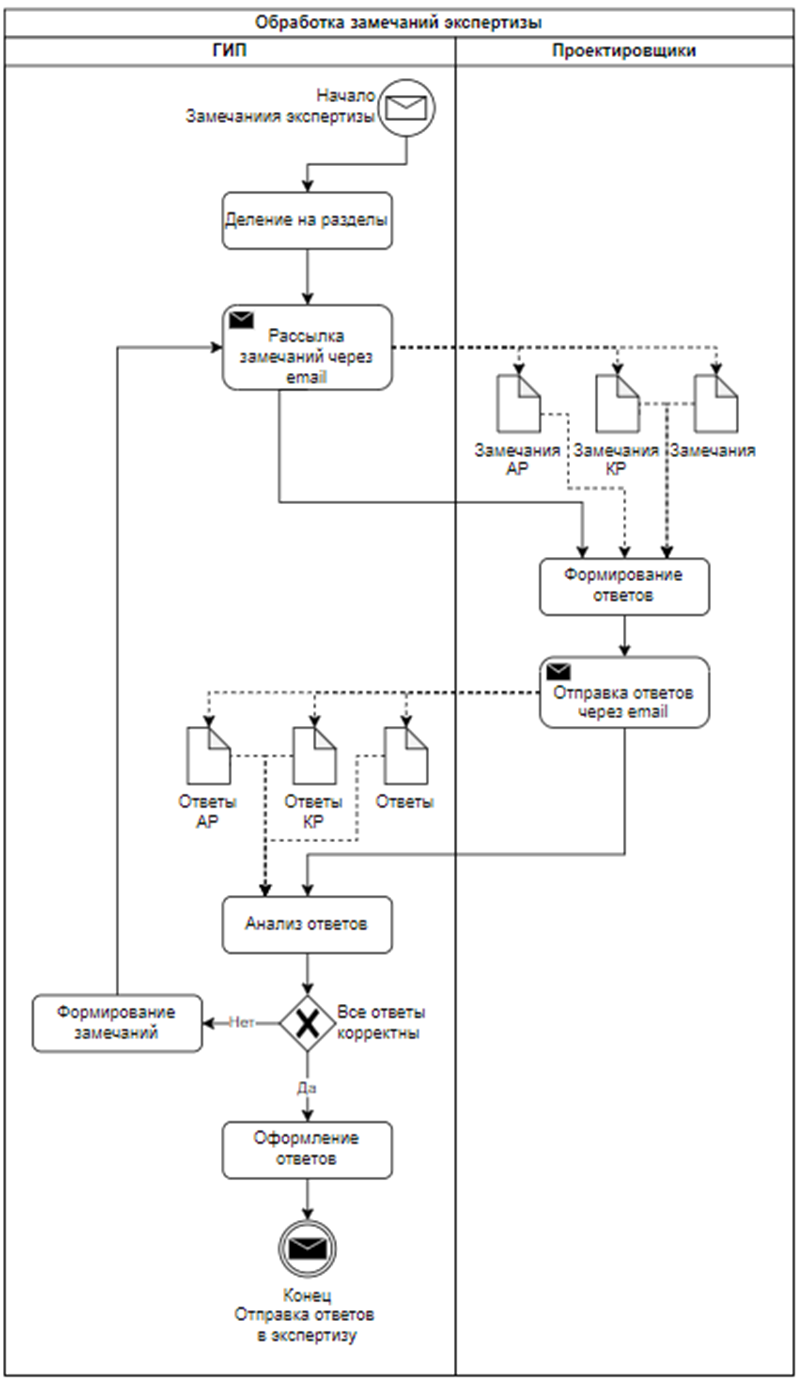
Участниками этого процесса являются Главный Инженер Проекта (ГИП), который организует все манипуляции с информацией и организует взаимодействие с контрагентами, а также Проектировщики, которые готовят ответы на замечания эксперта.

Рис. 3. Карта существующего процесса «Обработка замечаний экспертизы»
Процесс (Рис.3) начинается с получения письма из экспертизы с замечаниями, которые в процессе обработки проходят несколько этапов. Прежде всего, их надо изучить, разделить на разделы для удобства Проектировщиков и осуществить рассылку посредством электронной почты.
Проектировщики анализируют документацию и готовят ответы по своим дисциплинам. Затем, посредством электронной почты, передают их ГИПу.
Далее ГИП анализирует ответы и, в случае присутствия некорректных, формирует замечания и повторно осуществляет передачу их Проектировщикам.
В случае успешной проверки, ГИП оформляет ответы в соответствие с требованиями эксперта и процесс завершается исходящим письмом в экспертизу.
При использовании Среды Общих Данных, процесс заметно упрощается, так как сокращается путь передачи информации между его участниками п появляется возможность автоматизации контроля и оформления документации, а также формирования отчетов, позволяющих визуализировать ход устранения замечаний.

Рис. 4. Карта процесса «Обработка замечаний экспертизы с использованием СОД»
Процесс (Рис.4) начинается так же, с письма с замечаниями экспертизы. ГИП размещает из в СОД, к которой есть доступ у всех участников проектирования. Проектировщики анализируют документацию, формируют ответы и размещают их в СОД.
Далее, средствами СОД происходит автоматическое оформление ответов по форме экспертизы.
ГИП анализирует ответы и, в случае некорректных высылает замечания. Процесс завершается отправкой ответов в экспертизу по средством электронной почты.
В процессе устранения замечаний проектировщиками есть возможность сформировать текущий отчет (Рис.5).

Рис. 5. Фрагмент отчета в MS Excel
Выполненная работа обеспечивается четко сформулированной целью и поставленными задачами, строгостью и последовательностью, применением современных подходов моделирования бизнес-процессов. Реализация поставленных задач производилась с использованием нотации BPMN и BPM системы ПО Draw.io. В процессе исследования было осуществлено моделирование бизнес-процессов. Полученные результаты имеют высокий уровень значимости для дальнейших научных и теоретических исследований, а также практической деятельности, направленной на упрощение бизнес-процессов с помощью применения информационных технологий.
Обсуждение
Выполненная работа обеспечивается четко сформулированной целью и поставленными задачами, строгостью и последовательностью, применением современных подходов моделирования бизнес-процессов. Реализация поставленных задач производилась с использованием нотации BPMN и BPM системы ПО Draw.io. В процессе исследования было осуществлено моделирование бизнес-процессов. Полученные результаты имеют высокий уровень значимости для дальнейших научных и теоретических исследований, а также практической деятельности, направленной на упрощение бизнес-процессов с помощью применения информационных технологий. [13-20]
Выводы
-
Выполнен анализ существующего бизнес-процесса обработки замечаний экспертизы.
-
Составлена карта существующего бизнес-процесса обработки замечаний экспертизы в нотации BPMN.
-
Составлена карта бизнес-процесса обработки замечаний экспертизы с использованием СОД в нотации BPMN.
1. Мухторов А.Д.У. BIM-технологии в строительстве // Инвестиции, градостроительство, недвижимость как драйверы социально-экономического развития территории и повышения качества жизни населения. Материалы XII Международной научно-практической конференции. В 2-х частях. Под редакцией Т.Ю. Овсянниковой, И.Р. Салагор. Томск, 2022. С. 837-841.
2. Тимошенко Т.А., Нигорожина Е.С. Внедрение ТИМ (BIM) в строительстве в России // Университетская наука. 2022. № 1 (13). С. 91-94.
3. Мороз А.М. Обзор литературных источников по теме "bim- менеджмент при внедрении технологий информационного моделирования (тим) на стадии проекта // Аллея науки. 2020. Т. 2. № 1 (40). С. 745-749.
4. Шестаков К.И., Соколов И.М., Пирогов М.А., Соловьев С.Г. Опыт ао "нпо "ривс" в bim [ТИМ] проектировании // Горная промышленность. 2021. № S5-2. С. 42-52.
5. Технологии информационного моделирования зданий и территорий. Экосистемы ТИМ/BIM // материалы II Всероссийской научно-практической конференции / 2022.
6. Слепков Э.А. Инновационные технологии в строительстве // Энергосбережение и инновационные технологии в топливно-энергетическом комплексе. Материалы Национальной с международным участием научно-практической конференции студентов, аспирантов, учёных и специалистов, посвященной 65-летию Тюменского индустриального университета. Отв. редактор А.Н. Халин. Тюмень, 2021. С. 128-131.
7. Ожгибесова К.Е., Мингареева Р.Р., Сондуева С.Р. Технологии информационного моделирования (тим) в строительстве рф: особенности применения на различных стадиях жизненного цикла объекта // Гуманитарные, социально-экономические и общественные науки. 2021. № 11-1. С. 157-159.
8. Гудко А. Михаил Косарев, "ДОМ.РФ" - О реалиях перехода на информационное моделирование и BIM-форуме // Сантехника, Отопление, Кондиционирование. 2021. № 11 (239). С. 10-15.
9. Шестакова Е.Б. Цифровые технологии в строительстве - Учебное пособие / Москва, 2022
10. Кузьмина Т.К., Большакова П.В., Ледовских Л.И., Зуева Д.Д. Особенности работы технического заказчика с применением bim-технологий // Актуальные проблемы строительной отрасли и образования. Сборник докладов Первой Национальной конференции. 2020. С. 960-964.
11. Корнеева А.М Технологии информационного моделирования как новая парадигма градостроительной деятельности // Креативная экономика. 2022. Т. 16. № 10. С. 3935-3950.
12. Гинзбург А.В., Цыбульская О Системы автоматизации организационно- технологического проектирования // Вестник МГСУ. 2008. № 1. С. 352-357.
13. Чулков В.О., Гинзбург А.В., Павленко А.А., Конищева О.В Автоматизация проектирования оценки качества организационно-технологических решений на начальных этапах строительства // Вестник МГСУ. 2008. № 1. С. 405-407.
14. Никандрова Л.В., Евтушенко С.И. Использование технологий информационного моделирования при разработке проектной и рабочей документации // Информационные технологии в обследовании эксплуатируемых зданий и сооружений. Материалы XIX международной научно-технической конференции. Новочеркасск, 2020. С. 4-9.
15. Федоров С.С., Казаков С.Д. Процесс информационного моделирования на этапе проектирования объекта капитального строительства // Наука и бизнес: пути развития. 2021. № 5 (119). С. 13-17.
16. Васильев Р.С., Чепрасов А.Г., Фёдоров С.С. Информационное моделирование зданий в Microsoft Power BI // В сборнике: Современные методы организации и управления строительством. Сборник статей молодых ученых, аспирантов, молодых специалистов, студентов. 2020. С. 303-309.
17. Осташев Р.В., Евтушенко С.И. Разработка ifc маппинга для выгрузки информационных моделей архитектурных решений // Строительство и архитектура. 2022. Т. 10. № 2. С. 91-110.




