Ростов-на-Дону, Ростовская область, Россия
Россия
УДК 65.01 Методические вопросы. Теория и практика организации
Анализируются проблемы, связанные с внедрением инноваций при реализации программы импортозамещения. Обосновывается необходимость рассмотрения управленческих инноваций как регуляторов, обеспечивающих динамическое равновесие (согласованность) между процессами функционирования и развития хозяйственного объекта строительного комплекса. Дано понятие креативно-инновационного управления. Рассматриваются особенности возникновения и характер инновационных проблемных ситуаций. Предлагается для разрешения инновационных проблемных ситуаций формирование организационно-экономических механизмов, реализуемых через перераспределение функций, задач и хозяйственной ответственности между структурными блоками и элементами экономической системы предприятий строительной отрасли.
импортозамещение, строительный комплекс, инновационная проблемная ситуация, креативно-инновационный менеджмент, организационно-экономические механизмы
В современных условиях перед Россией стоит задача модернизации национальной экономики с целью реализации процесса импортозамещения. Строительный комплекс является одним из ее важнейших секторов и также нуждается в инновационно-технологическом перевооружении. Его переход на инновационный путь развития достаточно сложный процесс, требующий инновационных изменений всех компонентов строительного комплекса. Управленческие технологии и организационно-экономические механизмы представляют собой важный компонент инновационного потенциала комплекса наряду с основными фондами, строительными материалами, архитектурно – планировочными решениями, строительными технологиями, трудовыми и инвестиционными ресурсами.
Для обеспечения бесперебойной деятельности отрасли в настоящее время часть необходимой продукции поставляется через механизм параллельного импорта, а также через ввоз аналогов из ряда дружественных стран. Данный импорт целесообразен только в перспективе ближайших лет, необходимых для его замещения путем создания новых производств.
Текущий анализ состояния компонентов строительного комплекса показывает, что достижение низкого уровня зависимости отрасли от импорта — это вполне реализуемая задача. Данная задача может быть решена в ближайшие несколько лет путем создания новых и модернизации имеющихся отечественных производственных мощностей в том числе за счет разработки и внедрения инновационных методов управления и повышения квалификации управляющих структур. [2. с. 175]
Любая инновация принимается только тогда, когда дает стоимостной прирост экономике. С этой точки зрения управленческая инновация – интегральный показатель, имеющий в своей основе факторы самой различной природы и порядка, но неизменно реализующие себя в оценке экономической эффективности. Инновацию с точки зрения управления можно определить как нововведение, обеспечивающее качественный рост первоначальной стоимости созданного продукта.
В современной экономике, ориентированной на импортозамещение происходит изменение места и роли управленческих инноваций, связанное со сменой парадигм в управлении.
Признаки, характеризующие смену парадигм, обусловлены, во-первых, переориентацией типа производства, переходом от массового производства к производству с быстрой сменяемостью моделей, и, во-вторых, ускорением изменений — сокращением жизненного цикла продуктов и товаров строительной отрасли, а также жизненного цикла технологий.
Данные изменения, являясь по сути своей позитивными, приводят к кризисной ситуации тех хозяйствующих субъектов строительного комплекса, которые не учли необходимость реализации и характер изменений, не сумели их спрогнозировать. Использование инновационных методов для таких предприятий приобретает особую актуальность, поскольку новизна проблемной ситуации требует и новых методологических подходов к ее разрешению. [3.с.17]
В широком смысле, инновация — это преобразование достижений потенциального научного и технического прогресса в реальный прогресс, воплощенный в новых продуктах, услугах и технологиях. С точки зрения управленческих инноваций представляется принципиально важным рассмотрение инновационного процесса и инновации как изменения отдачи ресурсов, или, в терминах спроса — изменения в ценности и удовлетворенности, получаемых от ресурсов потребителями.
Тенденции и специфика современного экономического развития показывают, что поскольку рост качественных ресурсов есть не что иное, как создание и усвоение воспроизводством нововведений (технологических, информационных, цифровых, организационных и др.), то не представляется возможным повысить производственно-технологический потенциал предприятий строительной отрасли и строительного комплекса в целом, не затронув в той или иной мере сферу их управленческой деятельности.
Можно утверждать, что в современных условиях необходимо формировать новый тип менеджмента — креативный менеджмент, механизмы которого непосредственно ориентированы на высокую динамику рыночной конъюнктуры: поддержания постоянного притока новых идей, предложений; ускорение рыночной реализации новшеств; поиска новых форм хозяйствования. Таким образом, можно говорить о креативно – инновационном характере управления предприятиями строительного комплекса. Само понятие «креативно-инновационное управление» указывает на два сдвига в технологии менеджмента:
- первое – это своеобразная интеллектуализация всех технологий управления, несмотря на достаточно жесткое регламентирование деятельности субъектов строительной отрасли;
- второе — это сдвиг в сторону усиления инновационной деятельности самих структур и стратегий управления, адекватных инновационной динамике объекта управления строительного комплекса — производства, рынка, спроса, (потребностей), технологий и техники, товарного ассортимента и т.п. При этом инновационная динамика рассматривается как циклическая динамика обновлений, включая обновление поколений техники и технологий, продуктов, товаров потребительского спроса и т.п.
Инновационное управление на предприятиях строительного комплекса связано с наличием инновационной проблемной ситуации. В связи с этим, рассмотрим особенности возникновения и характер инновационных проблемных ситуаций.
Данных ситуаций в ходе деятельности предприятий строительного комплекса достаточно много, особенно в ситуации риска экономической несостоятельности и потенциального банкротства. Но критерием инновационности проблемной ситуации является многократное ее повторение, в результате не разрешимости при использовании традиционных методов управления. Такая ситуация требует инновационных управленческих решений, как на уровне управления строительной отраслью в целом, так и на уровне отдельной строительной организации.
Структура инновационного процесса, включает следующие этапы: принятие инновационного решения — экспериментальное внедрение новшества — распространение инновации — возникновение вызванных им изменений в социально-экономической системе — выбытие (замена) нововведения. Начальным звеном этой цепи выступает этап возникновения инновационной ситуации. [4. с.3]
Таким образом, инновационной является та проблемная ситуация, для преодоления которой принимается решение об экспериментальном внедрении новшества (инновационное решение).
В хозяйственных системах управление имеет форму принятия решений. Процесс принятия решений, являясь основным стимулом внутренних изменений, рассеивается по всей структуре хозяйственной системы, охватывает любой вид хозяйственной деятельности. Толчком (стимулом) к принятию решений служит проблемная ситуация. В этом смысле проблемная ситуация и система — важнейшие управленческие категории, которые в сознании руководителя предприятия, помогают не только создавать образ управленческой реальности, но эффективно моделировать и организовывать поле инновационной деятельности.
Под проблемной ситуацией в теории хозяйственных систем понимается расхождение между желаемым и реальным состоянием системы, которое может быть ликвидировано не единственным образом. Очевидно, что разные люди в разных блоках системы имеют разную свободу выбора состава, последовательности и продолжительности выполняемых ими операций, иначе говоря, у них разная неопределенность деятельности.
Разрешение противоречия между функционированием и развитием, обеспечение их согласованности, выступает основой необходимости формирования специальных механизмов разработки и внедрения управленческих инноваций. Управленческие инновации выступают как форма управляемого развития предприятия строительного комплекса. Принципиальной проблемой управления является разрешение противоречия между режимами функционирования и развитием.
Всякое изменение неизбежно противостоит уже сложившемуся объекту с уже увязанными между собой целями, средствами, нормами деятельности. Функционирование, то есть цикличное воспроизводство каких-то действий, результатов только тогда и может быть эффективным, когда оно регулярно. Любая инновация на какое-то время «сбивает» функционирование, требует его перестройки, а затем восполнения потерь времени, труда, ритма.
В этом смысле сами управленческие инновации необходимо рассматривать как регуляторы, обеспечивающие динамическое равновесие (согласованность) между процессами функционирования и развития хозяйственного объекта (предприятия).
При этом базовым системным направлением всего механизма хозяйствования предприятий строительного комплекса, источником формирования инноваций должно выступать, прежде всего, повышение эффективности использования имеющихся ресурсов за счет выявления новых связей в системе, то есть хозяйствование должно быть непосредственно связано с таким общесистемным параметром, как управляемость. В этом случае управленческие инновации и выступают хозяйственным рычагом, регулирующим процессы повышения качества режима деятельности, процессы перевода ресурсов из категории массовых в категорию качественных в процессе разрешения инновационных проблемных ситуаций.
Заметим, что выбытие (замена) нововведения (последний этап инновационного процесса) — потенциальный источник возникновения новой инновационной ситуации; и тем самым весь процесс инновационной деятельности приобретает циклический характер.
Для разрешения инновационных проблемных ситуаций необходимо формирование в рамках инновационной системы (ИС) предприятия организационно-экономических механизмов, реализуемых через: (а) — перераспределение функций, задач и хозяйственной ответственности между структурными блоками и элементами хозяйственной системы; (б) — повышение разнообразия способов реализации системной функции путем разработки и внедрения новых технологий (производственных и информационных); (в) — формирование условий, обеспечивающих достижение стратегических целей и решение тактических задач посредством использования как ценовых, так и неценовых методов регулирования экономических отношений между субъектами хозяйствования.
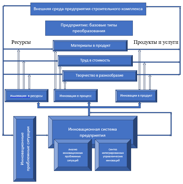
С системно-методологической точки зрения это означает, что разработка и внедрение в хозяйственную практику субъектов строительного комплекса управленческих инноваций непосредственно связана с тремя базовыми типами преобразований, инвариантными хозяйственным системам любого типа и уровня, независимо от конкретной направленности. Это преобразование:
- физических (материальных, информационных) ресурсов в продукт (услуги);
- труда в стоимость (объемные характеристики, тиражирование продуктов и услуг);
- интеллектуального творчества в разнообразие создаваемого продукта (структурные характеристики новшества, создание образца).
При определении сущности интегрированных управленческих инноваций в соответствии с выделенными видами ресурсов и типами деятельности будем исходить из предположения, что необходимая полнота преобразования ресурсов в продукт, труда в стоимость и интеллектуального творчества в разнообразие структурных характеристик конечных результатов деятельности предприятия — продуктов и услуг, достигается в том случае, если при формировании управленческих инноваций принимается интегрированное представление указанных типов преобразований. Очевидно, что это, в свою очередь, обуславливает необходимость интеграции набора (формирование «портфеля») и собственно управленческих инноваций.
На рисунке 1 представлена схема формирования и реализации интегрированных управленческих инноваций в сфере строительного комплекса.

Рис. 1. Схема формирования и реализации интегрированных управленческих инноваций в строительном комплексе
В современных условиях процесс анализа внешней среды при оценке возникающих проблемных ситуаций, требующих нестандартных управленческих решений, является логически первоначальным в цепочке элементов всей инновационной деятельности хозяйственной системы.
Имеющая место современная тенденция к резкому смещению приоритетов в области приведения к соответствию баланса входа-выхода в сторону двух последних процессов предполагает, что в условиях риска экономической несостоятельности любая хозяйственная система существует лишь потому, что за счет периодического обновления факторов и результатов производства (через выделенные выше организационно-экономические и технологические механизмы разрешения инновационных проблемных ситуаций) поддерживается спрос на ее продукты.
В зависимости от результатов анализа среды, а также миссии хозяйственной организации, эта организация вырабатывает конкретную стратегию, придерживаясь ее в ходе своей производственной деятельности. Это позволяет рассматривать управленческие инновации как регуляторы процессов адаптации предприятия к постоянно меняющимся условиям среды при разрешении инновационных проблемных ситуаций (см. рис .2 ).
На рисунке представлена принципиальная схема механизмов формирования и разрешения инновационных проблемных ситуаций, основным источником которых являются процессы рассогласования интересов субъектов хозяйствования, возникающие в результате возникновения и накопления противоречий между процессами консервативного функционирования предприятий и их перспективного развития (блок 1).
В рамках основных функций инновационной системы осуществляется постоянный мониторинг источников, глубины, регулярности, актуальности возникающих противоречий. Эти противоречия дестабилизируют, в свою очередь, систему отношений между основными компонентами предприятия – его основными целями, внутренней и внешней средой, имеющимися в распоряжении предприятия ресурсами (блок 2), а также базовыми процессами деятельности, реализуемыми на предприятии , а именно преобразования труда в стоимость конечного продукта, материалов и комплектующих в готовый продукт, а также преобразование интеллектуальной деятельности и творчества в инновационное разнообразие ( блок 3).

Рис. 2. Схема формирования управленческих инноваций как регуляторов разрешения инновационных проблемных ситуаций предприятий строительного комплекса
Далее реализуются процедуры диагностики при помощи анализа и оценки инновационных проблемных ситуаций (блок инновационного анализа 4), а также формируется необходимый для их разрешения набор («портфель») управленческих инноваций (блок 5). Эти процессы реализуются на базе использования основных механизмов регулирования. При этом управленческие инновации выступают в качестве специального класса регуляторов (блок — «синтез инновационных регуляторов»), и инновационная система предприятия тем самым выполняет свою системную функцию ликвидации рассогласования динамик функционирования и развития путем формирования сбалансированного набора — «портфеля» — управленческих инноваций.
Именно механизмы и методы разрешения инновационных проблемных ситуаций, как организационно – экономические, так и производственно – технологические (блок 6) составляют «ядро» операционной модели стратегии инновационного управления на основе предлагаемого системно-креативного подхода.
Посредством информационных обратных связей (блок инновационного анализа и блок синтеза инновационных регуляторов) цикл замыкается, образуя контур роста, «обогащения» инновационного потенциала предприятий строительного комплекса.
Тем самым обеспечивается сформулированное выше системное назначение инновационной системы и, соответственно, управленческих инноваций, а именно, качественный рост всех ресурсов в качестве необходимого условия устойчивого режима функционирования и развития предприятий строительного комплекса в современных условиях, при реализации политики замещения импортных строительных материалов, комплектующих и технологий.
1. Козаков Р.Р. Организационно - экономический механизм повышения качества исполнения государственного строительного заказа. В сборнике: Актуальные проблемы строительной отрасли и образования - 2021. Сборник докладов Второй Национальной научной конференции. - М., 2022. - с. 1002- 1005.
2. Пименов Н.А. Импортозамещение, как необходимое условие обеспечения конкурентоспособности национальной безопасности. в сборнике: теория и практика гражданской защиты на страже безопасности жизнедеятельности современного общества. - М., 2022. - с. 174-179.
3. Рондарь Н.В. Системная концепция управления предприятиями строительного комплекса в условиях кризисной ситуации // Строительство и архитектура. - 2022. -Т.10. - № 3. С . 17 -18.
4. Яськова, Н. Ю. Проблемы реализации стратегии импортозамещения в строительстве / Н. Ю. Яськова, Л. И. Зайцева, М. Ю. Викторов // Вестник евразийской науки. - 2022. - Т. 14. - No 4. С. 3 - 4. - URL: https://esj.today/PDF/24ECVN422.pdf



