Россия
Россия
УДК 004.8 Искусственный интеллект
Авторами статьи рассматриваются вопросы, связанные с предварительным выбором земельного участка для размещения объекта при проведении рекогносцировочных изысканий. Представлены и проанализированы алгоритмы предварительного выбора земельных участков для размещения объекта в заданном районе до и после внедрения нейросети. Исходный алгоритм носит принципиальный характер и направлен на предварительный выбора земельного участка (ЗУ) для размещения объекта в заданном районе с учетом возможных ограничений (природных, техногенных, функциональных и др.). Он является базой для построения следующего алгоритма, преобразующего необходимые данные для их использования в нейросети и обучающего ее процедурам выбора ЗУ.
земельный участок, алгоритм, ограничения, геоинформационная система, нейросеть, данные, обучение, программная среда, карты
Актуальность работы
Предварительный выбор земельного участка для размещения объекта зачастую оказывается для застройщика сложной задачей, особенно с учетом множество факторов, таких как природные, техногенные, функциональные, целевые, геометрические и многие другие. Применение сквозных цифровых технологий, в частности нейросетей, позволяет решить эту проблему максимально эффективно.
Используемые методы и подходы
Нейросеть представляет собой базу, на которой строятся многие системы искусственного интеллекта (ИИ). По сути, нейросеть является сложной программой, состоящей из огромного множества простых, каждая из которых «реагирует» на какой-то сигнал. Каждая из таких программ называется нейроном, а нейросеть становится гигантской сетью нейронов, объединенных в последовательные слои [1]. Нейрон – это элемент, который имитирует работу нейронов человеческого мозга. И в нейросети, и в мозге человека нейроны по отдельности примитивны, но, системно объединенные, могут научиться решать почти любую задачу [2].
Одним из главных преимуществ использования нейросети при предварительном выборе земельного участка для строительства объекта, является способность обрабатывать большие объемы данных [3]. Кроме того, нейросети могут обучаться на основе экспертного опыта и адаптироваться к изменяющимся условиям. Таким образом, точность нейросети возрастает по мере получения новых данных, что является важным преимуществом при предварительном выборе места для размещения объекта [4].
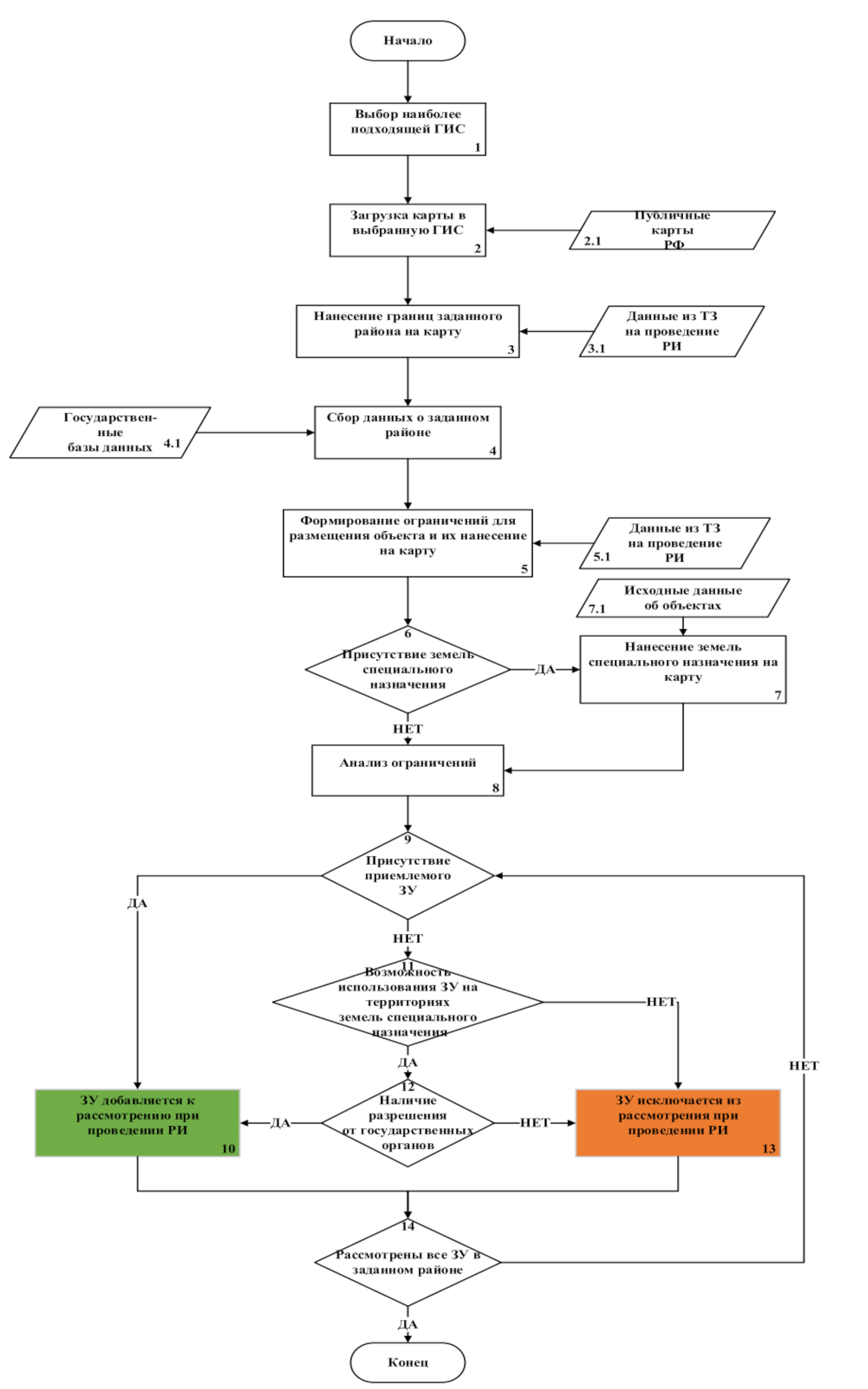
Поскольку размеры района, как правило, составляют десятки и сотни километров в меридиональном и широтном направлениях, а количество факторов, влияющих на возможность размещения объекта огромно, решение задачи выбора становится весьма нетривиальной задачей. Для её решения были разработаны алгоритмы, представляемые в данной статье и имеющие условные наименования «Алгоритм предварительного выбора ЗУ для размещения объекта в заданном районе до внедрения нейросети» и «Алгоритм предварительного выбора ЗУ для размещения объекта в заданном районе после внедрения нейросети» (представленные на рисунках 1-2).
Рассмотрим детально первый алгоритм под названием «Алгоритм предварительного выбора ЗУ для размещения объекта в заданном районе до внедрения нейросети», представленный на рисунке 1.
Прежде всего, необходимо выбрать программную среду обработки пространственных данных - геоинформационную систему (ГИС) (блок 1).
После выбора наиболее подходящей ГИС, необходимо загрузить данные непосредственно в программную среду для проведения анализа (блок 2). Это могут быть данные из военно-топографического управления, Роскартографии, а также внешние интернет-сервисы с геопространственной информацией (блок 2.1) [5].
Затем, согласно техническому заданию на размещение объекта (блок 3.1), на цифровой карте местности определяются границы района, в котором будет проводиться предварительный выбор земельных участков (блок 3) [6-7].
Следующим шагом является сбор данных о заданном районе (блок 4) из всех возможных государственных баз данных (блок 4.1). На этом этапе происходит сбор данных о топографии района, включая высоты земли, рельеф и геоморфологические особенности; сбор информации о наличии промышленных объектов, административных зданий, торговых центров; сбор данных о землепользовании и зонировании в районе, включая назначение земли, ограничения и разрешения на использование земли; сбор данных о природной среде в районе, включая экологические особенности, растительный и животный мир, гидрологические условия и другие параметры.
После сбора данных о заданном районе, осуществляется формирование ограничений для размещения объекта и их нанесение на карту (блок 5). Под ограничениями при этом понимаются свойства земельного участка и (или) прилегающей территории геофизического, климатического, правового, социального, политического экологического или иного характера, делающие невозможным (чрезвычайно дорогим или нежелательным по иным причинам) размещение на нём объекта [8].
Все имеющиеся ограничения при этом относятся к одной из следующих основных групп:
- Природные. Связаны с природными особенностями территории, такими как рельеф, геологические условия, климат, почвы и др.;
- Техногенные. Связаны с наличием технических объектов и коммуникаций на территории, таких как дороги, линии электропередач, водопроводные и канализационные сети, магистральные газопроводы и др.;
- Функциональные. Связаны с предназначением земельных участков и допустимыми видами деятельности на них. Например, нельзя размещать жилые объекты на землях, предназначенных для промышленности или сельского хозяйства;
- Целевые. Связаны с назначением земельных участков и требованиями к их использованию, например, заповедные территории, зоны рекреации, лесничества и т.д.;
- Геометрические или пространственные. Связаны с ограничениями на площадь, форму и расположение земельных участков. Например, требования к минимальной площади участка, ширине дороги или расстоянию от соседних зданий.

Рис.1. Алгоритм предварительного выбора ЗУ для размещения объекта в заданном районе до внедрения нейросети

Рис.2. Алгоритм предварительного выбора ЗУ для размещения объекта в заданном районе после внедрения нейросети
После нанесения ограничений на карту в рамках заданного района производится поиск земель специального назначения (земли промышленности, энергетики, транспорта, связи, радиовещания, телевидения, информатики, земли для обеспечения космической деятельности, земли обороны, безопасности и т.д. - блок 6) [9]. Если такие земли найдены, то они наносятся на карту (блок 7). Источниками исходных данных (блок 7.1) при этом являются:
- база данных о соединениях и частях МО РФ;
- публичная кадастровая карта Росреестра;
- государственный регистрационный центр по единому учету земельных участков, кадастра и картографии;
- районная администрация.
На следующем этапе происходит анализ ограничений (блок 8). При этом те земельные участки, которые попадают в зону действия того или иного ограничения (ограничений), исключаются из дальнейшего рассмотрения [10].
Земельные участки, свободные от ограничений, (информация по которым может быть получена на данном этапе рекогносцировочных изысканий) добавляются к рассмотрению при проведении РИ (блок 10) [11].
Если приемлемые земельные участки отсутствуют, рассматривается возможность разместить объект на землях специального назначения (блок 11). Если такой возможности нет, то земельный участок исключается из рассмотрения при проведении РИ (блок 13). Нежелательность использования некоторых земель специального назначения связана с возможным наличием ограничений прав на землю, значительными затратами времени на перевод земель из одной категории в другую, существенными материальными затратами на компенсационные выплаты собственникам земельных участков и другое [12].
На землях специального назначения требуются дополнительные согласования от государственных органов (блок 12). Если удалось получить такое разрешение, то земельный участок добавляется к рассмотрению при проведении РИ (блок 10). Если в результате процесса согласования был получен отказ от государственных органов, то земельный участок исключается из рассмотрения при проведении РИ (блок 13) [13].
Заключительным этапом является проверка на то, все ли земельные участки в заданном районе рассмотрены (блок 14). Если это так, то алгоритм завершается, если нет, то вновь осуществляется проверка на присутствие приемлемого земельного участка (блок 9) [14].
Следующий алгоритм - «Алгоритм предварительного выбора ЗУ для размещения объекта в заданном районе после внедрения нейросети», представленный на рисунке 2 - состоит в следующем.
Первым шагом является сбор данных о заданном районе (блок 1). Его логика соответствует шагу № 4 первого алгоритма, но есть исключение. Все собранные данные необходимо преобразовать в такой формат, который соответствует входным требованиям нейросети. Обычно нейросети работают с числовыми значениями и матрицами, поэтому данные должны быть представлены в числовой форме [15]. Процесс перевода данных в язык, понятный нейросети обычно включает в себя следующие шаги:
- Преобразование текстовых данных в числовой формат. Если собранные данные включают текстовую информацию, то необходимо преобразовать ее в числовой формат. Для этого можно использовать методы векторизации текста, такие как «мешок слов» (Bag-of-words) или TF-IDF (term frequency - inverse document frequency).
- Масштабирование и нормализация данных. Нейросети часто работают лучше, когда данные находятся в одном диапазоне значений. Поэтому данные рекомендуется приводить к определенным диапазонам, например, от 0 до 1 или -1 до 1.
- Кодирование категориальных переменных. Если собранные данные включают категориальные переменные, такие как тип земельного участка или категория рельефа, то их можно закодировать в числовые значения, например, с помощью метода one-hot encoding.
- Удаление выбросов и обработка пропущенных данных. Перед использованием данных в нейросети рекомендуется выполнить обработку выбросов и пропущенных данных. Выбросы могут быть удалены или заменены более реалистичными значениями, а пропущенные данные могут быть заполнены с помощью различных методов, таких как заполнение средним или медианой по всем значениям в столбце.
- Подготовка данных для обучения. Для обучения нейросети данные должны быть разделены на обучающую, проверочную и тестовую выборки. Обучающая выборка соответственно используется для обучения нейросети, проверочная выборка - для настройки гиперпараметров (это такие параметры, значение которых используются для управления процессом обучения), а тестовая выборка - для оценки общей производительности модели [16].
Далее происходит обучение нейросети (блок 2) на основе созданной обучающей выборки (2.1). На этом этапе нейросеть учится распознавать основные критерии и характеристики земельных участков, которые могут влиять на их пригодность для размещения объекта. Для достижения наилучших результатов, обучение нейросети может проводиться несколько раз, пока не будет достигнуто оптимальное соотношение между точностью и быстродействием модели [17]. На рисунке 3 приведен пример процесса обучения нейросети.

Рис.3. Процесс обучения нейросети
Подготовка к внедрению (блок 3) может включать в себя определение методов, которые будут использоваться для представления результатов предварительного выбора земельного участка, например, в виде списка пригодных участков с указанием их оценок по каждому критерию.
Все оставшиеся блоки (то есть блоки № 4-10) аналогичны по логике блокам № 8-14 первого алгоритма, однако, в отличие от первого алгоритма, на этом этапе используется нейросеть, которая принимает и анализирует входные данные, обрабатывает их и выдает результат.
Выводы
Представленные в статье алгоритмы позволяют упростить процедуру выбора участков для их последующего углублённого изучения и отсечь заведомо неподходящие земельные участки, а также выделить в заданном районе те участки, которые могут быть рассмотрены углубленно при выезде в район проведения рекогносцировочных изысканий.
В «Алгоритм предварительного выбора ЗУ для размещения объекта в заданном районе после внедрения нейросети» вся работа делегируется нейросети. С ее помощью можно увеличить точность и скорость обработки больших объемов данных, что сокращает время, затрачиваемое на выбор подходящего земельного участка. В некоторых случаях это может привести к сокращению времени выбора земельных участков до нескольких дней или даже недель.
Эффективность внедрения нейросети зависит от многих факторов, таких как качество и количество данных, использованных для обучения нейросети, качество разработки и реализации алгоритма, а также характеристики конкретного района и типа объекта, который необходимо разместить. В целом, эффективность внедрения нейросети составляет от 10% до 24% или более, в зависимости от конкретных условий и задач.
1. Ростовцев В.С. Искусственные нейронные сети. - М.: Диалектика-Вильямс, 2021. - 216 с.
2. Николенко С. И., Кадурин А. А., Архангельская Е. О. Глубокое обучение. Погружение в мир нейронных сетей. - М.: Питер, 2020. - 407 с.
3. Джоши П. Искусственный интеллект с примерами на Python. - М.: Диалектика-Вильямс, 2019. - 349 с.
4. Рашид Т. Создаем нейронную сеть - М.: Печатная книга, 2017. - 272 с.
5. Ситков Р.А. База данных на основе геоинформационной системы, формируемая по результатам проведения рекогносцировочных изысканий, назначение и предъявляемые требования // Военно-космическая академия имени А.Ф. Можайского. - 2020. С. 114-119. URL: https://elibrary.ru/item.asp?id=44038068 (дата обращения 22.04.2023)
6. Давиденко Ю.В. Методология выбора земельного участка, как объекта недвижимости // Юго-Западный государственный университет. - 2020. С. 63-64. URL: https://elibrary.ru/item.asp?id=42979749 (дата обращения 18.04.2023) EDN: https://elibrary.ru/LKXHZK
7. Чумакова О.В. Правовой механизм формирования земельных участков под строительство // Национальный исследовательский Московский государственный строительный университет. - 2019. С. 117-125. URL: https://elibrary.ru/item.asp?id=41195949 (дата обращения 19.04.2023)
8. Лиманская А.П. Основания ограничений прав на земельные участки // ФГБОУ ВО «Московский государственный юридический университет им. О.Е. Кутафина» (МГЮА). - 2022. С. 87-92. URL: https://elibrary.ru/item.asp?id=48524003 (дата обращения 23.04.2023)
9. Гошко Д.К., Землянухина С.К. Категории земель и их целевое назначение в РФ // Кубанский государственный аграрный университет имени И. Т. Трубилина. - 2021. С. 134-137. URL: https://elibrary.ru/item.asp?id=46507969 (дата обращения 22.04.2023) EDN: https://elibrary.ru/VNXGNY
10. Земельный кодекс РФ: Федеральный закон [принят Гос. Думой 25.10.2001] №136-ФЗ. // Собрание законодательства РФ. 2001. №44. Ст. 4147
11. Рождайкина Е.И. Земли в пределах зон с особыми условиями использования земель в составе земель промышленности и иного специального назначения // Южно-Уральский государственный университет, г. Челябинск. - 2019. С. 195-199. [URL: https://elibrary.ru/item.asp?id=42520512 (дата обращения 23.04.2023) EDN: https://elibrary.ru/ZTGHNV
12. Ситков Р.А., Сальников В.М., Ситников А.В., Щельников В.Н. Анализ современной практики проведения рекогносцировочных изысканий и выбора участка под строительство объектов специального назначения // ФГБВОУ ВО «Военно-космическая академия имени А.Ф. Можайского». - 2016. С. 717-721. URL: https://elibrary.ru/item.asp?id=28130973 (дата обращения 23.04.2023)
13. Короткова О.И. О распоряжении земельными участками, государственная собственность на которые не разграничена // Орловский государственный университет. - 2011. С. 59-63. URL: https://elibrary.ru/item.asp?id=16563881 (дата обращения 19.04.2023)
14. Ситков Р.А., Ситников А.В., Тюрин Е.А. Алгоритм предварительного выбора земельных участков при проведении рекогносцировочных изысканий // Военно-космическая академия имени А.Ф. Можайского. - 2020. С. 293-300. URL: https://elibrary.ru/item.asp?id=43895273 (дата обращения 12.04.2023)
15. Гафаров Ф.М., Галимянов А.Ф. Искусственные нейронные сети и их приложения // Издательство Казанского университета. - 2018. С. 121 URL: https://kpfu.ru/staff_files/F1493580427/NejronGafGal.pdf (дата обращения 15.04.2023)
16. Сысоев Д.В. Введение в теорию искусственного интеллекта: учебное пособие // Воронеж: Воронежский государственный архитектурно-строительный университет, ЭБС АСВ, 2014. - 171 c. EDN: https://elibrary.ru/UGOVAX
17. Cоветов Б.Я. Интеллектуальные системы и технологии: учебник для студентов высших учебных заведений, обучающихся по направлению подготовки 230400 Информационные системы и технологии - М: Академия, 2013. - 320 с.




