Россия
с 01.01.2021 по 01.01.2022
Москва, г. Москва и Московская область, Россия
Ускоряющиеся темпы автоматизации строительства требуют от специалистов отрасли все большей квалификации. Сложные системы автоматизации появляются на рынке прикладного программного обеспечения, что влечет за собой расширение возможностей их применения в практике строительного производства. Разработка таких программ и программных комплексов ведется хаотично, на основе эмпирического опыта отечественных специалистов, иностранных коллег или уже существующих зарубежных решений. В связи с этим возникает необходимость разработки таких решений, которые были бы адаптированы под отечественного потребителя в части нормативно-правовой документации, а также соответствия выбранному пути развития информационных технологий в строительстве. Прикладное программное обеспечение в области технологий информационного моделирования уже сейчас позволяет решать большой спектр задач за счет отечественных решений. Тем не менее значительная часть процессов все еще остается нетронутой. Основной целью исследования, представленного в данной статье, является анализ существующего бизнес-процесса анализа цифровых информационных моделей для формирования его карты, а также последующая реализация некоторых его подпроцессов в отечественном программном комплексе EXON BIM. Реализация поставленных задач исследован производилась с использованием нотации BPMN и BPM системы ПО Draw.io.
ТИМ, бизнес-процесс, автоматизация, строительство, информационное моделирование, блок-схемы, сод, среда общих данных, обработка данных, отчеты, данные
Актуальность работы
Ускоряющиеся темпы автоматизации строительства требуют от специалистов отрасли все большей квалификации. Сложные системы автоматизации появляются на рынке прикладного программного обеспечения, что влечет за собой расширение возможностей их применения в практике строительного производства. Разработка таких программ и программных комплексов ведется хаотично, на основе эмпирического опыта отечественных специалистов, иностранных коллег или уже существующих зарубежных решений. [1-10]
В связи с этим возникает необходимость разработки таких решений, которые были бы адаптированы под отечественного потребителя в части нормативно-правовой документации, а также соответствия выбранному пути развития информационных технологий в строительстве.
Целью работы является формализация и схематизация существующего бизнес-процесса анализа цифровых информационных моделей, а также последующая реализация некоторых подпроцессов в отечественном программном комплексе EXON BIM.
Методы
Технологии информационного моделирования объектов капитального строительства и недвижимости (ТИМ) - система, включающая в себя программно-технические средства, документы, результаты, процессы и участников, обеспечивающих создание, сбор, накопление, обработку, контроль, хранение, представление и распространение информации в виде цифровых информационных моделей и электронных документов. [11]
\Среда общих данных (СОД) - Комплекс программно-технических средств, представляющих единый источник данных, обеспечивающий совместное использование информации всеми участниками процесса строительства.
BPMN (Business Process Model and Notation) - это язык моделирования бизнес-процессов. С помощью моделирования возможно описать бизнес-процессы, С последующей реализацией в различных системах управления. [8-13]
Diagrams.net (ранее draw.io) — это бесплатное кроссплатформенное программное обеспечение для рисования графиков с открытым исходным кодом, разработанное на HTML5 и JavaScript. Его интерфейс можно использовать для создания таких диаграмм, как блок-схемы, каркасы, UML-диаграммы, организационные диаграммы и сетевые диаграммы.
Exon — отечественная платформа для управления строительными проектами.
Результаты
В процессе строительного производства (Рис. 1) на всех этапах жизненного цикла объекта капитального строительства возникает необходимость проверки цифровых информационных моделей (трехмерных моделей) на соответствие требованиям заказчика к информационным моделям, плану реализации проекта с использованием информационных моделей и на соответствие проектной документации. [12-13]

Рис. 1. Карта процесса «Строительное производство»
Анализ цифровых информационных моделей проводится:
1. при передаче информационных моделей между стадиями жизненного цикла объекта капитального строительства;
2. при прохождении контрольной точки в процессе реализации строительного производства;
3. периодически, в оговоренные временные интервалы, зафиксированные в плане реализации проекта с использованием информационных моделей.
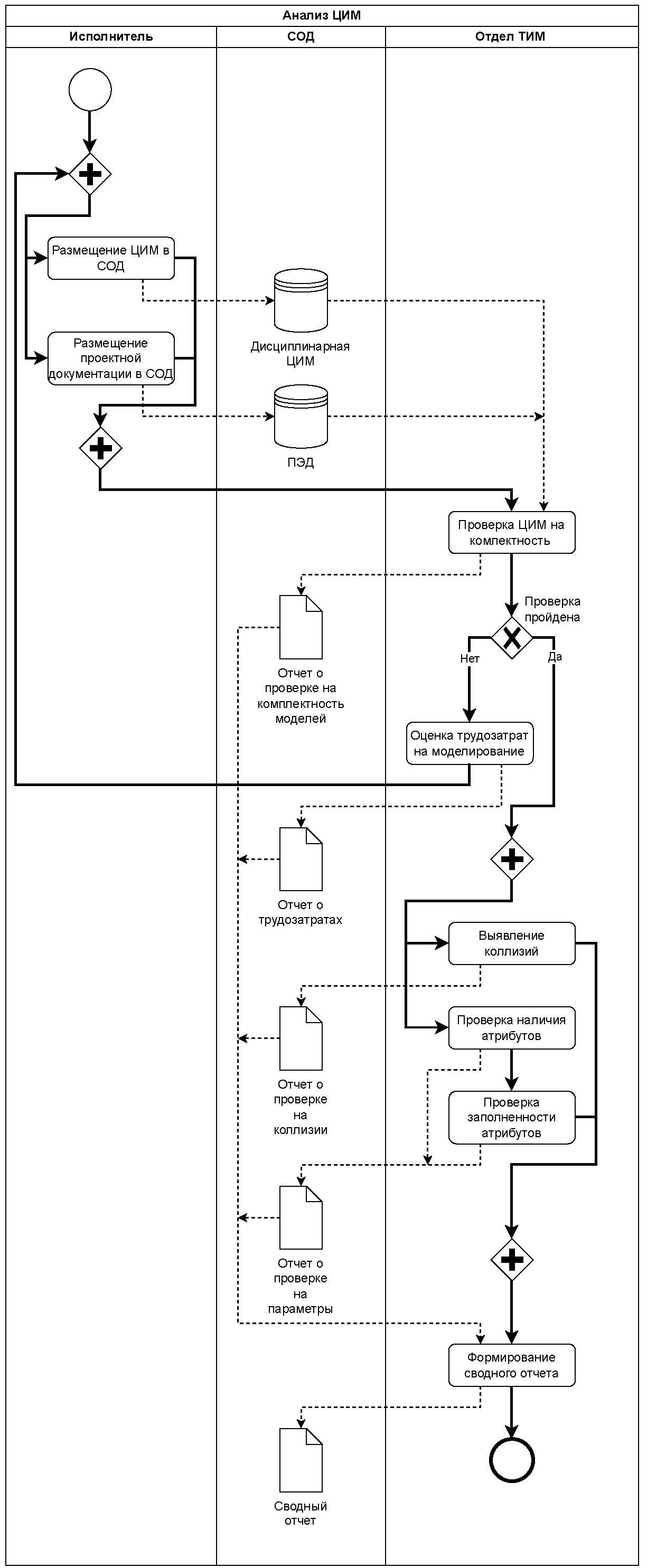
В процессе анализа цифровых информационных моделей каждая модель передается между участниками строительного производства, проходит проверки, в результате которых формируется отчетная документация. (Рис. 2).

Рис. 2. Состав карты процесса «Анализ цифровых информационных моделей»
Участники:
1. Среда общих данных (СОД) — основной элемент в процессах информационного моделирования, обеспечивающий обмен информацией между всеми участниками процесса.
2. Исполнитель — проектное бюро, строительная или эксплуатирующая компания.
3. Отдел технологий информационного моделирования (Отдел ТИМ) — команда специалистов заказчика, обеспечивающая применение технологий информационного моделирования в процессе реализации проекта.
Информационные модели:
1. Цифровая информационная модель (ЦИМ) — трехмерная модель, выполненная с применением технологии информационного моделирования.
2. Пакет электронных документов (ПЭД) — часть информационной модели. Строительная или проектная документация.
Проверки:
1. Проверка цифровой информационной модели на комплектность — проверка соответствия состава информационной модели документации. Результат: Отчет о проверке на комплектность моделей.
2. Проверка на коллизии – определение пересечений между элементами цифровой информационной модели (трехмерной модели). Результат: отчет о проверке на коллизии.
3. Проверка наличия атрибутов. Результат:отчет о проверке на параметры.
4. Проверка заполненности атрибутов. Результат: отчет о проверке на параметры.
5. Оценка трудозатрат — анализ требуемых ресурсов для доработки ЦИМ. Результат: отчет о трудозатратах.
6. Формирование сводного отчета. Результат: сводный отчет.
Карта процесса «Анализ ЦИМ» (Рис. 3) отражает последовательность проведения проверок, необходимые исходные данные, а также обмен информацией между участниками с применением среды общих данных. [13-17]

Рис. 3. Карта процесса «Анализ цифровых информационных моделей»
Проверка на наличие и заполненность параметров цифровой информационной модели выполнена в программном комплексе Exon BIM.
На первом этапе в интерфейсе конструктора проверок необходимо сформировать комплекс шаблонов проверок. (Рис.4)

Рис. 4. Шаблон проверки параметров Exon
После проведения проверок автоматически формируется отчет, который возможно экспортировать в формат электронных таблиц для дальнейшей обработки. (Рис. 5).

Рис. 5. Отчет проверки параметров Exon
В результате проведенной работы:
1. Выполнено моделирование бизнес-процесса анализа цифровых информационных моделей;
2. Выполнена проверка параметров с использованием прикладного программного обеспечения.
Полученная карта целевого процесса «Анализ цифровых информационных моделей» подходит для применения на протяжении жизненного цикла объекта капитального строительства и позволяет наглядно представить взаимодействие и информационный обмен между его участниками.
Обсуждение
Выполненная работа обеспечивается четко сформулированной целью и поставленными задачами, строгостью и последовательностью, применением современных подходов моделирования бизнес-процессов. Реализация поставленных задач производилась с использованием ТИМ, СОД, нотации BPMN и BPM системы ПО Draw.io, EXON BIM. В процессе исследования было осуществлено моделирование бизнес-процессов.
Полученные результаты имеют высокий уровень значимости для дальнейших научных и теоретических исследований, а также практической деятельности, направленной на совершенствование программного обеспечения, применяемого для проверки цифровых информационных моделей. [17-20]
1. Погосова Е.Б. Анализ особенностей программных комплексов, поддерживающих технологии информационного моделирования при проектировании зданий. Инженерный вестник Дона. 2023. № 3 (99). С. 69-79.
2. Ларионов А.Н., Приходько А.В. Развитие внедрения технологий информационного моделирования при реализации жилищных инвестиционно-строительных проектов. Вестник МГСУ. 2023. Т. 18. № 2. С. 270-282.
3. Ли А.В. Формирование профессиональных компетенций современного инженера и технологии информационного моделирования. БСТ: Бюллетень строительной техники. 2023. № 1 (1061). С. 22-25.
4. Мухторов А.Д.У. BIM-технологии в строительстве // Инвестиции, градостроительство, недвижимость как драйверы социально-экономического развития территории и повышения качества жизни населения. Материалы XII Международной научно-практической конференции. В 2-х частях. Под редакцией Т.Ю. Овсянниковой, И.Р. Салагор. Томск, 2022. С. 837-841.
5. Тимошенко Т.А., Нигорожина Е.С. Внедрение ТИМ (BIM) в строительстве в России // Университетская наука. 2022. № 1 (13). С. 91-94.
6. Мороз А.М. Обзор литературных источников по теме "bim- менеджмент при внедрении технологий информационного моделирования (тим) на стадии проекта // Аллея науки. 2020. Т. 2. № 1 (40). С. 745-749.
7. Шестаков К.И., Соколов И.М., Пирогов М.А., Соловьев С.Г. Опыт ао "нпо "ривс" в bim [ТИМ] проектировании // Горная промышленность. 2021. № S5-2. С. 42-52.
8. Технологии информационного моделирования зданий и территорий. Экосистемы ТИМ/BIM // материалы II Всероссийской научно-практической конференции / 2022.
9. Слепков Э.А. Инновационные технологии в строительстве // Энергосбережение и инновационные технологии в топливно-энергетическом комплексе. Материалы Национальной с международным участием научно-практической конференции студентов, аспирантов, учёных и специалистов, посвященной 65-летию Тюменского индустриального университета. Отв. редактор А.Н. Халин. Тюмень, 2021. С. 128-131.
10. Ожгибесова К.Е., Мингареева Р.Р., Сондуева С.Р. Технологии информационного моделирования (тим) в строительстве рф: особенности применения на различных стадиях жизненного цикла объекта // Гуманитарные, социально-экономические и общественные науки. 2021. № 11-1. С. 157-159.
11. Гудко А. Михаил Косарев, "ДОМ.РФ" - О реалиях перехода на информационное моделирование и BIM-форуме // Сантехника, Отопление, Кондиционирование. 2021. № 11 (239). С. 10-15.
12. Шестакова Е.Б. Цифровые технологии в строительстве - Учебное пособие / Москва, 2022
13. Кузьмина Т.К., Большакова П.В., Ледовских Л.И., Зуева Д.Д. Особенности работы технического заказчика с применением bim-технологий // Актуальные проблемы строительной отрасли и образования. Сборник докладов Первой Национальной конференции. 2020. С. 960-964.
14. Корнеева А.М Технологии информационного моделирования как новая парадигма градостроительной деятельности // Креативная экономика. 2022. Т. 16. № 10. С. 3935-3950.
15. Гинзбург А.В., Цыбульская О Системы автоматизации организационно- технологического проектирования // Вестник МГСУ. 2008. № 1. С. 352-357.
16. Чулков В.О., Гинзбург А.В., Павленко А.А., Конищева О.В Автоматизация проектирования оценки качества организационно-технологических решений на начальных этапах строительства // Вестник МГСУ. 2008. № 1. С. 405-407.
17. Никандрова Л.В., Евтушенко С.И. Использование технологий информационного моделирования при разработке проектной и рабочей документации // Информационные технологии в обследовании эксплуатируемых зданий и сооружений. Материалы XIX международной научно-технической конференции. Новочеркасск, 2020. С. 4-9.
18. Федоров С.С., Казаков С.Д. Процесс информационного моделирования на этапе проектирования объекта капитального строительства // Наука и бизнес: пути развития. 2021. № 5 (119). С. 13-17.
19. Васильев Р.С., Чепрасов А.Г., Фёдоров С.С. Информационное моделирование зданий в Microsoft Power BI // В сборнике: Современные методы организации и управления строительством. Сборник статей молодых ученых, аспирантов, молодых специалистов, студентов. 2020. С. 303-309.
20. Осташев Р.В., Евтушенко С.И. Разработка ifc маппинга для выгрузки информационных моделей архитектурных решений // Строительство и архитектура. 2022. Т. 10. № 2. С. 91-110.




