Россия
Россия
Эффективность функционирования организации во многом зависит от ее сотрудников, не исключением являются и организации строительного сектора, где правильно сформированная система управления персоналом позволит эффективно распределять трудовые ресурсы между проектами, достигать стратегические цели компании. В статье представлен анализ существующей нормативно-правовой документации в области управления персоналам в строительной организации, поскольку создание информационной системы, отвечающей за управление персоналом в строительной организации, необходимо разрабатывать с их учетом. Кроме того, в статье описывается подход к проектированию структуры базы данных и программного приложения для управления персоналом в малых строительных организациях. Выделены функции и задачи информационной системы для управления персоналом в малой строительной организации, которые станут основой структуры базы данных для создания приложения с использованием архитектуры «клиент – сервер». В результате разработана блок-схема взаимосвязи функций программы, обеспечивающей управления персоналом в малых строительных организациях на основании действующей нормативно-правовой документации. Программа включает следующие модули: «Обработка данных», «Подбор персонала», «Трудоустройство», «График отпусков», «Увольнение работников». Интерфейс программы разрабатывается с помощью языка программирования высокого уровня C# на платформе Microsoft Visual Studio 2022 с использованием технологии разработки .NET Framework (Windows Forms). База данных, где будут храниться и обрабатываться данные, разрабатывается с помощью системы управления реляционными базами данных Microsoft SQL Server на платформе Microsoft SQL Server Management Studio 18. Предполагается использование хранимых процедур и функций, которые будут вызываться из интерфейса программы.
информационные системы, строительная организация, управление персоналом, разработка баз данных
Введение
Эффективность функционирования организации во многом зависит от ее сотрудников, не исключением являются и организации строительного сектора, где правильно сформированная система управления персоналом позволит эффективно распределять трудовые ресурсы между проектами, достигать стратегические цели компании и т.д.
Проблемам управления персоналам в организациях строительной отрасли посвящено значительное количество публикаций [1-6], в указанных материалах представлено описание целостного подхода к управлению потенциалом человеческих ресурсов в строительных организациях, рассматриваются проблемы организации кадровой политики организаций и др.
Вместе с тем, в крупных строительных копаниях, как правило, используется специализированное дорогостоящее ПО для управления персоналом и ресурсами, а в большинстве малых строительных организациях кадровый учет все еще ведется вручную или в полуавтоматическом режиме, что увеличивает нагрузку на отдел кадров.
В представленной статье описывается подход к проектированию структуры базы данных и программного приложения для управления персоналом в малых строительных организациях.
Для определения необходимых функций разрабатываемого приложения автоматизации трудоустройства и управления персоналом проведен анализ нормативно-правовой документации Российской Федерации.
Методы исследования
Создание информационной системы, отвечающей за управление персоналом в строительной организации, необходимо разрабатывать с учетом следующих нормативно-правовых документов:
• Трудовой кодекс Российской Федерации от 30.12.2001 N 197-ФЗ;
• Федеральный закон "О персональных данных" от 27.07.2006 N 152-ФЗ.
• Постановление Госкомстата РФ от 05.01.2004 N 1 «Об утверждении унифицированных форм первичной учетной документации по учету труда и его оплаты».
Санитарные требования для обеспечения условий труда и трудового процесса при организации и проведении строительных работ, снижения риска нарушения здоровья работающих, а также населения, проживающего в зоне влияния строительного производства регламентированы СанПиН 2.2.3.1384-03 «Гигиенические требования к организации строительного производства и строительных работ» – утверждает.
Приказом Минздравсоцразвития России от 23.04.2008 № 188 (ред. от 12.02.2014) «Об утверждении Единого квалификационного справочника должностей руководителей, специалистов и служащих, раздел «Квалификационные характеристики должностей руководителей и специалистов архитектуры и градостроительной деятельности» регламентируются функциональные обязанности работников строительной отрасли, необходимые знания и умения для кандидата, требования к квалификации.
На основании нормативно-правовой документации, действующей на территории Российской Федерации, сформирован перечень задач, на решение которых направлено разрабатываемое приложение:
• подбор и отбор персонала по критериям, включая ввод и хранение результатов собеседования, личных достижений кандидата;
• ввод особенностей для трудоустройства, а именно требования к квалификации, необходимость прохождения обязательного медицинского осмотра, необходимые знания и навыки для кандидата;
• ведение личной карточки работника;
• составление и изменение штатного расписания;
• составление графика отпусков и на его основе создание приказов;
• создание, изменение и учет приказов кадровой службы.
Результаты
В рамках представленной разработки предполагается целостный учет данных о человеке, история деятельности которого начинается с его данных, поданных на замещение вакантной должности. В личной карточке предусмотрена возможность просмотра всех приказов о работнике, таким образом личная карточка работника представляет собой следующий набор информации:
• персональные данные;
• документы об образовании;
• информация о воинском учете;
• контактные данные;
• информация о проектах, в которых участвует работник;
• данные о трудовой деятельности в организации (информация о приеме, переводе, увольнении);
• предоставленные отпуска, а также отображение графика отпусков;
• обучение работника (повышении квалификации, переподготовка);
• список призов по данному работнику.
Для ввода адреса используется федеральная информационная адресная система, общероссийский классификатор информации о населении используется при заполнении личной карточки работника, и другие. Помимо основного функционала, обеспечивающего функционирование программы, предусмотрено разграничение доступа к модулям и справочникам, а также персональный доступ в систему с помощью логина и пароля. Для каждого модуля предусмотрено 3 режима взаимодействия: просмотр; создание и изменение; создание, изменение и удаление.
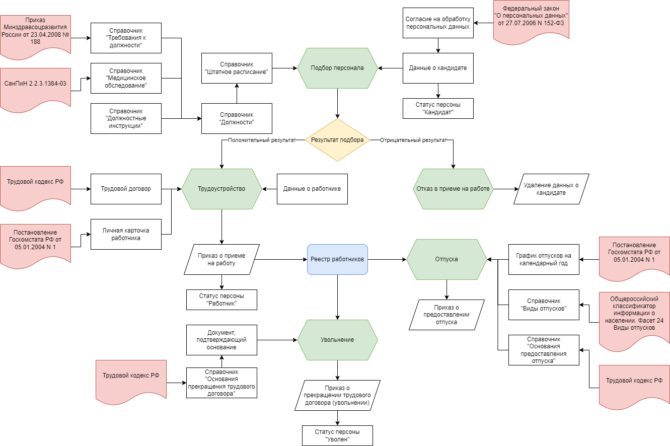
Алгоритм программы, обеспечивающий автоматизацию функций отдела кадров, и взаимосвязь функций внутри нее представлены на рис.1.
Рисунок 1. Блок-схема взаимосвязи функций программы
Рассмотрим содержание основных модулей программы.
1. Модуль «Обработка данных».
Данные из интерфейса программы передаются в базу данных, где посредством вызова хранимых процедур происходит их обработка в зависимости от вызванной процедуры. В свою очередь в процедуре обязательно происходит сравнение данных для избегания создания дубликатов, а также проверка ввода всех обязательных полей. В противоположных случаях выпадает ошибка с разъяснением, что необходимо исправить, введенные данные не сохраняются в базу данных.
2. Модуль «Подбор персонала».
Из штатного расписания выводится список свободных должностей. На его основе создается карточка кандидата с выбором конкретной должности и структурного подразделения и проект, в котором будет работать будущий кандидат. На следующем этапе вводится информация об образовании, личностные качества человека, стаж работы. Исходя из этих данных и результатах собеседования, а в некоторых случаях прохождения обучения и (или) тестового задания, принимается решение о приеме кандидата на должность. При положительном результате информация о человеке переходит к следующему алгоритму.
3. Модуль «Трудоустройство».
На этом этапе заполняется вся необходимая информация для трудоустройства (данные паспорта, образование, состав семьи, информация о воинском учете, контакты, сведения о предыдущем месте работы), а также данные о текущей работе (должность, размер ставки, структурное подразделение, а в некоторых случаях – объект, на котором будет выполняться работа, вид работы, характер работы, условия труда, тарифная ставка). Далее заключается трудовой договор, который печатается из системы, и на основании которого создается приказ о приеме на работу.
4. Модуль «График отпусков».
График отпусков на следующий календарный год утверждается в конце года. Вводится информация о сотрудниках, их должности, структурном подразделении, и планируемой датой отпуска и количестве календарных дней. В течение года на основании этого документа формируются приказы о предоставлении отпуска и заполняется информация в график отпусков о фактической дате отпуска.
5. Модуль «Увольнение работников».
Выводится список работников, подлежащих увольнению (в случае заключения срочного трудового договора), и формируется приказ о прекращении трудового договора (увольнении) с указанием основания увольнения (в соответствии со статьей ТК РФ). После утверждения приказа статус сотрудника переводится на «Уволен».
Предусмотрен функционал увольнения сотрудников, устроенных на постоянную работу или на неопределенных срок, в этом случае алгоритм похож – необходимо выбрать основание увольнения с указанием статьи ТК РФ, а также прикрепить документ, подтверждающий основание, например, заявление на увольнение по собственному желанию.
Интерфейс программы разрабатывается с помощью языка программирования высокого уровня C# на платформе Microsoft Visual Studio 2022 с использованием технологии разработки .NET Framework (Windows Forms).
База данных, где будут храниться и обрабатываться данные, разрабатывается с помощью системы управления реляционными базами данных Microsoft SQL Server на платформе Microsoft SQL Server Management Studio 18. Предполагается использование хранимых процедур и функций, которые будут вызываться из интерфейса программы.
Выводы
Выделенные в исследовании функции и задачи послужат основой для разработки информационной системы управления персоналом для малой строительной организации. Следующим этапом является проектирование структуры базы данных с описанием связей и схем, формирование итоговых функций разрабатываемой программы, а как итог – разработанное приложение для Windows с использованием архитектуры «клиент – сервер».
1. Яруллина Л.Р., Сучкова Т.В. Проблемы управления персоналом в организациях строительной индустрии // Известия Казанского государственного архитектурно-строительного университета. 2015. № 4 (34). С. 427-432.
2. Погорелов В.А., Казбеков Г.А. Оценка кадровой политики при организации работы строительного предприятия // Инженерный вестник Дона. 2017. № 4 (47). С. 218.
3. Узаева А.А. Управления персоналом в строительной сфере // Международный научно-исследовательский журнал. 2013. № 2 (9). С. 55-58.
4. Попова А.А., Степанова Н.Р. Проблемы управления персоналом в строительной сфере // Весенние дни науки. Сборник докладов Международной конференции студентов и молодых ученых. Екатеринбург, 2020. С. 194-198.
5. Тасеев В.Б., Шишкина Е.С. Управление персоналом предприятий малого и среднего бизнеса строительной сферы в современных условиях // Экономика, управление и право в современных условиях. Международный сборник статей. Сер. "Экономика, управление и право в современных условиях". Самара, 2012. С. 125-133.
6. Кузнецова Н.С. Инструменты управления персоналом строительной отрасли // Экономика и управление в современных условиях. Международная научно-практическая конференция. 2019. С. 118-120.




