Россия
Россия
В статье поднята проблема необходимости разработки специализированного функционала программных комплексов технологий информационного моделирования для разработки моделей объектов модульных зданий с целью минимизации ручных действий решения рутинных задач. Определена общая концепция инструмента, сформулированы основные функциональные требования и выполнена разработка специализированного скрипта. На основе исходных данных в виде информационных моделей модульных элементов и основных технико-экономических показателей в автоматизированном режиме формируется построение комплексной информационной модели модульного объекта с возможностью мгновенного перестроения и вариативной работы. Цель данного исследования – это разработка инструмента автоматизации для построения комплексной информационной модели на основе модульных элементов максимальной готовности, задачи: анализ особенностей модульного проектирования, изучение возможностей средств визуального программирования и разработка скрипта для автоматизированного формирования итоговой модели. В результате представлен инструмент дополнительного функционала программного комплекса информационного моделирования для автоматизированного построения комплексной информационной модели на основе модульных элементов максимальной готовности.
технологии информационного моделирования; модульные элементы максимальной готовности; комплектно-блочное проектирование; автоматизация проектирования; визуальное программирование
Введение
В последнее время с распространением средств информационного моделирования в проектировании и строительстве популярность стали набирать инструменты визуального программирования. Визуальное программирование – это способ разработки программы на основе манипуляций с графическими объектами вместо написания кода в виде текста. Такой инструмент позволяет формировать код скрипта даже без знания синтаксиса языка программирования. [1-3]
Основная цель использования визуального программирования в среде информационного моделирования – это расширить функционал программного комплекса за счет разработки собственных внутренних функций. В результате специалисты в области проектирования могут автоматизировать рутинные задачи и выйти за рамки базового функционала программы. Визуальное программирование включает в себя библиотеку ранее подготовленных блоков кода программы в виде графического элемента – НОДа. Сформированное определенным образом множеством НОДов представляет собой сценарий – скрипт, в результате реализации которого автоматизировано выполняется та или иная задача. Одновременно с базовой библиотеки НОДов, в программу можно добавлять дополнительные пакеты, созданные пользователями [3-5].
Также на сегодняшний день популярность набирает модульное проектирование и строительство. Основу модульных объектов составляет модульный элемент – это заранее изготовленный из различных материалов полноценный элемент строительства, обладающий наивысшей степенью готовности для монтажа. Модуль включает в себя необходимые архитектурные и конструктивные компоненты, инженерно-техническое обеспечение [6-7].
При разработке модульных объектов активно применяется инструментарий технологий информационного моделирования (ТИМ), в том числе инструменты группировки, сборки, создания семейств. Однако, среди функционала ТИМ отсутствуют специализированные инструменты, адаптированные для модульного проектирования [8]. И для решения данной проблемы целесообразно рассмотреть применение функционала визуального программирования для решения рутинных и вариативных задач проектирования модульных объектов [9].
Таким образом, целью данной работы будет являться разработка инструмента автоматизации для построения комплексной информационной модели на основе модульных элементов максимальной готовности, а задачами: анализ особенностей модульного проектирования, изучение возможностей средств визуального программирования и разработка скрипта для автоматизированного формирования итоговой модели.
Объекты и методы исследования
Информационная модель модульного элемента максимальной готовности (ИМЭМГ) – цифровая копия модульного элемента, реализованная инструментами информационного моделирования. Распределенное определенным образом множество ИМЭМГ в пространстве представляет собой итоговую комплексную информационную модель будущего объекта [10].
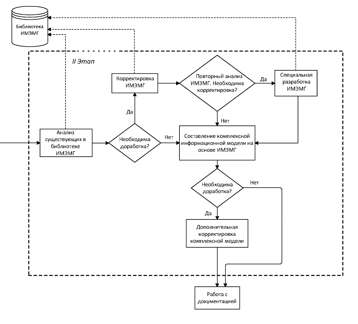
Процесс разработки комплексной информационной модели в соответствующем программном комплексе представляет собой двухэтапный алгоритм: на 1 этапе выполняется разработка необходимых ИМЭМГ, а на втором этапе – их комплектация в единую модель. (Рис. 1) Наиболее рутинный шаг данного алгоритма – это составление комплексной модели из имеющихся ИМЭМГ. Следовательно, необходимо выполнить разработку инструмента для автоматизации этой задачи [11-12].

Рис. 1. a) Схема алгоритма формирования комплексной информационной модели на основе МЭМГ. Этап I [11]

Рис. 1. б) Схема алгоритма формирования комплексной информационной модели на основе МЭМГ. Этап II [11]
Функционирование визуального программирования заключается в выборе или создании определенных элементов или примитивов модели и соответствующих манипуляций над ними [13-15]. В рамках работы с модульными объектами создание новых элементов не требуется, а объектом выбора будут разработанные на первом этапе ИМЭМГ – объединенные определенным образом в группу элементы модели.
Манипуляция ИМЭМГ – это непосредственная расстановка. Процесс заключается в расстановке различных ИМЭМГ по соответствующим местам в условном пространстве. Расстановка должна выполняться по базовым правилам:
- Угловые ИМЭМГ располагаются в углах объекта строго по установленным местам или с поворотом на 90, 180 или 270 градусов.
- Граничные ИМЭМГ располагаются согласно ограждающим конструкциям, могут быть отражены на 180 градусов.
- Внутренние ИМЭМГ располагаются внутри объекта. По умолчания требований к месторасположению нет.
В случае более сложной конфигурации будущего объекта внутренние ИМЭМГ также могут иметь определенное расположение внутри модели. В таком случае при выборе внутреннего ИМЭМГ необходимо указать несколько групп. [13-16]
После установки категорий и выбора групп ИМЭМГ необходимо их расположить в модели. Для решения данной задачи требуется информация о размерах каждого ИМЭМГ для расчёта координат точек вставки для всех ИМЭМГ. Количество ИМЭМГ в горизонтальной и вертикальной плоскости устанавливается специалистом самостоятельно или рассчитывается из ранее установленной площади и высоты объекта путем деления нацело на соответствующую площадь одного ИМЭМГ (Таблица 1).
Таблица 1
Исходные данные
|
№ |
Данные |
Источник |
Выполнение |
|
1 |
Группа ИМЭМГ |
Разработка ИМЭМГ или библиотека |
Вручную |
|
2 |
Количество ИМЭМГ |
Техническое задание / Расчет на основе площадей объекта и ИМЭМГ |
Вручную / автоматически |
|
3 |
Размеры ИМЭМГ |
Группа элементов ИМЭМГ |
Автоматически |
|
4 |
Площадь объекта |
Техническое задание |
Вручную |
|
5 |
Площадь ИМЭМГ |
Группа элементов ИМЭМГ |
Автоматически |
Для реализации автоматизации расстановки ИМЭМГ был выбран инструмент визуального программирования Dynamo. Dynamo — это среда для визуального программирования внутри программного комплекса Autodesk Revit [16-18]. Решение поставленной задачи будет заключаться в разработке соответствующего скрипта Dynamo.
Обработка рассмотренных данных для формирования итогового объекта реализуется с помощью соответствующего скрипта визуального программирования [19]. Исходными данными для работы скрипта являются группы объектов, представляющих собой ИМЭМГ, и размеры будущего объекта (Таблица 1). Соответственно, концептуально скрипт состоит из 4-х групп НОДов (узел программного кода) по промежуточным задачам:
- Ввод исходных данных.
- Установка категорий ИМЭМГ по расположению в модели.
- Расчет координат точек вставки ИМЭМГ.
- Расстановка ИМЭМГ по рассчитанным координатам точек.
Результаты исследований
- Ввод исходных данных.
В начале работы по формированию комплексной информационной модели (второй эта алгоритма на рис. 1), происходит ввод данных модели для дальнейшей их обработки с последующей выгрузкой необходимых параметров каждого ИМЭМГ в скрипт. Данный этап выполняется вручную ТИМ-координатором или архитектором [20].
Для простоты и удобства ввода исходных данных (табл. 1) был разработан специальный интерфейс (рис. 2) В верхней части меню вводятся базовые технико-экономические показатели, согласно техническому заданию будущего объекта. В нижней – выбирается множество необходимых для построения модели ИМЭМГ, которые на следующей стадии будут распределены по категории.

Рис. 2. Интерфейс ввода данных
- Установка категорий ИМЭМГ по расположению в модели.
Выбор групп или семейств ИМЭМГ осуществляется в нижней части меню по соответствующему типу: угловые, граничные и внутренние (рис. 2). На данном этапе используются базовые НОДы Dynamo и разработка специализированных НОДов не требуется, как и на предыдущем шаге [21-22].
Любое изменение среди вышеописанных атрибутов приведет к автоматическому пересчету и формированию нового варианта модели. Таким образом реализуется возможность автоматизированного вариативного проектирования.
- Расчет координат точек вставки ИМЭМГ.
Для расчета координат точек вставки ИМЭМГ в библиотеке Dynamo отсутствуют необходимые для решения задачи ноды, поэтому потребовалась самостоятельная разработка кода [21, 23]. Исходными данными для этого блока является информация, полученная на I и II этапах (рис. 2).
На основе исходных данных происходит расчет координат точек вставки для каждого отдельного ИМЭМГ в рамках установленных ранее категорий для будущей комплексной модели модульного объекта (Рис. 3). То есть выходные данные этого этапа – координаты всех точек вставки в пространстве модели.

Рис. 3. Программный код для расчета координат точек вставки ИМЭМГ (Python)
- Расстановка ИМЭМГ по рассчитанным координатам точек.
И на основе полученных точек вставке на последнем этапе работы алгоритма происходит непосредственное формирование модели. Для решения этой задачи используется базовый НОД из библиотеки Dynamo [24]. Выходными данными этапа – итоговая комплексная информационная модель модульного объекта [25].
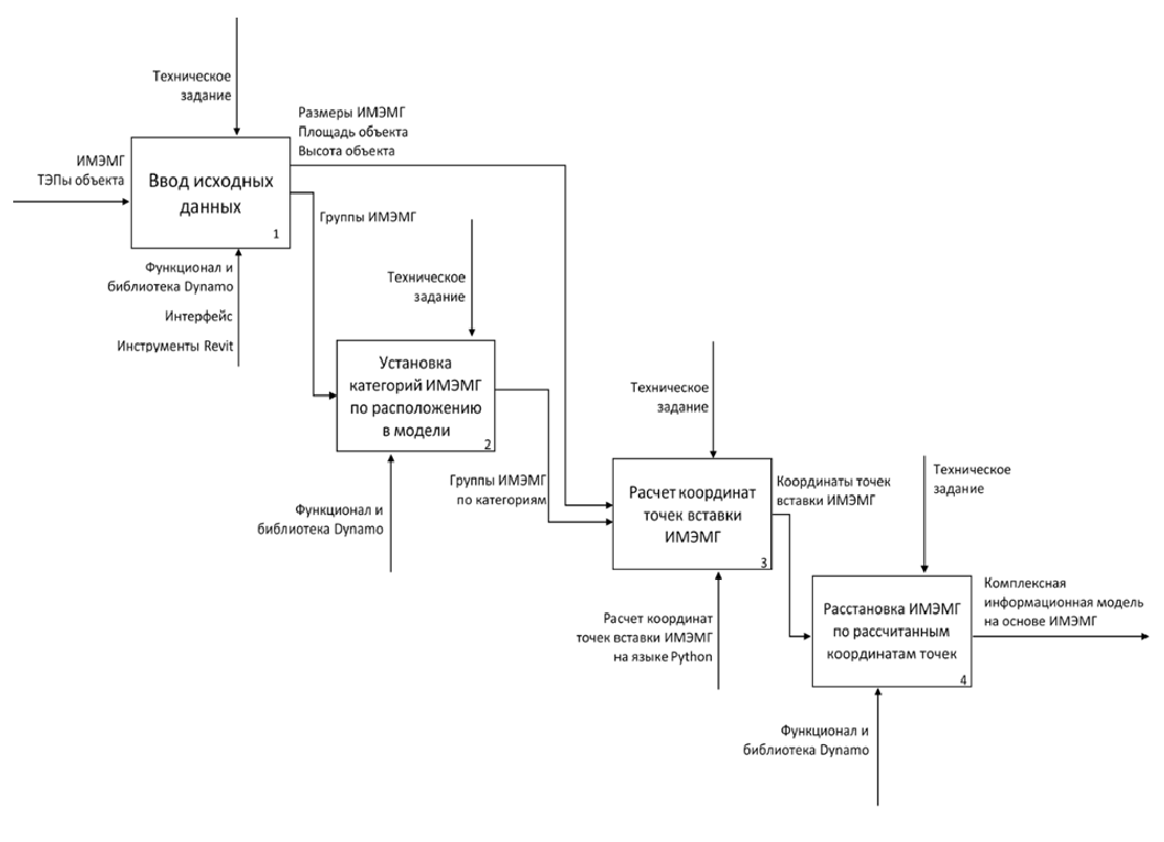
Концептуально, алгоритм работы будущего скрипта в формате IDEF0 представляет собой четыре процесса с взаимосвязями и ограничениями (рис. 4.)

Рис. 4. Алгоритм работы скрипта для автоматизированного построения комплексной информационной модели в формате IDEF0
Разработанный скрипт Скрипт Dynamo для автоматизированного построения комплексной информационной модели представляет собой следующий комплекс НОДов (рис. 5)
Рис. 5. Скрипт Dynamo для автоматизированного построения комплексной информационной модели
В результате тестирования работы скрипта по различным исходным данным в тестовом режиме были построены вариативные модели из условно разных блоков. Построение моделей выполнялось автоматически без дополнительных трудозатрат. (Рис. 6) Для более сложных групп элементов алгоритм выполнения аналогичный, за исключением дополнительного времени пересчета - порядка нескольких секунд. Таким образом, разработанный скрипт полностью готов для решения задач автоматизированного построения комплексной информационной модели для модульного объекта.

Рис. 6. Варианты автоматизированного построения тестовых блоков
Выводы
Результаты данного исследования имеют теоретическую и практическую значимость для деятельности в области модульного строительства и информационного моделирования. Предложенный в тексте скрипт по автоматизации построения комплексной информационной модели на основе модульных элементов максимальной готовности позволяет реализовать дополнительный специальный функционал к программному комплексу информационного моделирования. Представленный инструмент позволяет решить вопрос по автоматизации длительной и трудоемкой задачи расположения блоков внутри информационной модели модульного объекта, а также без дополнительных трудозатрат выполнить построение нескольких вариантов объемно-планировочных решений. В результате представленный инструмент позволяет сократить время и трудоемкость проектирования, разрабатывать несколько проектных решений за короткий срок, а также обеспечивает принятие наиболее рационального проектного решения.
Перспективные направления работы на основе данного исследования – это детализация и уточнение алгоритма скрипта, расширение возможностей вариативного проектирования, повышение уровня автоматизации интерфейса и работы с данными модели. Также в перспективе важно предусмотреть корректность выбора группы ИМЭМГ и верификацию итоговой информационной модели модульного здания.
1. Дорожкина Е.А. Аналитический обзор применения программного обеспечения информационного моделирования для разработки проектной документации // Инновации и инвестиции. 2023. №2. EDN: https://elibrary.ru/PNBVYN
2. Использование новых информационных технологий в строительном моделировании [Текст] / З.О. Третьякова, М.В. Воронина // Современное образование: содержание, технологии, качество. 2019. Т. 1. С. 363-365. EDN: https://elibrary.ru/EVMKGA
3. Аминов Р.Р. Нормативное регулирование BIM-технологий, прохождение госэкспертизы // ИВД. 2021. №2 (74).
4. Ivanov E., Khoroshavin A, Karsakov A Visual programming environment based on data visualization grammar specification // Procedia Computer Science. 2020. Vol. 278. Pp. 434-439.
5. Ivanov E., Karsakov A Visual programming language for data visualization based on visual grammar // Procedia Computer Science. 2021. Vol. 193. Pp. 402-406.
6. Инновационное модульное строительство [Текст] / К. С. Клевцова // Молодой ученый. 2017. № 3 (137). С. 103-105. URL: https://moluch.ru/archive/137/38562/ (дата обращения: 26.07.2022). EDN: https://elibrary.ru/XQZDIT
7. Building information modelling for o-site construction: Review and future directions / Yin X., Liu H., Chen Y. and Al-Hussein M. // Autom. Constr. 2019. Vol. 101. Pp. 72-91. DOI:https://doi.org/10.1016/j.autcon.2019.01.010
8. Interactions between building information modelling and o-site manufacturing for productivity improvement / Sabet P.G.P. and Chong H.Y. // Int. J. Manag. Proj. Bus. 2019. Vol. 13. Pp. 233-255. DOI:https://doi.org/10.1108/IJMPB-08-2018-0168
9. Modular Robotic Prefabrication of Discrete Aggregations Driven by BIM and Computational Design / Walid Anane, Ivanka Iordanova, Claudiane Ouellet-Plamondon // Procedia Computer Science. 2022. Vol. 200. P. 1103-1112. DOIhttps://doi.org/10.1016/j.procs.2022.01.310.
10. Рыбакова А.О. Анализ особенностей проектирования на основе применения модульных элементов максимальной готовности // Строительство: наука и образование. 2021 Т. 11. Вып. 2. Ст. 5. DOI:https://doi.org/10.22227/2305-5502.2021.2.5 EDN: https://elibrary.ru/WVNZXN
11. Rybakova A Development of an Integrated Information Model Based on Standard Modular Elements of the Maximum Readiness Basis // Building Life-cycle Management. Information Systems and Technologies. Lecture Notes in Civil Engineering, vol 231. Springer, Cham. https://doi.org/10.1007/978-3-030-96206-7_22
12. Рыбакова А.О. Методика разработки информационной модели на основе модульных элементов максимальной готовности // Научно-технический журнал «Строительное производство». 2023. №. 2(46). С. 99-102. DOI:https://doi.org/10.54950/26585340_2023_2_99 EDN: https://elibrary.ru/UDIPTD
13. Георгиев Н. Г., Шумилов К. А., Семенов А. А. Визуальное программирование в задачах моделирования строительных конструкций // Инженерно-строительный вестник Прикаспия. 2021. №5 (88). С. 84-94.
14. Шумилов К.А., Гурьева Ю. А. Пластичные формы архитектуры в Dynamo-Revit и Grasshopper-Rhino-Archicad // Омский научный вестник. 2023. № 2 (186). С. 82-90. DOI: https://doi.org/10.25206/1813-8225-2023-186-82-90; EDN: https://elibrary.ru/XBGSSM
15. Шумилов К. А., Гурьева Ю. А. Исследование возможностей оптимизации скриптов Grasshopper-Rhino при моделировании структур сложной геометрии в архитектуре // Инженерно-строительный вестник Прикаспия. 2023. №2 (44). С. 71-75. DOI: https://doi.org/10.52684/2312-3702-2023-44-2-71-75; EDN: https://elibrary.ru/OGAJVD
16. Korus, K., Salamak, M., & Jasiński, M. Optimization of geometric parameters of arch bridges using visual programming FEM components and genetic algorithm // Engineering Structures. 2021. Vol. 241. 112465. DOIhttps://doi.org/10.1016/j.engstruct.2021.1124
17. Клевцова К. С. Инновационное модульное строительство / К. С. Клевцова. - Текст : непосредственный // Молодой ученый. 2017. № 3 (137). С. 103-105. EDN: https://elibrary.ru/XQZDIT
18. Смакаев Р.М., Низина Т.А. Применение среды визуального программирования DYNAMO при разработке проекта здания в AUTODESK REVIT // Основы экономики, управления и права. 2020. № 2 (21). С. 48-55. DOI: https://doi.org/10.51608/23058641_2020_2_48; EDN: https://elibrary.ru/VTDDXI
19. Терещук Н. Вариантная планировка православных храмов в интегрированной компьютерной среде EXCEL-DYNAMO-REVIT // Danish Scientific Journal. 2020. № 42-1. С. 3-7. EDN: https://elibrary.ru/IWEFWL
20. Степанова А., Шилова Л.А. Применение модуля DYNAMO в среде REVIT для автоматизации процесса армирования элементов железобетонных конструкций // Наука и бизнес: пути развития. 2020. № 5 (107). С. 76-83. EDN: https://elibrary.ru/CUAZDR
21. Данилов М.Г., Андреев И.И. Практическое использование DYNAMO и языка программирования PYTHON при проектировании зданий и сооружений // Студент и наука. 2020. № 1 (12). С. 18-20. EDN: https://elibrary.ru/OOMWQS
22. Nocerino G, Leone M.F. Computational LEED: computational thinking strategies and Visual Programming Languages to support environmental design and LEED credits achievement // Energy and Buildings. 2023. Vol. 278. 112626. DOI:https://doi.org/10.1016/j.enbuild.2022.112626.
23. Jang S., Lee G. Building Information Modelling (BIM) Based Generative Design for Drywall Installation Planning in Prefabricated Construction // Automation in Construction. 2021 Vol. 89. Pp. 86-98. DOI:https://doi.org/10.1155/2021/6638236
24. Hu Z., Fan C., Zheng Q., Wu W., Liu B, Visual Asyncflow: A visual programming tool for game artificial intelligence // Visual Informatics. 2021. Vol. 5, Iss. 4. Pp. 20-25. DOIhttps://doi.org/10.1016/j.visinf.2021.11.001.
25. Рыбакова А. О. Формирование данных информационной модели модульного здания в формате OLAP // Строительство и архитектура. 2023. №. 1. С. 21-21. DOI: https://doi.org/10.29039/2308-0191-2022-11-1-21-21 EDN: https://elibrary.ru/IKDWQB




