Россия
Россия
Во всех государствах, вставших на путь рыночной экономики, важное место занимает взаимодействие банковского и промышленного капитала. Одним из главных условий для развития рыночной экономики является взаимодействие финансового и реального сектора экономики. Улучшение инвестиционного климата реального сектора экономики, а именно увеличение капиталовложений в промышленный сектор является комплексной задачей, в решение которой входят не только меры рыночного регулирования, но и меры государственного воздействия. Первой среди предпосылок экономического роста экономики РФ является увеличение инвестирования реального сектора экономики, который является производящим (различные товары, услуги) и ответственным за обеспечение страны материальными и нематериальными благами.
реальный сектор экономики, экономический рост, инвестиции, государственное регулирование экономики
Основная часть
Реальный сектор экономики постоянно подвергается критике за инвестиционную непривлекательность, а финансовый сектор за невыполнение свой основной задачи - кредитование экономики. Среди различных финансово-кредитных организаций, именно коммерческие банки, в большей степени играют значимую роль в инвестировании реального сектора производства в России, так как участвуют в кредитовании и инвестировании различных отраслей промышленности.
Эффективным функционирование банковской системы можно назвать лишь тогда, когда банки являются связующим звеном между вкладчиками (ими может выступать как население страны в целом, так и хозяйствующие субъекты экономики) и теми, кто готов вкладываться в реальный сектор экономики, который в настоящее время нуждается в капиталовложениях и находится в кризисном положении.
Существенный сбой в функционировании реального сектора, вызванный разрушением банков волной неплатежей по кредитам и потерей собственных ресурсов, вызвал сбой финансово-хозяйственных отношений и разрушение института кредитования реального сектора экономики. Также следует учитывать, что состояние кредитно-финансовых отношений в реальном секторе оставляет желать лучшего и также нуждается в денежных ресурсах. Причиной этому является не только государственное регулирование экономики, но и регулирование Центральным Банком РФ кредитно - денежной политики. Проблемы кризисного характера продолжают существовать.
В структуре реального сектора РФ преобладают прежде всего следующие элементы:
- Агропромышленный комплекс
- Машиностроительный комплекс
- Топливно - энергетический комплекс
- Оборонно-промышленный комплекс
- Металлургический комплекс
Специфическим признаком российской экономики является преобладание топливно-энергичного комплекса, то есть это в основном нефтяная и газовая промышленность. Именно эти отрасли являются лидерами по финансовым показателям.
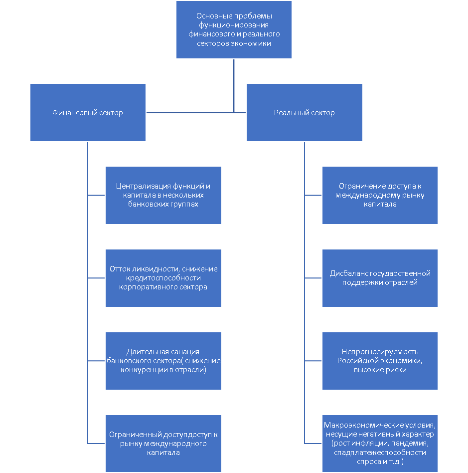
Основные проблемы функционирования финансового и реального сектора экономики представлены на рисунке 1.

Рисунок 1. Проблемы функционирования финансового и реального секторов экономики
Рассматривая финансовый сектор, экономика России, в связи с введением с 2014 г. против РФ санкционных ограничений, терпит проблемы связанные с развитием и ростом, по причине не имеющихся доступов к европейскому рынку заемных капиталов. Поначалу, санкционные ограничения со стороны ЕС, США, иных стран вводились против конкретных политиков, ЦБ и различных компаний реального сектора экономики. Позднее, введенные санкции коснулись и банковского сектора страны, а конкретнее таких национальных банков России, как ПАО ВТБ, ПАО Сбербанк, ГПБ(АО) Газпромбанк, АО Россельхозбанк и т.д. В условиях разрыва внешнеэкономических связей, растет инвестиционная непривлекательность компаний реального сектора экономики РФ, крупные международные финансовые группы покидают рынок отечественного финансового сектора, что приводит к ухудшению технологического положения финансового сектора на международном рынке. Все это является следствием снижения конкурентоспособности России в мировом хозяйстве.
В рамках реализации «ЦУР» (Цели устойчивого развития) и Повесткой дня в области устойчивого развития на период до 2030 г. возникли необходимые новые условия развития сектора реального производства в РФ, так как внедрение ESG-оценки в кредитный процесс национальных коммерческих банков России является еще одной проблемой функционирования реального и финансового сектора экономики на современном этапе.
ESG (Environmental, Social and Governance) рейтинг - это экспертное мнение агентства, выраженное символьным (буквенным) показателем, в отношении подверженности компании экологическим и социальным рискам бизнеса, a также рискам корпоративного управления, основе оценки качества соблюдения соответствующих практик и их соответствия базовым международным и российским ориентирам, стандартам и лучшим практикам в области устойчивого развития. Так, практически десятку первых мест в ESG-рейтинге российских компаний занимают предприятий реального сектора производства (НЛМК, «Полюс», «Уралкалий», «ЭЛ5-Энерго», «Полиметалл» и т.д.)
Субъекты кредитной системы России оценивают и тестируют каждого хозяйствующего субъекта реального сектора экономики на соответствие показателям развития и качества производства, а значит это приведет к сокращению таких проблем в реальном секторе, как ухудшение рентабельности и конкурентоспособности данного сектора на мировом рынке, что позитивно скажется на кредитовании коммерческими банками субъектов реального сектора экономики. Так как банковский сектор также является субъектом ESG - рейтинга, что способствует согласованности между банковским и реальным сектором.
Немаловажно сказывается на национальном хозяйстве страны и сложности в межбанковских кредитных отношениях (запрет на долгосрочные займы, отключение от SWIFT и т. д.), нежелание вкладываться в различные Российские проекты иностранных инвесторов.
Стоит отметить, что финансовая система также терпит изменения (рисунок 2), связанные с количественным составом банков и других кредитно-финансовых организаций. Прежде всего, это связано с монополизацией государством банковского сектора экономики, выгоду от которого получило только государство, путем сосредоточения в своих руках всех денежно-финансовых потоков в стране и рычагов управления. Только за 2022 год вливания государства в субъекты финансового сектора страны составили 535 млрд.руб.
Однако, монополизация коснулась и сектора реального производства. Доля государства в ВВП России с 2016 по 2022гг. выросла до 56,23 %.

Рисунок 2. Динамика количественных характеристик действующих кредитных организаций
При рассмотрении сектора реального экономики, необходимо уделить особое внимание проблеме нерентабельности производственных предприятий. Рентабельность производства является одним из основополагающих факторов привлечения инвестиций. В России низкая рентабельность производственных мощностей наблюдается давно, но тем не менее, даже производство, представленное внутри государства, имеет тенденцию спада индекса производства по видам обрабатывающей промышленности (рисунок 3).

Рисунок 3. Индекс производства по высоким технологическим обрабатывающим видам экономической деятельности
Для эффективного кредитования отраслей реального сектора производства необходимо понимать, что ключевая ставка ЦБ должна быть ниже рентабельности производства, но в преобладающем числе производственных отраслей, мы наблюдаем обратное. Это значит, что проценты, по которым предприятиям выдаются кредиты, превышают рентабельность производств, что в свою очередь свидетельствует о невозможности использования такого инструмента экономического развития, как кредитование. Происходит это по понятным причинам, предприятию невыгодно кредитоваться по ставке процента выше собственного значения рентабельности.
Огромное значение на рентабельность предприятий оказывает монополизация государством производственного сектора экономики. Это способствует исключению конкуренции на рынке, что влияет на экономический рост отраслей, а также на задержу в инновационном развитии сектора.

Рисунок 4. Доля инвестиций, направленных на реконструкцию и модернизацию в общем объеме инвестиций в основной капитал, %
В РФ с 2018-2022гг. доля инвестиций, направленных на реконструкцию и модернизацию, в общем объеме инвестиций сократилась в 1,13 раза (рисунок 4), что свидетельствует о ранее упомянутом факте о незаинтересованности предприятий в инновационном росте производства.
Недостаток инвестиций в технологический рост предприятий реального сектора привел к износу основных промышленных фондов, соответственно к ухудшению качества производимой отечественной продукции и т.д. Следствием этого являются снижение конкурентоспособности отечественной продукции, падение производственных показателей в различных отраслях и отставанию РФ в экономическом развитии.
Для решения проблем низкой инвестиционной активности в реальный сектор необходима разработка государственных программ, направленных на стимулирование банковской системы в области реконструкции и модернизации компаний производственного сектора, внедрение различных инноваций, способствующих выводу предприятий на новые уровни качества производимой продукции и снижению производственных издержек.
Еще одна из основных проблем функционирования реального сектора производства – пандемия(COVID-19). Эта проблема оказала негативное влияние не только на экономику России, но и всего мира. Прежде всего, пострадали от негативного влияния сферы производства, огромное количество предприятий вынужденным образом сократили или приостановили производство, что привело к снижению предложения, а соответственно и спроса и к разрыву международных импортно-экспортных поставок.
Решения преодолений противоречий между финансовым сектором и сектором реального производства состоят, прежде всего, в проведении РФ стимулирующей инвестиционной политики. Для роста и подъема экономики необходимо ориентироваться на курс технологического подъема, реконструкции производства, внедрении инновационной деятельности предприятий.
Например, созданный в 2019 году Национальный проект «Производительность труда» направлен на повышение конкурентоспособности товаров и услуг России и эффективного внедрения инновационных технологий, с целью роста производительности труда в каждом регионе РФ.
В рамках данного национального проекта предусмотрена программа «Фонд развития промышленности», которая предоставляет льготные займы для реализации различных проектов повышения производительности труда в организациях обрабатывающей промышленности. Средства направлены на модернизацию и модификацию производства, продукции, услуг или на создание производств с новой линейной продукцией.
Государственная инвестиционная политика призывает также на региональных уровнях субъектов РФ стимулировать научный потенциал, создание условий для инвестиционной деятельности в отношении компаний реального сектора.
Основными мерами для преодоления выше перечисленных проблем является создание таких условий в отношении реального сектора, как налаживание взаимосвязей между отечественными производителями и инвесторами иностранного рынка капиталов, рост прибыльности предприятий, повышение качества производимых продукций, минимизация издержек и т.д.
На современном этапе экономика России непременно нуждается в притоке иностранного капитала в виде инвестиций. Однако, это может создавать различные формы зависимости нашего государства и приведет к росту внешнего долга. Международные санкции в какой-то мере пришлись даже на благо РФ, появилось множество новых предприятий по производству лекарств, продуктов питания, одежды и т.д. Промышленность начала в ускоренном темпе наращивать мощность.
Президент РФ высказал мнение на пленарном заседании Петербургского форума, что рост ВВП, по итогам года, будет выше 3,3 %, что позволит стране сохранить место в числе ведущих экономик мира.
Рассмотрев динамику инвестиций в основной капитал по видам деятельности РФ за последние 3 года (Таблица 1) можно судить о притоке инвестиций по основным направлениям производства реального сектора.
Таблица 1
Инвестиции в основной капитал в РФ по видам экономической деятельности
|
Вид экономической деятельности |
2020г. |
2021г. |
2022г. |
|
Добыча угля |
153,3 |
199,8 |
247,8 |
|
Добыча сырой нефти и газа |
2194,6 |
2145,8 |
2594,7 |
|
Производство металлургическое |
395,7 |
488,3 |
615,8 |
|
Обрабатывающие производства |
2984,2 |
3428,0 |
3732,7 |
|
Производство кокса и нефтепродуктов |
660,5 |
600,5 |
641,9 |
Проанализировав динамику инвестиций (таблица 1), мы видим огромные притоки инвестиций в отрасли обрабатывающей промышленности и добычи сырой нефти газа. Прежде всего, это обусловлено тем, что добывающая промышленность сырой нефти и газа обеспечивает примерно 65% от общей доли экспорта в РФ, в свою очередь, обрабатывающая промышленность крайне важна для страны, так как обеспечивает переработку продуктов добывающей промышленности. Именно поэтому, две данные отрасли необходимо развивать комплексно, с целью повышению отечественного производства и развития экономики в государстве. 12 сентября 2023 г. Правительство утвердило обновленную сводную стратегию развития обрабатывающей промышленности России до 2030г.
Действительно, адаптация российской экономики к условиям санкций стимулирует политику их компенсаций и обхода, с помощью третьих стран, выступающих в роли посредников. Оказавшись под санкционными ограничениями, крупные производственные компании не кинулись к поиску партнеров и построению новых цепочек поставок, а Государственное вмешательство не стало усиливаться в отношении ценообразования.
Нефтяные потоки были переключены на Восток, о чем свидетельствует приближенное значение нефтяного экспорта настоящего времени к досанкционному.
В.В. Путин на пленарном заседании Петербургского международного экономического форума, высказал мнение о том, что, используя бюджетные механизмы и денежно-кредитные инструменты, государство поддержало спрос в экономике, а значит, обеспечило работой предприятия и компании и при этом не допустило раскачки цен.
Такая же ситуация обстоит и в финансовом секторе. Такие национальные банки, как ВТБ, Тинькофф, Сбербанк после блокировки своих иностранных активов, начали перестраивать курс на Азию, посредством открытия в Азиатских странах филиалы.
В завершении отметим, что тем не менее, проблема слабой взаимосвязи между реальным и финансовым сектором экономики РФ имеет место быть и в настоящее время. Развитие механизма взаимодействия двух данных секторов является важнейшей задачей для повышения и развития экономического потенциала России в целом.
Выделим несколько основных мероприятий, направленных на ликвидацию противоречий между реальным и финансовым сектором экономики РФ:
облегчение доступа промышленных предприятий к различным формам кредитования;
объединение капиталов двух секторов, способствующее повышению качеств кредитного портфеля и стимулированию развития промышленного сектора России;
развитие взаимосвязей между субъектами сектора реального производства и финансового сектора, посредством участия в капитале, позволяющее развивать оптимальный баланс интересов двух сторон;
освоение кредитными организациями различных методов инновационного управления, а также рост инновационной деятельности в предприятиях промышленного производства.
1. Алиева Г.А. Определение ESG-рейтинга предприятия, 2022г.// Digital, №3, т. 3.
2. Бурлакова Ф.П., Скворцова Г.Г. Проблемы привлечения инвестиций в реальный сектор экономики России // Экономика, предпринимательство и право. Том 10, №4,2022г.
3. Доля инвестиций, направленных на реконструкцию и модернизацию, в общем объеме инвестиций в основной капитал по субъектам РФ - 2023г. https://rosstat.gov.ru/storage/mediabank/Inv2-1.xls
4. Зуева. О.А. Основные проблемы функционирования финансового сектора хозяйства России под влиянием экзогенных причин,2023г.// https://cyberleninka.ru/journal/n/nauchnyy-zhurnal-niu-itmo-seriya-ekonomika-i-ekologicheskiy-menedzhment
5. Индекс производства по высоким технологичным обрабатывающим видам экономической деятельности-2023г. https://rosstat.gov.ru/storage/mediabank/ind_3_2022.xlsx
6. Инвестиции в основной капитал РФ по видам экономической деятельности (в фактически действовавших ценам)-2023г. https://rosstat.gov.ru/storage/mediabank/tab-inv-okved.htm
7. Количественные характеристики действующих кредитных организаций - 2023г. https://www.cbr.ru/vfs/statistics/bank_system/inform_bs_23.xlsx
8. Конягина М.Н., Еськова В.В. Реальный сектор экономики России: Задача выстоять. //Деловой вестник предпринимателя.2687-0991-2022-1-7-104-112
9. Михайлин, Г. М. Проблемы инвестирования реального сектора экономики на современном этапе / Г. М. Михайлин // Российское предпринимательство. - 2012. - № 8(106). - С. 96-100. - EDN OWVBAV.
10. ESG-рэнкинг российских компаний (апрель 2023 года)// https://raex-rr.com/ESG/ESG_companies/ESG_rating_companies/2023.4/
11. Раков, А. В. Роль стандартизации в формировании ESG-оценок / А. В. Раков // Финансы и финансовые рынки в контексте цифровизации 2022 (FFMD2022): сборник статей III Международной научно-практической конференции, Москва, 04 марта 2022 года / Российский университет дружбы народов. - Москва: Российский университет дружбы народов (РУДН), 2022. - С. 138-149. - EDN UBKAKW.
12. Родименкова М.О. Развитие и тенденции реального сектора экономики в современных экономических реалиях // Московский экономический журнал №4 2023г.
13. Терновская А.П. Реальный сектор экономики и Российские коммерческие банки: проблемы и перспективы взаимодействия // Банковское дело 11(587)-2014г.
14. Financial development, real sector and economic growth: Evidence from emerging market economies," International Journal of Finance & Economics, John Wiley & Sons, Ltd., vol. 26(4), pages 6156-6167, October // https://www.researchgate.net/publication/344042148_Financial_development_real_sector_and_economic_growth_Evidence_from_emerging_market_economies



