с 01.01.2022 по 01.01.2025
Москва, г. Москва и Московская область, Россия
ВАК 5.2.1 Экономическая теория
ВАК 5.2.3 Региональная и отраслевая экономика
ВАК 5.2.4 Финансы
ВАК 5.2.5 Мировая экономика
ВАК 5.2.6 Менеджмент
УДК 35 Государственное административное управление. Военное искусство. Военные науки
УДК 351/354 Государственное административное управление
В статье представлена сравнительная характеристика проактивной и реактивной форм предоставления социально-значимой государственной услуги. Актуальность исследования обусловлена цифровой трансформацией государственного управления и процессами перепроектирования реактивных государственных услуг на основе принципов проактивности и «цифровые с нуля». Цель исследования заключалась в выявлении особенностей внедрения принципа проактивности при предоставлении социально-значимых государственных услуг. Результаты исследования отражают преимущества, недостатки и риски проактивной формы услуг для публичной стороны и заявителей. Также были выявлены факторы, оказывающие влияние на востребованность проактивной цифровой формы услуг, различия в стимулах развития цифровых услуг в частном и публичном секторах экономики. Научная новизна представлена выявленными рисками нарушения баланса интересов участников процесса предоставления услуг при комбинировании государственных и частных услуг в одну комплексную услугу.
цифровое правительство, проактивные услуги, государственные услуги, инвалиды
Введение
В качестве ключевых преимуществ цифровизации государственного управления Талапина Э. В., Двинских Д. Ю., Черешнева И. А. указывают формирование комфортной цифровой среды для граждан, связанной с высокой скоростью предоставления услуг и сервисов при взаимодействии с органами публичной власти [5]. В рамках сервисной модели государственного управления эффективность деятельности органов публичной власти связывается уже не с производительностью в решении государственных функций и задач, а исключительно с концентрацией усилий государственных служащих вокруг гражданина, качества и комфорта его жизни. Субъективная оценка населением страны эффективности деятельности государственных органов привязана к уровню удовлетворенности граждан качеством получаемых услуг, что находит отражение и в ключевых индикаторах государственных проектов, программ, оценки эффективности деятельности органов государственного и муниципального управления, а также их подведомственных учреждений.
Данная предпосылка становится основой концепции цифрового государства, уровень зрелости которого неразрывно связан с качеством государственных услуг, а развитие - с реализацией принципа проактивного вмешательства уполномоченного органа публичной власти для устранения административных барьеров на пути к получению государственной или публичной услуги.
Теоретические основы исследования
Проактивность в исследуемой предметной области первоначально отождествлялась с необходимостью участия самого получателя в процессе проектирования и предоставления услуг [8].
Лингрен и Янсон под цифровой государственной услугой понимают трехмерное явление, включающее [8]:
- процесс предоставления государственной услуги;
- деятельность уполномоченного органа публичной власти;
3) цифровые технологии, применяемые в процессе производства услуг.
Дальнейшее развитие цифровой зрелости правительства указывает на исключение получателя услуг из процесса их производства в рамках полномасштабного перехода на проактивную цифровую форму, когда услуги предоставляются гражданам в беззаявительном режиме [7, 11, 12].
Сравнительная характеристика реактивного и проактивного подхода по базовым типам государственных услуг (информация, коммуникация, транзакция) представлена на рис. 1.

Рис. 1. Сравнительная характеристика реактивных и проактивных государственных услуг [9]
Таким образом уровень зрелости цифрового правительства оценивается по степени проактивности государственных услуг. Шолта и Брюггемайер предложили свои модели зрелости цифрового правительства (табл.1) [6, 11].
Таблица 1
Соотношение проактивности цифровых государственных услуг и уровня зрелости цифрового правительства
|
Степень проактивности цифровых государственных услуг |
Уровень зрелости цифрового правительства / проактивности государственных услуг |
||
|
Модель Шолта |
Модель Брюггемайера |
|
|
|
1. Реактивные |
1. «Универсальный магазин» / реагирующее предоставление услуг |
1. «Выход за рамки правительства» (внедрение принципов экстерриториальности и омниканальности) |
|
|
2. Умеренно упреждающие |
2. «Ограниченно круглосуточный магазин» / проактивное предоставление услуг |
2. «Внимательное правительство» (проактивная деятельность в виде рекомендаций, предзаполненных форм заявлений, напоминаний и уведомлений) |
|
|
3. Полностью упреждающие |
3. «Круглосуточный магазин» / прогнозирующее предоставление услуг |
3. «Правительство, работающее без остановок» (участие заявителя не требуется) |
|
Эрленхайм предлагает использовать 7 степеней проактивности, разделенных на 2 стадии (атомарность услуг и цифровые сервисы по жизненным событиям (рис. 2) [7].

Рис. 2. Степень проактивности Эрленхайма [7]
Исследователи отмечают, что проектирование цифровых государственных услуг часто происходит без учета необходимости цифровой трансформации административных процессов самого органа публичной власти в вопросах предоставления услуг для населения.
Ключевым преимуществом внедрения проактивного принципа исследователям видится в снижении административной нагрузки и барьеров для получателей услуг (граждане и бизнес-сообщество). Однако необходимо отметить, что такая цифровая трансформация создает новые барьеры, связанные с инертностью при диффузии инновацией, недостаточным уровнем цифровых компетенций, цифровым неравенством домохозяйств и территорий, недостаточно устойчивым покрытием и разной доступностью услуг связи.
В научной литературе отмечаются определенные особенности государственных услуг, обуславливающие дополнительные сложности при проектировании их цифровых проактивных аналогов [6]:
1) во многих случаях государственные услуги являются обязательными и не зависят от волеизъявления получателей. И не смотря на то, что такие услуги предоставляются в беззаявительном порядке, проблема связана с уклонением получателей услуг от своих гражданских обязанностей;
2) предоставление государственных услуг как правило реализуется через ведомственную сеть учреждений, то есть имеет место ограниченная совокупность специализированных учреждений, выполняющих указанную задачу;
3) получатель услуг в государственном секторе в отличие от частного воспринимается не как клиент, а как гражданин, обладающий правами и обязанностями. И если, в частном секторе клиентоцентричность предполагает стандартную номенклатуру основных и дополнительных услуг, набор которых определяется самостоятельным выбором клиента, то в государственном секторе получатели услуг отличаются неоднородностью, обусловленной многообразием льгот, выплат и пособий по различным жизненным ситуациям;
4) ограниченные возможности участия получателей услуг в их проектировании, связанные с закреплением нормативно-правовыми актами порядка предоставления государственных услуг;
5) фокусирование на результате предоставления услуги, а не на процессе ее оказания как в частном секторе. Орган публичной власти ориентирован на качество получаемого результата в то время, как совместное производство услуги в частном секторе акцентирует внимание на удовлетворенность клиента от процесса предоставления услуги;
6) требуемый уровень качества услуги, сроки ее предоставления в государственном секторе задаются административными регламентами и не зависят от желания и готовности к дополнительным затратам получателя услуг, так как за исключением установленных случаев (оплата государственной пошлины) бесплатны для заявителя. В частном секторе – клиент может с помощью выбора дополнительных услуг влиять на качество, сроки и условия их предоставления.
В зарубежной практике [10] высокий уровень цифровой зрелости правительства и проактивности государственных услуг часто связан с идеей исключения получателя услуг из процесса их производства. Такая тенденция вызывает необходимость разработки соответствующих классификаций услуг для последующего проведения анализа административных процессов их предоставления на предмет возможности устранения необходимости обращения органа власти к заявителю и проектирования цифровых и изначально проактивных государственных услуг на основе прогнозных моделей и возможных жизненных ситуаций.
Шолта и Павловски предложили свою таксономию публичных услуг для оценки степени их проактивности (рис. 3) [10].
|
Измерение |
Характеристики |
|||||||
|
1. Цель проактивности |
Информация |
Предложение |
Доставка |
Образование |
Оценка |
|||
|
2. Время проактивности |
До основного события |
После основного события |
||||||
|
3. Потребность в дополнительных данных |
Необходимы дополнительные данные |
Дополнительные данные не нужны |
||||||
|
4. Изменение предлагаемых данных или вариантов доставки |
Изменение возможно |
Изменение невозможно |
Нет предложения |
|||||
|
5. Выбор средства получения услуги |
Согласие на участие |
Отказ от участия |
Нет выбора |
|||||
|
6. Среда для проактивной коммуникации |
электронная |
неэлектронная |
||||||
|
7. Время передачи информации при проактивной доставке |
Без упреждающей доставки |
До упреждающей доставки |
Одновременно с упреждающей доставкой |
|||||
|
8. Тип базовой услуги |
Информационная |
Коммуникационная |
Транзакционная |
|||||
Рис. 3. Таксономия Шолта и Павловски [10]
Типология публичных услуг по целям проактивности (табл. 2) является основой последующего анализа и оценивания степени проактивности исследуемой услуги.
Таблица 2
Типология публичных услуг по целям проактивности
|
Цель проактивности |
Содержание |
Примечания |
|
Информация |
Информирование потенциального получателя услуг о возможности ее получения. Суть услуги заключается в информировании о способе получения услуги. |
Необходимо решение получателя, изъявление его воли. |
|
Предложение |
Предоставление потенциальным получателям услуг заранее заполненных форм (заявления) на получение услуги с указанием персональных данных гражданина. |
Необходима автоматическая подгрузка персональных данных из различных ведомственных баз данных. |
|
Доставка |
Услуга предоставляется получателю в беззаявительном режиме, то есть по умолчанию без его волеизъявления. |
Исключается участие получателя услуг из процесса ее производства. |
|
Образование |
Проявляется в обучении потенциального получателя услуги о правильном порядке применения услуги, извлечении ее максимальной пользы и т.п. (например, инструкции). |
При этом инструкция по заполнению различных форм к данному типу не относится, это услуга первого типа (информация). |
|
Оценка |
Производство услуги основано на предварительном запросе обратной связи от получателя (уточнение параметров запроса гражданина) |
Гибкий индивидуальный подход (применяется в исключительных случаях). |
Источник: составлено автором [10]
Таким образом реактивная государственная услуга в процессе проектирования ее проактивного цифрового аналога может быть представлена в виде цепочки государственных услуг и сервисов (основная цифровая услуга и набор дополнительных цифровых услуг и сервисов), что открывает широкие возможности для внедрения более гибкого подхода при предоставлении услуг. Таким образом, если основная услуга не допускает возможности проактивной деятельности органа публичной власти (например, категоричное условие личного присутствия получателя), то такая активность может быть сконцентрирована в дополнительных услугах и сервисах.
Метрики оценивания степени проактивности услуг также необходимы для проведения исследования услуги по вопросам их усовершенствования с целью внедрения новых форм проактивности (табл. 3).
Таблица 3
Метрики оценивания степени проактивности услуг
|
Параметры измерения |
Варианты результата измерения параметра |
Содержание результата измерения параметра |
|
Время проактивности |
До основного события |
Проактивная деятельность органа публичной власти начинается до наступления жизненной ситуации (возникновения права на услугу или льготу) – «проактивное ожидание». |
|
После основного события |
Проактивная деятельность органа публичной власти начинается после наступления жизненной ситуации (возникновения права на услугу или льготу). |
|
|
Потребность в дополнительных данных |
Нужны |
Необходимо участие получателя услуг для заполнения форм заявлений, предоставления недостающих данных (например, номер банковского счета для совершения транзакции). |
|
Не нужны |
Участие получателя услуг не предусмотрено, то есть все данные подгружаются и проверяются в автоматическом режиме. |
|
|
Изменение предлагаемых данных или вариантов доставки |
Возможно |
Проверка предзаполненных форм или контактов для обратной связи. |
|
Невозможно |
Участие получателя услуг не предусмотрено или нет возможности внесения каких-либо изменений. |
|
|
Нет предложения |
Получатель услуг не участвует в процессе производства услуги на этапе проверки и обмена данными. |
|
|
Выбор средства получения услуги |
Согласие |
Необходимость согласия получателя услуг для предоставления услуги. |
|
Отказ |
Наличие возможности отказа от получения услуги. |
|
|
Нет выбора |
Услуга предоставляется по умолчанию. |
|
|
Среда для проактивной коммуникации |
Электронная |
Использование цифровых технологий при предоставлении услуги. |
|
Неэлектронная |
Аналоговый подход при предоставлении услуги. |
|
|
Время передачи информации при проактивной доставке |
Без упреждающей доставки |
Применима только к типу услуг, не относящихся к категории «доставка». |
|
До упреждающей доставки |
Уведомление получателя услуги о намерении предоставить ему услугу заблаговременно. |
|
|
Одновременно с упреждающей доставкой |
Уведомление получателя услуги о предоставлении услуги в процессе ее оказания. |
|
|
Тип базовой услуги |
Информационная |
Информирование, предоставление сведений. |
|
Коммуникационная |
Уведомление о процессе оказания услуги, научение, инструктирование и сопровождение в жизненной ситуации. |
|
|
Транзакционная |
Совершение транзакции (сделки). |
Источник: составлено автором [10]
Таксономия позволяет учесть различную степень проактивности и выявить уровень цифровой зрелости электронного правительства в вопросах предоставления государственных услуг.
Проектирование проактивных государственных услуг в социальной сфере
Социально-востребованные государственные услуги вошли в первую волну цифровой трансформации, что обусловлено восприятием населения, так как эффективность деятельности органов государственного управления напрямую увязывается гражданами с качеством получаемых услуг. В государственном управлении же назрела необходимость обеспечения роста производительности всей системы на основе цифровой трансформации.
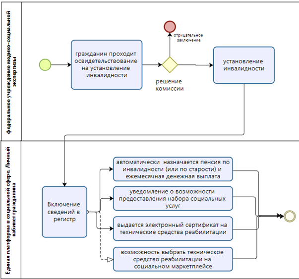
В России по данным за 2022 и 2023 годы наметился резкий рост количества инвалидов, что стало следствием пандемии и специальной военной операции и обусловило необходимость выделения в отдельную категорию указанных получателей государственных услуг. На рис. 4 представлена целевая модель работы единой цифровой платформы в социальной сфере (карта пути заявителя), предполагающей «структурную, функциональную и организационную трансформацию всей социальной системы РФ» [3].

Рис. 4. Схема осуществления инвалидом своих прав при реализации Концепции единой цифровой платформы в социальной сфере [4]
Реализация указанного проекта основывается на внедрении проактивного подхода, основанного на предоставлении услуг по жизненным ситуациям. То есть установление факта инвалидности и создание соответствующей реестровой записи автоматически запускает процесс формирования пакета услуг для гражданина без его участия. Однако принцип проактивности должен быть реализован и в самих услугах, входящих в данный набор.
В рамках исследования была проведена сравнительная характеристика проактивного и реактивного подхода при производстве услуги по обеспечению инвалидов техническими средствами реабилитации (рис. 5). Исследуемая услуга в проактивной цифровой форме была запущена Социальным фондом РФ в ноябре 2022 года по завершении подготовительного этапа, нацеленного в том числе на наполнение социальной платформы (раздел с каталогом видов и поставщиков технических средств реабилитации) [1, 13].

Рис. 5. Административный процесс предоставления услуги в рамках реактивного и проактивного подходов
Источник: составлено автором
В 2022 году указанной услугой воспользовались 60,1 тыс. чел., а в 2023 году – уже 222,7 тыс. чел. или 20,17% всех получателей данной услуги (прирост к уровню 2022 года составил 270,5 %). Однако, следует отметить, что использование электронного сертификата при получении технического средства реабилитации в 2023 году составило только 3,76% случаев (15,5 тыс. средств). Преобладающая доля средств (86,96%) была выдана получателям при реализации реактивной государственной услуги (через госконтракт), что может быть связано с отсутствием необходимости оплаты разницы в стоимости такого средства на социальном маркетплейсе и номиналом полученного электронного сертификата.
Процесс предоставления реактивной государственной услуги можно условно разделить на 2 фазы: принятие решения о необходимости обеспечения инвалида средством реабилитации и непосредственное обеспечение техническим средством (организация закупки или изготовления с последующей выдачей) [2]. При производстве проактивной услуги 2 фаза передается частной стороне, что существенно сокращает сроки предоставления услуги (табл. 4), а риски и качество обслуживания получателя ложатся на плечи поставщика (изготовителя).
Таблица 4
Сравнительная характеристика услуги в рамках реактивного и проактивного подходов
|
Параметры сравнения |
Реактивная государственная услуга |
Проактивная государственная услуга |
|
Сроки предоставления |
До 90 дней |
До 10 дней |
|
Количество документов при подаче заявления |
2 документа |
2 документа (в перспективе не потребуются) |
|
Количество административных процедур |
8-10 |
4 |
|
Форма предоставления результата услуги |
Бумажный документ (выписка из реестра) |
Электронный сертификат |
|
Условия предоставления услуги |
Обеспечение доступной среды / электронная среда |
Электронная среда |
|
Участие в производстве услуги |
Отсутствует (ограниченный выбор поставщиков) |
Частичное (при выборе технического средства и поставщика) |
|
Гибкость |
Гибкость в виде выбора денежной компенсации |
Гибкость при выборе поставщика и модели технического средства |
Источник: составлено автором
Ключевым аргументом при выборе получателем формы получения государственной услуги становится совокупность преимуществ и выгод, формирующих дополнительную ценность такой услуги или экономию ресурсов заявителя. В таблице 5 представлены преимущества проактивной цифровой формы исследуемой государственной услуги.
Таблица 5
Преимущества проактивной цифровой государственной услуги
|
Преимущества для уполномоченного фонда |
Преимущества для заявителя |
|
Снижение уровня рисков при производстве услуги (срыв сроков поставки, поставка бракованного изделия и т.п.) |
Существенное снижение сроков предоставления услуги |
|
Существенное снижение сроков предоставления услуги |
Увеличение скорости обслуживания |
|
Снижение расходов на организацию обслуживания заявителей и осуществление административных процедур |
Индивидуальный подход при подборе технического средства реабилитации |
|
Рост производительности |
Возможность самостоятельного выбора поставщика (изготовителя) и модели с возможностью доплаты за дополнительные опции |
|
Сокращение в потребности формирования доступной среды для инвалидов |
Возможность комбинировать государственные и частные услуги для большего комфорта (выбор модели- заказ – оплата – заказ доставки на дом с возможной примеркой) |
|
Перенос ответственности за качество обслуживания получателя услуг на частную организацию |
Упрощение процедуры гарантийного ремонта и обслуживания технического средства реабилитации |
Источник: разработано автором
К недостаткам исследуемой проактивной цифровой государственной услуги можно отнести отсутствие бюджетной экономии, которую теоретически дает контрактная система в сфере закупок, а также цифровую приватизацию сектора публичных услуг по социальному обслуживанию инвалидов.
Также следует отметить наличие таких рисков как рост цен на технические средства реабилитации из-за гарантированного спроса, возможность появления коррупционных ситуаций и нарушения принципа конкуренции, связанных с формированием электронного каталога на единой цифровой платформе, а также навязывание частными компаниями дополнительных платных услуг для инвалидов.
Поскольку проактивность услуг характеризуется разной степенью и ограничениями применения была использована таксономия Шолта и Павловски для оценки проактивной деятельности Социального фонда РФ при производстве указанной услуги (табл. 6).
Таблица 6
Оценка степени проактивности по таксономии Шолта и Павловски
|
Параметры измерения |
Результат измерения параметра |
Примечания |
|
Время проактивности |
После основного события |
Услуга предоставляется после появления записи в реестре инвалидов |
|
Потребность в дополнительных данных |
Нужны |
Необходимо предоставить скан паспорта |
|
Изменение предлагаемых данных или вариантов доставки |
Нет предложения |
Не предусмотрено |
|
Выбор средства получения услуги |
Согласие |
Необходимость направить заявление |
|
Среда для проактивной коммуникации |
Электронная |
Предоставляется на Едином портале государственных услуг |
|
Время передачи информации при проактивной доставке |
Одновременно с упреждающей доставкой |
Информирование в процессе предоставления услуги |
|
Тип базовой услуги |
Транзакционная |
Получение сертификата на оплату товара |
Источник: составлено автором
Результаты использования таксономии позволили определить степень проактивности цифровой государственной услуги Социального фонда как умеренно упреждающую, что соответствует уровню цифровой зрелости «внимательное правительство», который реализуется в виде наличия предзаполненных форм заявлений, возможности межведомственного обмена данными, но все еще предусматривает участие получателя в процессе производства услуг (проверка и корректировка данных, заявительный характер предоставления услуг).
Следует отметить, что в коммерческом секторе экономики цифровизация услуг стимулируется спросом со стороны получателей, то есть потребители, проявляя активность, формируют запрос на развитие форм услуг. При этом спрос на услуги обуславливается ростом реальных доходов населения.
Цифровизация государственных услуг в социальной сфере не имеет такого стимулирования со стороны заявителей, так как социальный характер таких выплат обусловлен жизненной ситуацией, связанной с ограниченными возможностями трудоустройства и получения доходов. Соответственно, отсутствие выгод (экономии) для заявителя экономического характера является сдерживающим фактором развития цифровых социальных услуг, связанных с получением выплат и пособий.
Заключение
Проактивность государственных услуг является ключевым принципом проектирования цифровых услуг, однако часто сталкивается с ограничениями правового, организационного, технического характера. При многих выгодах и преимуществах для публичной власти (экономия затрат, функциональная оптимизация, рост производительности системы, сокращение сроков и количества административных процедур) востребованность исследуемой формы услуг в социальной сфере ограничивается спецификой жизненной ситуации, обусловившей наличие права на такую услугу. Получатели социальных выплат в натуральной и денежной форме, как правило, не готовы (не имеют возможности) к дополнительным расходам и доплатам, связанным с получением услуг, в обмен на более комфортные условия обслуживания. Таким образом сущность государственных социальных услуг, связанная с обеспечением достойного уровня и качества жизни, частично заменяется на качественное обслуживание.
Цифровая трансформация государственных услуг на основе внедрения проактивных форм требует комплексной оценки ожидаемого эффекта, предусматривающего не только уровень удовлетворенностью качеством обслуживания получателя, но и влияние на достижение исходной ключевой цели предоставления такой услуги, появление новых барьеров и ограничений.
1. Федеральный закон от 30.12.2020 № 491-ФЗ «О приобретении отдельных видов товаров, работ, услуг с использованием электронного сертификата»
2. Постановление Правительства РФ от 7 апреля 2008 г. № 240 «О порядке обеспечения инвалидов техническими средствами реабилитации и отдельных категорий граждан из числа ветеранов протезами (кроме зубных протезов), протезно-ортопедическими изделиями»
3. Распоряжение Правительства Российской Федерации от 5 апреля 2024 г. № 842-р «Стратегическое направление в области цифровой трансформации социальной сферы, относящейся к сфере деятельности Министерства труда и социальной защиты Российской Федерации, на период до 2030 года»
4. Сергеева, Н. В. Единая цифровая платформа в социальной сфере: предпосылки появления / Н. В. Сергеева // Государственное управление и развитие России: вызовы и перспективы : Сборник статей VIII Всероссийской научно-практической конференции, Пенза, 09–10 декабря 2024 года. – Пенза: Пензенский государственный аграрный университет, 2024. – С. 243-247.
5. Талапина, Э. В. Государственные услуги в проактивном режиме (правовые перспективы) / Э. В. Талапина, Д. Ю. Двинских, И. А. Черешнева // Информационное общество. – 2022. – № 4. – С. 61-69.
6. Brüggemeier, M. Auf dem Weg zur No-Stop-Verwaltung // Verwaltung &Management. – 2010. – №16(2). – P. 93–101.
7. Erlenheim, R., Draheim, D., & Taveter, K.). Identifying design principles for proactive services through systematically understanding the reactivity-proactivity spectrum. In Y. Charalabidis (Ed.), ICEGOV 2020: Proceedings of the 13th International Conference on Theory and Practice of Electronic Governance. New York: Association for Computing Machinery. – 2020. – P. 452–458.
8. Lindgren, I., & Jansson, G. Electronic services in the public sector: A conceptual framework. Government Information Quarterly. – 2013. – №30(2). – P. 163–172.
9. McBride K., Hammerschmid G., Lume H., Raieste A. The new standard for digital governments. - Centre for Digital Governance. the Hertie School. – 2023. – 48 p.
10. Pawlowski CA taxonomy for proactive public services // Government Information Quarterly. – 2023. – №40.
11. Scholta H., Lindgren I. Proactivity in digital public services: A conceptual analysis // Government Information Quarterly. – 2023. – №40.
12. Scholta, H., Mertens, W., Kowalkiewicz, M., & Becker, J. From one-stop shop to no-stop shop: An e-government stage model // Government Information Quarterly. – 2019. – № 36(1). – P. 11–26.
13. Годовые отчеты [Электронный ресурс] // Социальный фонда России. URL: https:// https://sfr.gov.ru/press_center/annual_report/ (дата обращения: 20.03.2025).



