с 01.01.1997 по 01.01.2023
ГУУ (кафедры бухгалтерского учета, аудита и налогообложения Государственного университета управления,, профессор)
Москва, Россия
На фоне интенсивной трансформации экономических систем под воздействием цифровизации, глобализации переосмысление роли государства в развитии предпринимательских структур приобретает особую значимость. В рамках статьи исследуются особенности различных моделей госуправления и механизмов поддержки предпринимательской деятельности через призму международного опыта и российской практики. Противоречия между сторонниками активного вмешательства государства и приверженцами либерального подхода обостряются в контексте новых социальных и хозяйственных вызовов, что требует поиска и поддержания оптимального баланса регуляторного воздействия. Проведенный анализ позволил выявить факторы успешности госпрограмм — качество институциональной среды, адаптивность поддержки к специфическим социо-культурным условиям, предсказуемость регуляторных норм. Автор указывает на потребность в переходе от универсальных мер к персонализированным сервисам для бизнеса и поддерживает концепцию трансформации отношений между государством и предпринимательским сообществом от патерналистской модели к партнерской. Авторский вклад проявляется в формулировке рекомендаций относительно адаптации опыта в рассматриваемой области различных стран (США, Германия, Китай, Франция, Южная Корея) к российским реалиям. Материалы статьи будут полезны широкому кругу специалистов и заинтересованных лиц — представителям органов государственной власти, отвечающим за разработку и реализацию программ поддержки; руководителям институтов развития и бизнес-инкубаторов; исследователям в сфере госуправления и экономической политики; предпринимателям, заинтересованным в эффективном взаимодействии с госструктурами; преподавателям и студентам экономических и управленческих специальностей.
государственная поддержка, институциональная среда, механизмы поддержки, модели государственного управления, предпринимательство, цифровая трансформация, экономика
В современных экономических реалиях взаимоотношения государства и предпринимательского сектора приобретают особую значимость. Одна из острых проблем заключается в неоднозначности воздействия госинститутов на бизнес-среду — избыточное вмешательство приводит к деформации рыночных механизмов, а недостаточная поддержка препятствует становлению конкурентоспособного бизнеса, особенно в кризисные периоды.
Несмотря на многочисленные исследования в данной области, существует концептуальный разрыв между теоретическими моделями и их практической реализацией в различных контекстах. Парадокс заключается в том, что государство выступает одновременно и регулятором, устанавливающим «правила игры», и активным участником экономических процессов через государственные предприятия, госзакупки, целевые программы. Обозначенная дихотомия создает методологические сложности при выработке оптимальных подходов к стимулированию предпринимательской деятельности.
Актуальность обсуждаемой темы обусловлена трансформацией экономических систем под влиянием цифровизации, глобализации, последствий пандемии COVID-19, что требует переосмысления существующих концепций.
Анализ научных источников по теме позволил обозначить ряд взаимосвязанных направлений изысканий.
Так, в первую группу уместно отнести работы, посвященные теоретико-методологическим основам. Исследование Л.И. Дмитриченко [3] сфокусировано на эволюции концепций и моделей государственного регулирования; предлагается ретроспективный анализ трансформации представлений о роли государства в экономике. В схожем ключе работают Е.В. Шалагинов, А.В. Ручкин [10], которые классифицируют существующие схемы экономического развития по степени госучастия в управлении, выделяя соответствующие парадигмы.
Второй блок публикаций сконцентрирован на компаративной характеристике международного опыта господдержки предпринимательства. Н.О. Безруков, В.И. Абрамов [1] проводят сравнительный анализ соответствующих мер в зарубежных странах и России (в контексте цифровых преобразований), акцентируя внимание на институциональных нюансах формирования предпринимательской экосистемы. Л.А. Воробьева, Е.С. Леонтович [2] исследуют наработки разных стран в кризисных условиях и возможности их адаптации к российским реалиям (авторами выделяются наиболее эффективные инструменты антикризисного регулирования).
Третья группа трудов концентрируется вокруг механизмов поддержки именно в России. А.И. Ищенко [4] анализирует инструментарий стимулирования технологического предпринимательства, отмечая необходимость системного подхода, сочетающего финансовые, налоговые, инфраструктурные меры. А.Ю. Пенчук, С.А. Наумов [7] описывают направления и схемы господдержки в современных условиях, делая упор на повышении доступности финансов и информационно-консультационной составляющей. С.М. Леготкина [6] исследует роль государства в развитии малого и среднего бизнеса, подчеркивая важность совершенствования нормативно-правовой базы, а также снижения административных барьеров.
Четвертую категорию работ составляют изыскания, которые посвящены отдельным аспектам влияния государства на предпринимательскую среду. А.А. Кулик, Е.В. Гришин [5] фокусируются на проблеме эффективности госпрограмм. И.В. Спешилова [8] анализирует влияние инициатив на инновационное развитие малого и среднего бизнеса, отмечая недостаточную координацию между различными институтами поддержки. М.М. Чернякова [9] даёт характеристику роли государства в обеспечении устойчивого развития предпринимательства на региональном уровне, высвечивая потребность в учете территориальной специфики при разработке мер.
Обзор литературы сопровождался выделением противоречий и недостаточно изученных аспектов. Во-первых, наблюдается концептуальное расхождение между сторонниками активного государственного вмешательства и адептами либерального подхода к регулированию. Во-вторых, отсутствует консенсус относительно оптимальной степени локализации механизмов поддержки — централизованная модель противопоставляется региональной дифференциации инструментов стимулирования. В-третьих, недостаточно проработан вопрос эффективности различных поддерживающих механизмов — в зависимости от стадии жизненного цикла предприятия и его отраслевой принадлежности.
При подготовке данной статьи задействованы следующие методы исследования: систематизация, сравнение, ретроспективный метод, кейс-стади, экспертные оценки, институциональный анализ, а также обобщение.
Результаты и обсуждение. Дискурс о роли государства в экономике эволюционировал от классических либеральных учений XVIII-XIX столетий, постулирующих минимизацию госприсутствия, до современных интеграционных подходов, в рамках которых признаётся необходимость сбалансированного участия публичного сектора в стимулировании бизнес-активности.
Кейнсианская парадигма середины XX века, с учётом которой был выдвинут тезис о государстве как стабилизаторе экономической конъюнктуры, уступила место монетаристским положениям Фридмана, а затем трансформировалась в неоинституциональные теории, акцентирующие внимание на качественных характеристиках госинститутов.
В контексте общественного выбора (Бьюкенен, Таллок) рассматриваемое вмешательство исследуется через призму соотношения выгод и издержек, где эффективность определяется сведением к минимуму трансакционных затрат при достижении социально значимых целей. Концепция «провалов рынка» (Стиглиц, Акерлоф) обосновывает легитимность госрегулирования в ситуациях асимметрии информации, внешних эффектов, общественных благ — областях, где рыночные механизмы демонстрируют неэффективность [5, 9].
В научной литературе выделяются несколько базовых моделей государственного управления предпринимательским сектором (рис. 1).
Так, либеральная модель (характерна для англосаксонских стран) отличается минимизацией прямого государственного вмешательства при акценте на создании благоприятной институциональной среды. Регуляторная политика ориентирована преимущественно на устранение административных барьеров, защиту конкуренции.

Рис. 1. Выделение основных моделей госуправления предпринимательством
(составлено авторами на основе [3, 6, 10])
Континентальный европейский вариант (Германия, Франция) характеризуется деятельным госучастием в формировании промышленной политики при сохранении рыночных механизмов. Пристальное внимание уделяется общественным аспектам.
Скандинавская модель (Швеция, Дания, Норвегия) сочетает высокую степень социальной защищенности с инновационно-ориентированным вектором поддержки малого и среднего бизнеса. Отличительной чертой служит консенсусный подход к выработке решений с участием бизнес-ассоциаций.
Азиатская схема дирижизма (Япония, Южная Корея, Сингапур) опирается на активное участие государства в стратегическом планировании экономического развития и формировании промышленных кластеров. Практикуется таргетированная поддержка приоритетных отраслей.
Наконец, трансформационная модель (характерна для постсоциалистических стран) отражает переход от централизованной плановой экономики к рыночным механизмам. Ключевыми аспектами являются приватизация, либерализация, выстраивание институциональной структуры.
Успешность того или иного варианта определяется не столько степенью государственного вмешательства, сколько его качеством, адаптивностью к специфическим социокультурным реалиям, способностью обеспечивать предсказуемые «правила игры».
Далее следует перейти к рассмотрению механизмов государственной поддержки предпринимательства. Их целесообразно дифференцировать на три блока:
- нормативно-правовое регулирование;
- финансово-экономические инструменты;
- инфраструктурные схемы.
Так, нормативно-правовая база выступает фундаментальным «ядром» воздействия государства на бизнес-среду. Законодательное регулирование соответствующей деятельности включает несколько взаимосвязанных уровней:
- конституционный (закрепление базовых принципов экономической свободы, защиты прав собственности, пределов вмешательства и т.п.);
- кодификационный (систематизация норм гражданского, налогового, трудового, административного права, определяющих статус предпринимателей);
- специальное законодательство (нормативные документы, регулирующие отдельные аспекты — лицензирование, регистрация, банкротство);
- подзаконные акты (подразумевается детализация процедурных аспектов взаимодействия бизнеса с госорганами).
Эффективность в рассматриваемой области определяется не количеством законодательных актов, а их качеством, стабильностью, непротиворечивостью. Частые корректировки создают неопределенность и повышают трансакционные издержки, особенно для малых и средних хозяйствующих субъектов, не обладающих достаточными ресурсами для постоянной адаптации к новым правилам.
В свою очередь, финансово-экономические механизмы стимулирования дифференцируются по степени участия государства (таблица 1).
Таблица 1
Типология и содержание финансово-экономических механизмов поддержки предпринимательских структур
(составлено авторами на основе [4, 7, 8])
|
Тип |
Описание |
|
Прямое финансирование |
Субсидирование процентных ставок по кредитам, гранты на инновационные проекты, венчурное финансирование через госфонды, льготное кредитование приоритетных направлений |
|
Налоговый инструментарий |
Дифференциация ставок, налоговые каникулы для новых компаний, ускоренная амортизация, специальные режимы для малого бизнеса |
|
Имущественная поддержка |
Предоставление государственных и муниципальных помещений на льготных условиях, создание технопарков и бизнес-инкубаторов, передача неиспользуемого госимущества в долгосрочную аренду |
|
Гарантийные механизмы |
Госгарантии по кредитам, страхование предпринимательских рисков, компенсационные фонды |
Результативность характеризуемых инструментов находится в зависимости от прозрачности процедур получения поддержки, адресности, комплексности применения. При этом особенно важным является наличие системы мониторинга действенности, позволяющей своевременно корректировать поддерживающие параметры.
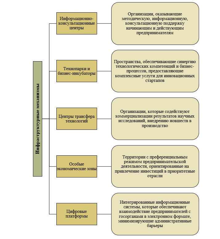
Создание инфраструктуры — одно из ключевых направлений государственной политики, актуальное в условиях цифровой трансформации экономики. Соответствующие механизмы включают следующие вариации (рис. 2). Государственные инвестиции, налоговые льготы, создание особых экономических зон и государственно-частное партнерство. Каждый из этих механизмов имеет свои преимущества и недостатки, а их выбор зависит от конкретных целей и условий развития. Государственные инвестиции позволяют напрямую финансировать строительство и модернизацию инфраструктурных объектов, стимулируя экономический рост и повышая конкурентоспособность регионов. Налоговые льготы, в свою очередь, создают благоприятные условия для частных инвесторов, способствуя привлечению капитала и инноваций в инфраструктурные проекты.

Рис. 2. Разнообразие инфраструктурных механизмов господдержки предпринимательских структур (составлено автором на основе [4, 7])
Уместно указать на тесную взаимосвязь между степенью развития инфраструктуры поддержки предпринимательства, динамикой создания новых бизнесов. При этом в качестве ключевого фактора успеха выступает не столько количество соответствующих объектов, сколько синхронизация их деятельности и ориентация на реальные потребности.
Ниже в таблице 2 систематизированы данные об опыте разных стран в рассматриваемой области.
Таблица 2
Зарубежный опыт государственной поддержки предпринимательства (составлено автором на основе [1, 2, 9])
|
Страна |
Модель управления |
Механизмы поддержки |
Результаты и эффекты |
|
США |
Либеральная, минимальное вмешательство государства |
Льготное налогообложение (SBA), доступ к кредитам через госпрограммы, гранты для инновационных стартапов, бизнес-инкубаторы |
Высокий уровень стартап-активности, рост числа малых компаний, активное развитие технологического предпринимательства |
|
Германия |
Социально-рыночная экономика, активное госучастие |
Государственные банки (KfW) с льготными кредитами, акселерационные программы, налоговые льготы для МСП, государственно-частные партнерства |
Стабильный рост малого и среднего бизнеса, высокая поддержка новаций |
|
Китай |
Государственный капитализм, активное регулирование |
Субсидии, льготные кредиты от госбанков, налоговые каникулы, специальные экономические зоны, жесткий контроль стратегических отраслей |
Быстрый рост технологических организаций, развитие внутреннего рынка, но зависимость от госфинансирования |
|
Франция |
Регулируемая рыночная экономика |
Гранты на исследования и инновации (Bpifrance), снижение налогов для стартапов, инвестфонды с госучастием, поддержка экспорта |
Высокая концентрация технологических стартапов, рост венчурного финансирования |
|
Южная Корея |
Государственное стимулирование частного бизнеса |
Финансирование R&D, поддержка экспортного предпринимательства, налоговые льготы, акселераторы для стартапов |
Интенсивное развитие высокотехнологичных отраслей, значительная господдержка |
Для эффективного развития предпринимательства в России представляется целесообразным адаптировать успешные зарубежные практики с учетом национальной специфики. Весьма значимым направлением видится расширение доступа к финансированию, что реально реализовать путем создания специализированных госфондов венчурного капитала, аналогичных французскому Bpifrance, а также посредством укрепления системы льготного кредитования через госбанки, по примеру германского KfW. Это поможет МСП получать долгосрочные инвестиции на благоприятных условиях, что особенно важно для инновационных компаний на ранних стадиях развития.
Не менее значимой является потребность в усилении господдержки инновационного предпринимательства. Для этого рекомендуется расширить программы грантового финансирования на исследования и разработку, используя опыт США, а также развивать частно-государственные фонды, что позволит привлечь дополнительные средства для технологических начинаний.
Особое внимание предлагается уделить поддержке российских хозяйствующих субъектов на международных рынках. Для этого необходимо создать комплексные программы содействия экспорту, включающие финансовые стимулы, консультативную поддержку, а также развивать специальные экономические зоны, для которых предполагаются налоговые льготы для экспортно-ориентированных предприятий.
Заключение. Анализ концепций и практических механизмов государственного участия в развитии предпринимательства позволяет сформулировать ряд выводов.
Эффективность политики в характеризуемой сфере определяется не объемом бюджетных ассигнований, а качеством институциональной среды вкупе со способностью госструктур выстраивать партнерские отношения с бизнес-сообществом.
Универсальные модели госуправления предпринимательским сектором отсутствуют — каждая страна формирует собственную конфигурацию механизмов поддержки, при которой учитываются историко-культурный контекст, структура экономики, политические нюансы. При этом возможно заимствование отдельных успешных практик при их адаптации к национальной специфике.
Цифровая трансформация и пандемия COVID-19 выступили драйверами изменений в архитектуре взаимоотношений государства и бизнеса, стимулируя переход от патерналистской схемы к партнерской.
Весьма значимым фактором успеха поддерживающих мер становится их гибкость, способность подстраиваться к меняющимся потребностям, что требует как институциональных корректив, так и трансформации управленческой культуры государственного сектора.
Перспективным направлением видится переход от универсальных мер поддержки к персонализированным сервисам, при которых принимается в учёт специфика конкретного предприятия, что становится возможным благодаря задействованию технологий больших данных и искусственного интеллекта.
Как представляется, адаптация зарубежных механизмов с учетом российских реалий поможет сформировать благоприятную деловую среду, повысить конкурентоспособность отечественных предприятий, обеспечить устойчивое процветание сектора малого и среднего бизнеса.
1. Безруков Н.О. Государственная поддержка предпринимательства в зарубежных странах и в России в контексте цифровой трансформации экономики / Н.О. Безруков, В.И. Абрамов // Актуальные направления научных исследований XXI века: теория и практика. – 2022. – Т. 10. – № 1 (56). – С. 153-170.
2. Воробьева Л.А. Государственная поддержка предпринимательства в условиях кризиса: зарубежный опыт и возможность его адаптации / Л.А. Воробьева, Е.С. Леонтович // Сборник научных работ серии «Государственное управление». – 2022. – № 25. – С. 143-151.
3. Дмитриченко Л.И. Государственное регулирование экономики: методология, теория, эволюция концепций и моделей: монография / Л.И. Дмитриченко – Изд-е 2-е, обновлён. и дополн. – Донецк: ФЛП Кириенко С.Г., 2023. – 227 с.
4. Ищенко А.И. Механизмы государственной поддержки российского технологического предпринимательства / А.И. Ищенко // Гуманитарные, социально-экономические и общественные науки. – 2024. – № 5. – С. 178-182.
5. Кулик А.А. Роль государства в осуществлении поддержки малого предпринимательства как одного из перспективных направлений экономического развития / А.А. Кулик, Е.В. Гришин // Экономика и предпринимательство. – 2024. – № 11 (172). – С. 890-895.
6. Леготкина С.М. Роль и значение государства в области развития малого и среднего предпринимательства в России / С.М. Леготкина // Перспективные исследования в сфере образования, культуры и общества. Сборник статей международной научной конференции. – Санкт-Петербург: 2024. – С. 67-68.
7. Пенчук А.Ю. Направления и механизмы государственной поддержки предпринимательства в современных условиях / А.Ю. Пенчук, С.А. Наумов // Социально-экономические процессы современного общества. Материалы II Всероссийской научно-практической конференции. – Чебоксары: 2024. – С. 74-77.
8. Спешилова И.В. Роль государства в инновационном развитие малого и среднего предпринимательства в России / И.В. Спешилова // Развитие малого и среднего предпринимательства: проблемы и перспективы. Сборник статей. – Сыктывкар: 2024. – С. 113-115.
9. Чернякова М.М. Роль государства в устойчивом развитии предпринимательства в регионе / М.М. Чернякова // Вестник Сибирского университета потребительской кооперации. – 2023. – № 3 (45). – С. 54-64.
10. Шалагинов Е.В. Различие существующих моделей экономического развития по степени государственного участия в управлении рыночной экономикой / Е.В. Шалагинов, А.В. Ручкин // Экономика. Управление. Право. Сборник. – Екатеринбург: 2022. – С. 236-240.



